唐宋时期的私营铸镜业
铜镜是一般家庭中的日常生活用品,甚至是必需品,但由于铜镜本身原材料的性质、铸造技术、耐用度等原因,一般家庭无法做到对铜镜的自给自足,也不需要这样做。民间铸镜的目的不是为了自用而生产,而是为了出售这类必需品来达到盈利的目的。两宋时期的私营铸镜业十分发达,一是因为两宋时期的居民生活水平和购买力提高,铜镜作为日常生活用品,本身也日益朝着平民化趋向和商品化趋势发展;二是在一边是严格的铜禁政策,一边是“熔钱铸器”带来丰厚利润的氛围影响下,铜镜作为不受限制的合法器物之一,铜镜的铸造和销售成为了发家致富之路。
第一节唐代的的私铸情况
唐代铜镜因缺乏文献和岀土资料,其私营铸镜业具体运作方式无法推断,但应该还没有独立成为一个具体的行业,铜镜是同其他铜器一起在“铜坊”中生产出来后当街售卖的,应该多集中在经济较为发达的市镇,并且铜镜本身价格不菲史载,有“刁萧者,携一镜,色碧体莹,背有字曰:‘碧金仙,大中元年(874)十二月,铜坊长老白九峰造。’”可见,唐宣宗时,铜镜是在铜坊中铸造的。基于唐代铜镜的销售情况,也能从侧面大概了解唐代私营铸镜的情况。韦应物有诗云:“铸镜广陵市,菱花匣中发。”°唐人张鷟所著《游仙窟》中有“下官又遣曲琴取杨州青铜镜,留之与十娘”一句,这里特意强调“扬州”,可见唐代扬州私铸镜之有名,以及扬州铜镜在民间已十分普及。王建《老妇叹镜》云:“嫁时明镜老犹在,黄金缕画双凤背。忆昔咸阳初买来,灯前自绣芙蓉带。十年不开一片铁,长向暗中梳白髮。今日后床重照看,生死终当此长别。”0“咸阳初买来”,可见铜镜在市镇中的买卖已十分普遍,而一面铜镜从“嫁时”一直用到老年,也可以看出一面铜镜的耐用程度。

刘禹锡有《昏镜词(并引)》曰:
镜之工列十镜于贾奁,发奁而视,其一皎如,其九雾如。或曰:“良苦之不侔甚矣!”工解颐谢曰:“非不能尽良也。盖贾之意,唯售是念。今来市者,必历鉴周睐,求与已宜。彼皎者不能隐芒杪之瑕,非美容不合,是用什一其数也。”予感之,作《昏镜词》。
昏镜非美金,漠然丧其晶。陋容多自欺,谓若它镜明。瑕疵既不见,妍态随意生。一日四五照,自言美倾城。饰带以文绣,装匣以琼瑛。秦官岂不重?非适乃为轻。
虽然这是一首寓言诗,表达的是作者对唐宪宗宠幸官官佞臣而迫害永贞革新人士的不满,但是从引言“镜之工列十镜于贾奁”中可以看出,唐代铜镜的铸造与销售并不是一体的,有“工”有“贾”,镜铸于“坊”,售于“市”。

第二节宋代繁菜的私营铸镜业
两宋时期商品经济发达,城市中各种各样的店铺林立,私营作坊比比皆是。宋代的手工业分工较之唐代更为详细,这些私营作坊往往只生产单一品种,专业性很强。较大规模的私营作坊还会雇用一定数量的工匠,形成宋代的手工业体系。随着商品经济的发展,各商家的自主产权意识变高,会给自己的产品打上自己的名号,以示其独一无二。宋代铜镜作坊一般会将自家的字号以铭文的形式刻在镜背上,并用双线框框起来,这种形式称之为“牌记”。通过对宋代铜镜牌记铭文的观察看来,铸镜作坊分布广泛,品牌众多(表2-2-1),这种现象反映了铜镜鲜明的商品化倾向和商业竞争趋势。

资料来源:邓宝生:《铜镜奇葩话建州》,《东方收藏》,2011年第11期;韩雪昆:《新疆博尔塔拉州出土的几件古代铜镜》,《文物》,1992年第1期;长沙市博物馆:《楚风汉韵:长沙市博物馆藏镜》,化京:文物出版社,2010年;张增午:《河南林州市出土古代铜镜》,《考古》,1997年第7期:王纲怀《三槐堂藏镜》,北京:文物出版社,2004年;潘表惠:《浙江新昌收藏的末代铜镜》,《考古》,1991年第6期;王士伦,王牧:《淅江出土铜镜(修订本)》,北京:文物出版社,2006年;肖锦绣:《江西省高安市博物馆珍藏铜镜》,《南方文物》,2005年第4期;四川省博物馆,重庆市博物馆:《四川省出土铜镜》,北京:文物出版社,1960年;孔祥星:《中国铜镜图典》,北京:文物出版社,1992年;何林《故宫藏镜》,北京:紫禁城出版社,2008年;吴水存:《九江出土铜镜》,北京:文物出版社,1993年;安徽省文物考古研究所,六安市文物局:《六安出土铜镜》,北京:文物出版社,200年:常州市博物馆:《江苏常州市红梅新村宋墓》,《考古》,1997年第1l期;江益林:《潮北麻城博物馆收藏的古代铜镜》,《文物》,1996年第6期;广西壮族自治区博物馆:《广西铜镜》,北京:文物出版社,2004年:王宁:《南宋南昌韦家铜镜》,《收藏家》,2009年第1期;张云土:《淅江“衢州徐卸五叔青铜照子”铭文镜》,《考古》,197年第5期;郑祖梅;《常德博物馆收藏的几件古代铜镜》,《文物》,1998年第10期;杨柱荣ε《馆藏铜镜选(六)》,《中国历史博物馆馆刊总第23期》,北京:文物岀版社,1995年;苏茂盛:《江西宜春出土南宋袁州铜镜》,《考古》,1995年第11期:范凤妹:《南昌发现宋代抚州镜》,《考古》,1989年第3期;王宁:《南宋赣州铸造的铜镜》,《收藏界》,2009年第1期;杨敏侠:《耀州窑博物馆馆藏铜镜》,《文博》,1996年第6期;宋康年:《安黴望江县博物馆馆藏铜镜简介》,《东南文化》,1991年第2期;龚德亮,杨海莉:《十堰市博物馆藏铜镜》,《江汉考古》,2009年第4期;栖霞县文化馆:《山东栖霞慕家店宋墓》,《文物资料丛刊(10)》,北京:文物出版社,1987年;李玉良,夏星南:《淅江长兴发现的几面南宋湖州青铜镜》,《东南文化》,1989年第6期;浙江省博物馆:《越地范金》,杭州:浙江古赣出版社,2009年;陈晶,陈丽华:《江苏武进村前南宋墓清理纪要》,《考古》,1986年第3期;陈柏泉:《宋代铜镜简论》,《江西历史文物》,1983年第3期;镇江市博物馆:《镇江未基》,《文物资料丛刊(10)》,北京:文物出版社,1987年;孙以刚:《江西德兴市宋乾道徐衎墓》《考古》,1995年第2期;龙腾:《蒲江县宋朝散大夫宋德章墓出土文物》,《四川文物》,1995年第2期:张英:《吉林出土铜镜》,北京:文物出版社,1990年;于少先:《德安县博物馆藏铜镜介绍》,《文博》,1993年第1期:刘志升:《孝感地区博物馆馆藏铜镜简报》,《江汉考古》,1990年第2期;安徽省文物学会,中国科学技术大学博物馆:《天下大明—中国历代铜镜展(下)》,《文物鉴定与鉴赏》,2015年第6期。

宋代铜镜的牌记铭文的主要内容一般为铜镜的生产者、铜镜的品质、店铺地址等,不同的作坊有不同的牌记,略似我们现在的广告标语。这样的商品宣传形式普遍存在于宋代各种手工业消费品中,如制瓷业、印刷业等。宋代铜镜铭文带有商标意识,起到了商品宣传和防止假冒伪劣的作用。有学者曾对宋代湖州镜的牌记铭文进行过研究和分类,笔者将在前人研究基础上,对包含湖州镜在内的宋代各类铭文牌记镜进行更加综合的分析。
具体看来,宋代铭文牌记镜主要反映出了以下几方面信息。
一、家族传承
从铭文信息反映的内容来看,宋代铜镜作坊有很大一部分是家族世代传承的。铭文中常见“承父”、“承祖”、“承父王”、“祖代”、“祖业”等字样。还有一类比较特殊的,用辈分来表达子承父业、祖孙代代相传的模式,如“石念二叔男十八郎”、“石念二叔孙男五一郎”等。铭文中使用带有家族传承性的字眼,主要目的还是为了吸引消费者,说明商品制作技艺纯熟,口碑、质量有保证(表2-2-2)
湖州铜镜是宋代铜镜大宗,湖州铸镜业之繁荣一直延续到明代。两宋时期的湖州镜中,以“石”姓铸造者最多,并以数字加“叔”、“哥”、“郎”来称呼,如“石家念二叔”、“石念二哥”、“石二郎”等(表223)。宋代男子一般称“叔”、“哥”、“郎”,女子称“娘”,数字则表示该男子在宗族辈分中的排行。宋代湖州石家镜是镜中大户,占据极大一部分铜镜市场,产品行销各地。有学者认为,由于市场竞争规则残酷,于是庞大的石氏家族中的铜镜铸造者们,开始以各自旗号展开了独立的创业征程。

资料来源:1,7出自王士伦,王牧:《浙江出土铜镜(修订本)》,北京:文物出版社,2006年;2出自苏茂盛:《江西宜春出土南宋袁州铜镜》,《考古》,1995年第11期;3出自江阴县文化馆:《江苏江阴北宋葛闳夫妇》,《文物资料丛刊(I0)》,北京:文物出版社,1987年;4出自浙江省博物馆:《越地范金》,杭州:浙江古籍出版社,2009年;5出自李玉良,夏星南:《浙江长兴发现的几面南宋湖州青铜镜》,《东南文化》,1989年第6期;6出自广西壮族自治区博物馆:《广西铜镜》,北京:文物出版社,2004年;8出自孙以刚:《江西德兴市宋乾道徐衎墓》,《考古》,1995年第2期。


资料来源:1出自常州市博物馆:《江苏常州市红梅新村宋墓》,《考古》,1997年第11期:2出自栖霞县文化馆:《山东栖霞暮家店末墓》,《文物资料丛刊(10)》,北京:文物出版社,1987年;3,11出自广西壮族自治区博物馆:《广西铜镜》,北京:文物出版社,2004年;4出自于少先:《德安县博物馆藏铜镜介绍》,《文博》,1993年第1期;5,13出自四川省博物馆,重庆市博物馆:《四川省出土铜镜》,北京:文物出版社,1960年;6,20出自潘表惠:《浙江新昌收藏的宋代铜镜》,《考古》,1991年第6期;7,12,19,21出自王士伦,王牧:《浙江出土铜镜(修订本)》,北京:文物出版社,2006年;8,16出自李玉良,夏星南:《淅江长兴发现的几面南宋湖州青铜镜》,《东南文化》,1989年第6期;9-10,24出自浙江省博物馆:《越地范金》,杭州:浙江古籍出版社,2009年;14出自陈晶,陈丽华:《江苏武进村前南宋墓清理纪要》,《考古》,1986年第3期;15,23出自安徽省文物考古研究所六安市文物局:《六安出土铜镜》,北京:文物出版社,2008年;17出自镇江市博物馆:《镇江宋墓》,《文物资料丛刊(10)》北京:文物出版社,1987年;18出自孙以刚:《江西德兴市宋乾道徐衎墓》,《考古》,1995年第2期;2出自张英:《吉林出土铜镜》,北京:文物出版社,1990年

二、店铺地址
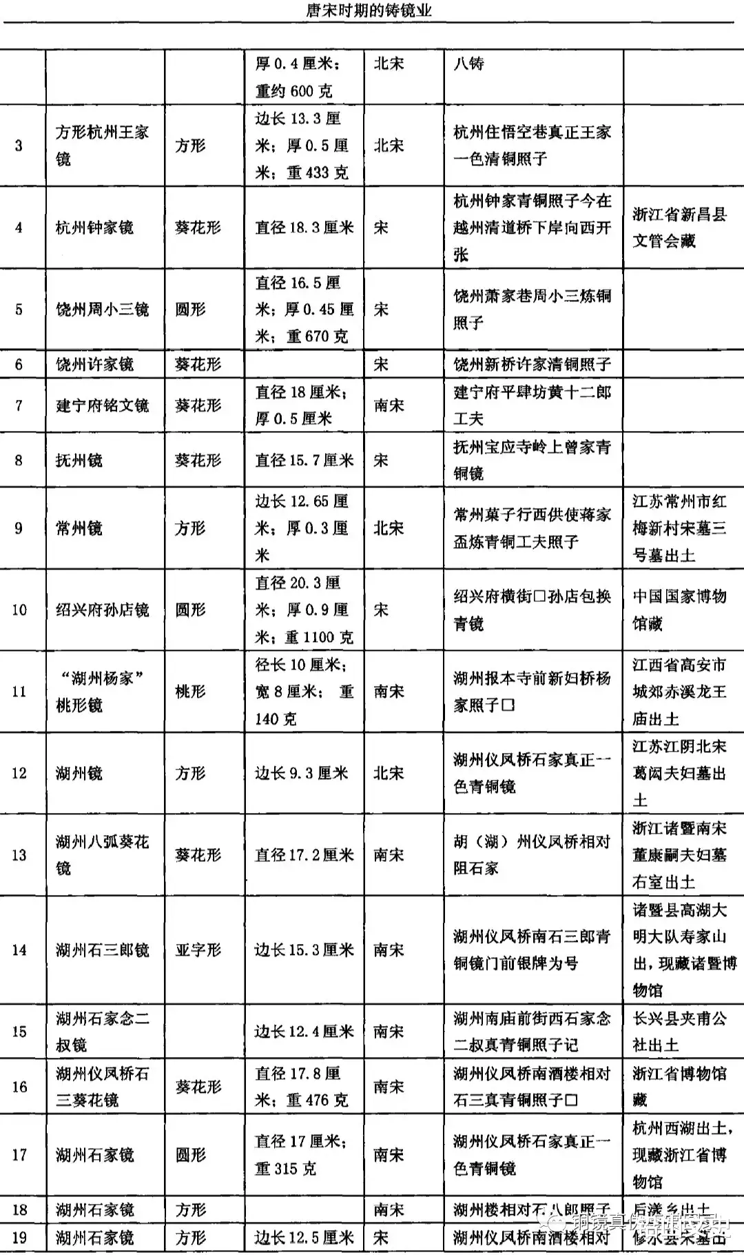
两宋时期的铸镜地几乎都有此类铜镜发现。北宋开始,就已经出现了店铺地址类的铭文牌记铜镜,主要目的是明确告知消费者店铺所在,方便回购。如“建州葛巷宅子店前黄小八铸”、“杭州住悟空巷真正王家一色清铜照子”、“常州菓子行西供使蒋家盃炼青铜工夫照子”、“湖州仪凤桥石家真正一色青铜镜”④等。其中,属南宋时湖州“仪凤桥”一带的铸镜作坊最多。一家店铺打响品牌
之后,也有扩大规模,在其他地方开分店,并告知分店地址的,如“杭州钟家青铜照子今在越州清道桥下岸向西开张”等。这些铜镜店铺多开在市镇繁华、交通便捷、人流量较大的街巷、桥边或寺庙旁,像建州“临江门”、杭州“悟空巷”、抚州“宝应寺”、常州“菓子行”、湖州“报本寺”、“南庙前街”、“仪凤桥”等,见表2-2-4。如铸镜作坊最多的湖州仪凤桥一带,紧挨苕溪,靠近湖州府衙及各类政府机构,周围店铺林立,十分热闹。为了避免消费者找不到地方,有些商家还会给自己的店铺做上标记,如“湖州仪凤桥南石三郎青铜镜门前银牌为号”。





三、商品品质
宋代私家铸镜,其镜背铭文中往往还会有一些强调商品用料、铸造技艺的词,用以彰显其商品品质,从而达到宣传效果(表2-2-5)。各家铜镜铭文中常常带有“炼铜”、“久炼青铜”、“火炼青铜”、“法炼青铜”等字样,表示铜镜所用铜是经过反复冶炼提纯的,保证了商品品质,同时也说明自家拥有高超的金属熔炼技术。一些铜镜铭文中还会带有“工夫”二字,如“章贡冯少五郎工夫”
“东京单家青铜工夫镜子”、③“吉州李道工夫”、°“建宁府平肆坊黄十二郎工夫”、“常州菓子行西供使蒋家盃炼青铜工夫照子”等,以显示铸造者技术精湛。

四、商品价格
有一部分宋代铜镜标注了明确的售价,此多见于湖州镜。从铭文中可知宋代的铜镜是按重量计价,每两大概一百文左右(表2-2-6)。衢州博物馆藏有一面南宋湖州镜,铭文为“每两一百文”,按宋制此镜重20两,可知这面湖州镜的价格约为200文。据程民生考证,宋代下层人户一般每天收入数十文到100文不等,维持一个人一天最低生活的费用约需20文。普通居民全年所有花销,每人每天平均100文左右。可见宋代铜镜作为日常消费品,虽然已向平民化趋势发展,但仍然属于高价产品,一般下层民众很难能消费得起。

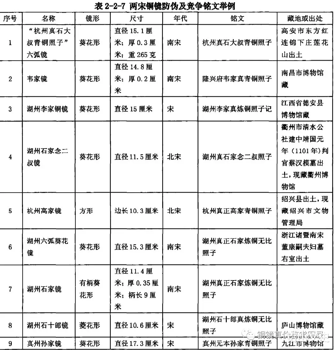
五、防伪及竞争
宋代铜镜牌记铭文中常见“真”、“真正”、“无比”、“元本”等字样〈表2-2-7)。出现这种现象的原因,笔者认为,一是铜镜市场上,一家品牌做大之后,常常会出现假冒品,如同我们今天的“山寨货”,各大商家以“真”、“真正”、“无比”、“元本”等来显示自己的品牌正宗且唯一,防止假冒伪劣是表明宋代铜镜发生了激烈的商品竞争,各家纷纷标榜自己的产品才是最好的,用“真”、“真正”、“无比”、“元本”等字眼来招徕顾客。


第三节铜禁与铸镜
由“钱荒”带来的铜禁政策贯穿于整个宋朝,使得铜的买卖、铜器的铸造都受到了官府极为严格的控制。然而即便如此,由于铜器铸造、“熔钱铸器”带来的巨大利润驱使,民间屡犯铜禁,私铸、盗铸之风尤甚。而在铜镜的铸造上,铜禁鲜有直接禁止铸镜,其作用主要体现在对铸镜的管理上,并且时代不同,限制也有张有弛。
官府对铜器制造、使用和买卖的限制,大概从唐中后期就已经开始,但是对铸镜并未多加干预。开元十七年(729)九月,禁铸造铜器,诏曰:“宜令所在加铸,委按察使申明格文,禁断私卖铜锡,仍禁造铜器,所有采铜锡铅,官为市取,勿抑其价,务利于人。”°这里没有明确禁造锏器的范围,而“仍禁造铜器”一句则说明,在这之前是实施过铜禁的。在大历七年(772)十二月十五日,朝廷又颁布了有关铜禁的敕文,其中说到之前的铜禁情况:“一切禁断年月深远,违犯尚多。”于是这次重新规定“除铸镜外,一切不得铸造及私相买卖。其旧器物,先在人家不可收集,破损者仍许卖入官。”这里主要限制一切新铸造铜器,但把铜镜排除在外。目的是“将广钱货资国用也”。但这次的铜禁似乎效果不佳,“熔钱铸器”的利润是巨大的,民间私铸仍然很多。贞元九年(793)正月,时任诸道盐铁使的张滂上奏道:“诸州府公私诸色铸造铜器杂物等。伏以国家钱少,损失多门。兴贩之徒,潜将销铸。钱一千为铜六斤,造写器物,则斤直六百余。有利既厚,销铸遂多,江淮之间,钱实减耗。伏请准从前敕文,除铸镜外,切禁断。”0“钱一千为铜六斤,造写器物,则斤直六百余”,这一下利润翻了将近三倍。唐代后期的铜禁更为严格,大和三年(829)诏书明文规定“佛像以铅、锡、土、木为之,饰带以金银、鑰石、乌油、蓝铁,唯鉴、磬、钉、镮、钮得用铜,余皆禁之,盗铸者死。是时峻铅锡钱之禁,告千钱者赏以五千。”非常明确地指出了铜的使用范围,对违反铜禁者惩处极为严格,“盗铸者死”。
至五代时期,因受战乱环境的影响,加之铜业荒废,用铜比较紧张。尤其铜资源相对匮乏的北方政权往往铜禁较严,有时即使是铜镜也难网开一面,只许官铸,不许私铸。后晋天福二年〔937),诏曰:“禁一切铜器,其铜镜今后官铸造,于东京置场货卖,许人收买,于诸处兴贩去。”后汉膳部郎中罗周胤主张民间全面禁铜,曾上书建议:“除钱外,只令铸镜。镜亦官铸,量尺寸定价,其余并不得用铜。如敢固违,请行条法,以杜奸源疏奏不报。”后周对民间用铜的限制亦不容观,显德二年(955)九月一日颁布勅文曰:“国家之利,泉货为先。近朝已来,久绝铸造,至于私下,不禁销熔,岁月渐深,奸弊尤甚。今采铜兴冶,立监铸钱,冀便公私,宜行条制。起今后除朝廷法物、军器官物及镜、并寺观内钟磬钹相轮火铢铃铎外,其余铜器,一切禁断。”°即使是铜资源相对丰富的蜀地,也曾发生过铜禁。后蜀末年禁铜,诏云:“如有库家质铜并仰限日送纳官中。”当时民间收缴铜器的情形为“百姓纳照子者,即还本主空匣。若是腰带,即还本主空鞋。”但是后蜀实施铜禁的目的并不是单纯的因为“钱荒”或打压民间私铸,而是为了“碎之铸钱,丰实藏库”,即便如此,“犹患不足”。
之后随着北宋的统一,结束了五代十国分裂割据的局面,生产力和社会经济也因此得以迅速提高和发展。宋代的官营手工业虽然在政府的干预下仍然控制着盐、茶等禁榷品及兵器、矿冶、货币等产品的生产,但政府控制的这些生产活动在整个社会手工业生产中的比例已经逐渐缩小,尤其在制瓷、纺织、造纸、印刷等领域,民营手工业生产发展已经远远超过官营。民营铸镜业也正是在这样朝气蓬勃的气氛中,不断发展壮大。然而矛盾的是,由于严重的“钱荒”而导致整个两宋时期对铜的使用控制十分严格,而在当时的社会中,铜镜作为日常生活所需物品,又难以被其他材质取代。因此,两末政府有时不得不对民间铸镜放宽限制。宋太祖时,曾在江南实行铜禁,诏曰ε“除寺观先有遗佛像钟磬铎钹塔轮火
珠,及民所常用铜鉴,自余铜器,限尽一月,悉上送官,给直市之。敢有匿不闻,论如律。”●紧接着在宋太宗太平兴国二年(977),又听从了相关部门的建议,在江南诸州颁行铜禁。然而建康府、台、明、湖州私铸铜器,坏钱货犹甚。这些地方的铜器制造业都很发达,是当时铜镜的主要产地,尤其是湖州铜镜,享誉全国。在这些地区实行铜禁难度极大,针对这种情况,朝廷的做法是“可专委守臣,严切禁止。”这之后,哲宗元祐元年(1086)四月乙已又下达诏书,强调“铜、锡、鑰石,依旧禁榷,有犯并私造作及与人造作器用,罪赏依嘉祐编敕法。除诸军官员器用、鞍辔及寺观士庶之家古器、佛道功德像、钟、磬、铙、钹、铃杵、相轮、照子等许存留外,余铜器,限一百日赴官送纳,每斤支钱二百文。限满不纳,杖一百,物没官。”④官府强行收缴民间铜器,“每斤支钱二百文”
相对于宋代铜镜“每两一百文”的出售价格,可见差距是非常大的。同时“限满不纳,杖一百,物没官”,可见铜禁的执行简单粗暴。这种情况下,民间很难有缴纳铜器的积极性。钦宗靖康年间,民间私铸、盗铸、“熔钱铸器”的情况仍十分严重。在“四方丰稔,粒米狼戾”的情况下,却“官私钱币匮乏,无以收来”原因是“不唯公上费出无节,兼恩幸之家收蓄不訾,亦缘铸钱铜料为他工匠盗写。奇玩什器及销毁钱宝以营厚利,致官冶铜料阙绝,不登课额。”于是再次重申铜禁,“除照子、磬、钹籍记工匠姓名,许造外,余一切禁止。”
到了南宋,因贩卖铜器的利润更大,“且以铜钱一百文足为率,变造器物十两,卖钱仅一贯,获利至厚”,故私铸、盗铸铜器的现象更为严重,“浙东路绍兴府温、台、明州,浙西路临安、平江,镇江府湖、秀、常州,江东路建康府句容县、信州,福建路福、泉、建州,江西路虔、吉州、丰城县,临江军、新淦县等处,铸造铜器尤盛,销毁见钱不可胜计。”相对的,铜禁也更为严厉,违反铜禁的惩罚力度随之加重。尤其是绍兴、庆元年间,即使是铜镜的铸造,也受到了官府严格的控制,民间所用铜镜统一由官府铸造、售卖。高宗绍兴二十八年(1158)七月己卯,“上出御府铜千五百事,送铸钱司,遂大敛民间铜器。其道佛像及寺观钟、磬之属,并置籍,每斤收其算二十文。民间所用照子、带之类,则官鬻之。凡民间铜器,限一月输官,限满不纳,十斤已上徙二年,赏钱三百千许人告。自后犯者,私匠配钱监重役。”宁宗庆元三年(1197)又“复禁铜器,民间旧有者,限两月赴官投卖,每两以三十钱酬之。”但是实际情况是“民间多不尽输”,于是“命再限两月,不复酬以钱,违者许人告。”在这样的情况下,由是“湖州旧響镜行于天下,至是官自铸之。”《宋会要辑稿》亦载,在宁宗庆元三年(1197)正月,三省下达了以下命令:“官民除日前现有腰带、鎳鐸及鞍辔、作子、照子外,应有铜器并有铜钉饰器具,不许使用;……民间照子,令湖州拘藉工匠在官铸造,从人户请买。”再联系出土的“湖州铸鉴局”铜镜,可知“湖州铸鉴局”应当就是当时铜禁政策下的产物。但鉴于当时湖州的铜镜市场已经十分庞大且成熟,不能简单地同“私铸”对等,所以“湖州铸鉴局”的主要职能,更可能是差雇或和雇湖州当地工匠,管理和规范市场,从而达到平衡铜禁与铜镜市场的目的。正因当时铜禁森严,故时人姜夔才会有这样的诗句:“时方下令严禁铜,破镜何为来海东。
需要明确的是,两宋时期的铜禁并非是缺铜导致的。事实上,由于控制着铜资源丰富的南方地区,并且改进了冶炼方法,两宋时期的铜产量较之前代大幅提高。因此铜镜等相关生活必需品才有条件被放宽限制,得以在生产力和市场经济的作用下繁荣发展。相较于同时代的金,因资源本身的匮乏,缺少原料,铜禁则更为严峻,史籍中记载,金世宗大定年间(1161-1188)曾多次禁止私铸铜镜从出土情况来看,金代铜镜的数量要远远少于宋镜,官铸居多,有专门的铸镜机构“镜子局”,并且铜镜上都会有官府验记花押,如“上京警巡院(刻记)”“大定十年四正月日信州武昌县官记(花押)”、“承安三年上元日陕西东运司官造监造录事任(花押),提控运使高(花押)”等。
还有一点需要指出的,就是两宋时期铸镜的原料来源问题。铜在两宋时期属于“禁榷品”,不能随意流通和买卖,那么民间铸镜所用的铜又是哪里来的呢?关于铸镜原料的来源问题,史籍鲜有记载,镜铭中也没有相关的内容。但宋人余靖曾有关于寺院用铜的记载,讲到宋朝铜禁森严,铜不允许私下保存使用,因此“僧坊道具,官为制而给之。惟钟之巨,则许入金而赋铜焉。”以此来推断,宋代民间铸镜很有可能也是“官为制而给之”,官府将从事铜镜生产的工匠记录在案,工匠用铜时需向官府提出申请,如果用量较大,则需“入金而赋铜”
整体而言,虽然两宋时期多次反复实施铜禁,尤其是到了南宋,由于铜产量有所下降,铜禁更为严格,但是,铜禁的整体执行效果并不理想,更不必说本身受限较少的铸镜业了。笔者认为主要原因有以下几点:一是铜禁政策的不连贯性和执行的不彻底性。如元丰七年(1084),户部尚书王存等,请“复开铜禁”④二是铸造、贩卖铜器的利润驱使。北宋熙宁年间,“销熔十钱,得精铜一两,造作器物,获利五倍。”南宋时,“且以铜钱一百文足为率,变造器物十两,卖钱仅一贯,获利至厚”、6“鼓铸器用,供给四方。无有纪极,计一两所费不过十数钱,器成之日,即市百金。奸民竞利,靡所不铸,一岁之间计所销毁,无虑数十万缗。”非法私铸、盗铸都无法完全限制,更不要说合法的铸镜了。三是随着工商业者为主体的市民阶层的兴起,生产力的进步和经济的发展,两宋时期的铸镜业逐渐形成了成熟的市场,这已经不是政府能轻易撼动的力量了。
本章小结
综上所述,唐宋时期的私营铸镜业都是较为发达的随着宋代手工业的细化,商品经济的发展,宋代私营铸镜业较之唐代,行业更加独立,铜镜带有显著的商品化和平民化趋势,行业竞争加剧。即使在严格的铜禁政策下,铸镜业依旧蓬勃发展。私营铸镜业在与官府的互动与较量中,日益成熟壮大,这也是整个宋朝工商业发展的结果。