曾经的东南大学,在继承了原南京大学工学院,以及多所名牌大学的优势学科资源之后,便跻身国内一流理工类大学,成为新中国“四大工学院”、“建筑老八校”之一。从此,这所根基深厚的理工院校,就凭借多个强势学科开始了在国内院校学科建设的领航之旅。
在发展过程中,东南大学又先后合并了南京地质学校、南京铁道医学院、南京交通高等专科学校,进一步提升了学科实力,多个学科成为国内院校的“天花板”。

东南大学
如今的东南大学,不仅不再是单一的“工学院”,而是发展成为一所以工科为特色、多学科协调发展的综合性大学。毋庸置疑,它的工科学科优势依然显著,而理学、医学、人文社科类同样不甘落后。
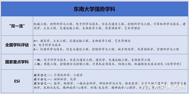
在“双一流”中,东南大学共有12个学科入选“世界一流学科”建设名单—— 除了11个工学学科之外,还有艺术学理论学科,入围学科总数并列全国第八位,工科类学科数量则仅次于清华、北大,与浙大并列第三。
在第四轮学科评估中,东南大学有建筑学、土木工程、交通运输工程、生物医学工程、艺术学理论等5个学科获得A+,A类学科有12个。由于第五轮学科评估没有官方公布的结果,这里就不多加讨论了。
同时,东南大学的电子科学与技术、信息与通信工程、建筑学、交通运输工程、生物医学工程等5个学科为一级学科国家级重点学科。
在世界范围内,东南大学的表现同样不遑多让。迄今为止,东南大学已有17个学科进入ESI世界前百分之一,其中计算机科学位居全球第4位,工程学位居全球第13位,稳居ESI世界前万分之一行列,跻身世界一流水平。

东南大学优势学科
下面就来具体看看,东南大学的工科究竟是怎样的实力。
①建筑学与建筑相关的学科,曾经是东大引以为傲的学科,也是其作为原“建筑老八校”之一的真正实力:建筑学为A+学科、一级学科国家级重点学科,也是“世界一流学科”建设的实力担当。
脱胎于原国立中央大学的东大,其建筑学院的前身便是为原国立中央大学建筑系,是中国现代大学教育史上第一个具备完整意义的建筑系(科)。这里不仅走出了中国建筑四杰中的三位——杨廷宝、童寯和刘敦桢,也培养了国家最高科学技术奖获得者、人居环境科学创建者——吴良镛院士等一大批在现代建筑领域有着卓越成就和巨大影响力的大师级人物。
时至今日,与建筑相关的建筑学、城乡规划学、风景园林学等学科,都是东大的强势学科。即使建筑行业的发展进入缓慢期,但东大在高端建筑的地位依然无可比拟。东大建筑学院创设了建筑系、城市规划系、景观学系,以及建筑历史与理论研究所、建筑科学与技术研究所、美术与设计研究所、建筑运算与应用研究所。
2020年,由东大建筑学院王建国院士牵头的“中国城镇建筑遗产多尺度保护理论、关键技术及应用”成果,荣膺国家科技进步一等奖。

东大的土木工程学科办学始肇于1923年国立东南大学土木工程系,创始人是茅以升先生,百年来一直走在国内土木工程领域的前列。今天东大的土木工程学科在第四轮学科评估中获评A+,入选“双一流”。据称,该学科在全国第五轮学科评估中延续了上一轮佳绩。
在东大的土木工程学院,名师荟萃,设立了六个系和一个实验中心,打造了由4名长江学者特聘教授、5名国家杰青领衔的科研、师资团队,创建了长大桥梁安全长寿与健康运维全国重点实验室、智慧建造与运维国家地方联合工程中心、国家预应力工程技术研究中心、玄武岩纤维生产及应用技术国家地方联合工程研究中心等行业领先的科研平台。
由吕志涛院士主导的“现代预应力混凝土结构关键技术创新与应用”项目,夺得2014年度国家科技进步奖一等奖。

东大的交通运输工程学科可追溯到上世纪二、三十年代的国立东南大学交通运输系及国立中央大学土木工程系的路工组,在组建南京工学院之后,便成立了土木工程系道路教研组。如今,该学科为国家级重点学科,在学科评估中为A+,入选“双一流”。
在东大的交通学院,打造了一支由交通工程领域的学科领军人物组成的教学、科研队伍,其中就包括著名的道路、桥梁及交通工程专家黄卫院士,国内第一位交通工程学科博士王炜教授,联网交通应用专家冉斌教授等。
在这些学术领军人物的带领下,学院建成了新型道路材料国家工程实验室、国家道路管理工程技术研究中心东南大学分中心、现代交通技术协同创新中心等行业领先的科研平台,成为今天超高速铁路、智慧交通、智能交通系统、新型道路材料等领域技术创新的重要力量。

东大的计算机科学与技术起源于1960年建立的“解算装置及技术”专业,如今整合资源成立了计算机科学与工程学院、软件学院、人工智能学院,成为计算机科学领域重要的科研和人才培养基地。
最近些年,东大的计算机科学突飞猛进,已经跻身国内顶尖水平,入选“世界一流学科”建设名单。该学科在2024年首次进入ESI全球前万分之一,东大也成为继清华大学之后国内第二所入围的顶尖高校。
学院聘请李幼平院士(双聘)坐镇,创建了计算机网络和信息集成教育部重点实验室、新一代人工智能技术与交叉应用教育部重点实验室、江苏省网络与信息安全重点实验室等平台。多年来,这里走出了无数计算机科学相关的优秀人才,培养了刘盛纲院士、黄如院士、韦钰院士等行业领军人物。世界第一块现场可编程超材料,以及国内第一台数字积分计算机、第一台智能装配机器人、首创的电视末制导技术等,都诞生于这里。

东大在信息技术领域极具优势,尤其是在毫米波通信、移动通信5G和6G、芯片EDA等领域的实力,令其他院校难以望其项背。
东大的信息技术学科可以追溯到1923年的国立东南大学电机工程系和之后的中央大学电机工程系,是国内最早一批建立的信息技术相关专业。在全国院系大调整中,南京工学又先后融入了浙大、复旦、交大、厦大等院校的电信工程、无线电等专业,实力进一步提升。今天,东大的信息与通信工程均为一级学科国家级重点学科,被列入“世界一流学科”建设名单,在第四轮学科评估中获评A-。
依托强大的学科实力建立的移动通信国家重点实验室、毫米波国家重点实验室、紫金山实验室等平台,都是国际领先的科研平台,先进技术引领,顶尖人才荟萃。
著名通信学专家、中国科学院院士尤肖虎,是东南大学移动通信国家重点实验室主任,也是紫金山实验室主任兼首席科学家;担任毫米波国家重点实验室主任的崔铁军,也是中国科学院院士,同时担任张江国家实验室太赫兹研究所所长;2025年刚刚当选为中国科学院院士的洪伟,同样是电磁场与微波技术的领军人物。
迄今为止,东大已经凭借在信息技术领域的重大成果荣获国家自然科学奖二等奖、国家技术发明奖一等奖、国家科技进步奖特等奖等荣誉。

东大的电子科学与技术学科为一级学科国家级重点学科,在第四轮学科评估中为A,入围“世界一流学科”建设名单。根据东大的说法,该学科在第五轮学科评估中已经进入最顶级序列。在《中国大学及学科专业评价报告》中,东大的电子科学与技术专业连续多年位居全国第一。
这里云集了多位电子领域的领军人物,有国家杰青、国家优青等高层次人才10人,还聘请了诺贝尔物理学奖获得者、法国科学院院士AlbertFert教授;高分辨电子显微学奠基人之一,中国科学院外籍院士SumioIijima教授等多名国内外著名学者担任客座教授和兼职教授。
依托在电子科学与技术学科的强大实力,东大创建了有共建的数字感知芯片技术全国重点实验室,设有光传感/通信综合网络国家地方联合工程研究中心、新型显示国家技术创新中心(视觉健康与感知创新平台)等平台,在物理电子、电路与系统、集成电路等领域有突出优势。

1984年9月,韦钰院士创建了生物医学工程及仪器系,直到2006年8月成立了生物科学与医学工程学院。这里曾经建立了全国第一个“生物电子学”博士点,生物医学工程是是一级学科国家重点学科,入选国家“双一流”学科,在2007、2012年的生物医学工程学科全国评估中排名第一,在第四轮学科评估为A+,是国内生物医学工程学科当之无愧的王者。
如今,学院由韦钰院士亲自坐镇,建立了完善的高层次人才培养与高水平科学研究体系,设立了生物医学工程、生物信息学、脑与学习科学、智能医学工程等4个系。
在韦钰院士等人的主导下,学院创建了生物电子学国家重点实验室,器官芯片学科创新国家111引智基地,以及儿童发展与学习科学教育部重点实验室、江苏省生物材料与器件重点实验室等多个省部级科研平台,在基因组测序与生物信息分析、生物与医学纳米技术、生物医学材料与器件等方面的研究走在国际前列。

当然,东大的优势学科远不止这些学科,仪器、控制、材料等工科学科,以及艺术学、管理学等人文社科类学科,东大同样实力强劲。这不仅源于东大身为“四大工学院”之一对工学的坚守,也是其今天作为有责任、有担当的综合性大学,对培养国家所需要人才的追求。