DC娱乐网

东方雨虹下属美国子公司疑遭电信诈骗,支付170余万美元进度款时被入侵邮箱

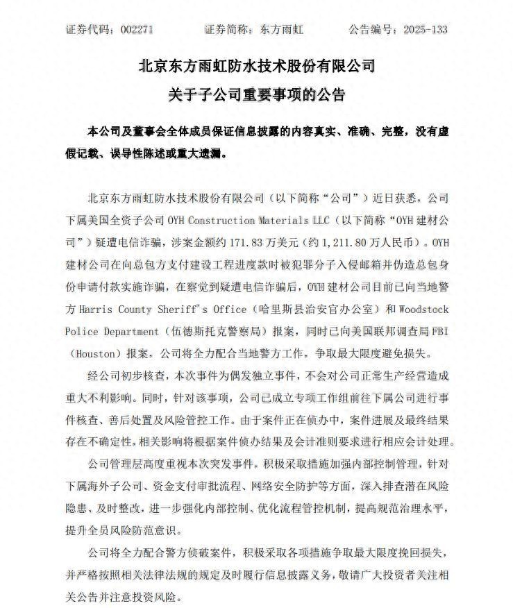
极目新闻记者 刘闪 实习生 刘佳妮 12月24日,北京东方雨虹防水技术股份有限公司(证券代码:002271,以下简称“东

极目新闻记者 刘闪

实习生 刘佳妮

12月24日,北京东方雨虹防水技术股份有限公司(证券代码:002271,以下简称“东方雨虹”)发布关于子公司重要事项的公告,公司下属美国全资子公司 OYH Construction Materials LLC(以下简称“OYH 建材公司”)疑遭电信诈骗,涉案金额约171.83万美元(约1,211.80万人民币)。

公告显示,OYH建材公司在向总包方支付建设工程进度款时,被犯罪分子入侵邮箱并伪造总包身份申请付款实施诈骗,在察觉到疑遭电信诈骗后,OYH建材公司目前已向当地警方 Harris County Sheriff"s Office(哈里斯县治安官办公室)和 Woodstock Police Department(伍德斯托克警察局)报案,同时已向美国联邦调查局FBI(Houston)报案,公司将全力配合当地警方工作,争取最大限度避免损失。

经东方雨虹初步核查,本次事件为偶发独立事件,不会对公司正常生产经营造成重大不利影响。同时,针对该事项,公司已成立专项工作组前往下属公司进行事件核查、善后处置及风险管控工作。由于案件正在侦办中,案件进展及最终结果存在不确定性,相关影响将根据案件侦办结果及会计准则要求进行相应会计处理。

公司管理层高度重视本次突发事件,积极采取措施加强内部控制管理,针对下属海外子公司、资金支付审批流程、网络安全防护等方面,深入排查潜在风险隐患、及时整改,进一步强化内部控制、优化流程管控机制,提高规范治理水平,提升全员风险防范意识。公司将全力配合警方侦破案件,积极采取各项措施争取最大限度挽回损失,并严格按照相关法律法规的规定及时履行信息披露义务,敬请广大投资者关注相关公告并注意投资风险。

12月24日,东方雨虹低开低走,截至发稿时股价为13.37元,A股总市值为319亿元人民币。

来源:极目新闻 编辑:丁丰林