DC娱乐网

比上代降价1000元的iPhone 17e,和iPhone 16比哪个更值得入手?

苹果春季发布iPhone e系列,看来要成为惯例了。3月2日,苹果宣布推出iPhone 17e,和上代相比,起步存储容量

苹果春季发布iPhone e系列,看来要成为惯例了。

3月2日,苹果宣布推出iPhone 17e,和上代相比,起步存储容量翻倍,从128GB升级到256GB,起售价不变,依然是4499元。同一个存储版本,价格比上代下调了1000元。

iPhone e系列的定位和以前的SE版本类似,都是入门级iPhone。

此前的SE系列隔三差五推出一版,没有规律可循。直到去年iPhone 16e推出,苹果才算是正式把iPhone的产品线拓宽到了4000元档,并形成常态。今年同期延续推出新一代产品iPhone17e。

目前,iPhone 16系列、17系列,均包括了5款机型,价格覆盖范围从4000元档到万元档。扩充产品价位段,看起来是苹果自身业绩增长压力,以及安卓手机品牌不断冲击高端市场共同作用下的结果。

e系列可以降低iPhone的体验门槛,把更多新用户拉入苹果生态,就能从其他苹果设备以及丰富的软件服务上获得更多利润。同时,这两年安卓手机品牌集体攻入高端市场,并通过各种方式兼容苹果生态,抢走不少iPhone用户。iPhonee系列的推出,正是苹果的应对之举。

对于广大消费者来说,iPhone 17e到底值不值得入手?

由于定位上的差异,iPhone 17e与17系列的其他几款机型,肯定是没法比的,价格差距也比较大,大家按预算选择就好。

很多朋友主要纠结的地方在于:与上一代iPhone16、iPhone16e相比,该怎么选?

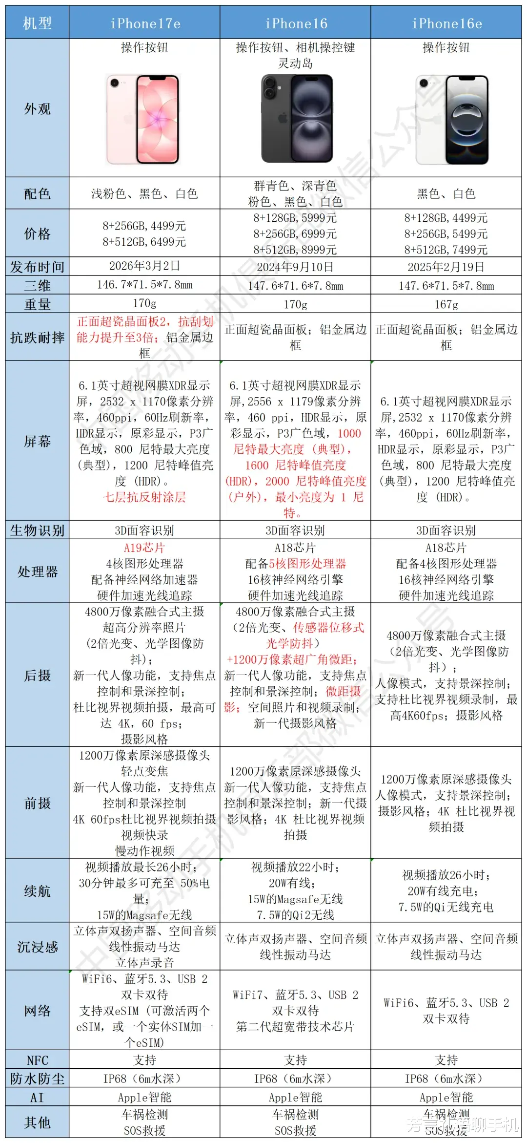
先来看iPhone 17e与iPhone 16的区别。

iPhone17e有后发优势,搭载最新的A19处理器,还会有一些新功能加持。iPhone16作为正代标准版,整体配置会更全面,作为旧款,现在第三方平台上的价格也比较诱人,性价比不错。

咱们来比比看。

外观设计上,iPhone16胜出,有相机操控键、灵动岛,以及更窄的边框。

抗跌耐摔方面,iPhone17e用上了更新的超瓷晶面板2,更胜一筹。当然,iPhone16的超瓷晶面板抗刮划能力也很出色。

屏幕方面,iPhone16在各种场景下的显示亮度要更高,而且支持1nit暗光显示。

处理器方面,iPhone17e搭载的A19芯片更新,在CPU、AI体验方面要更强大。iPhone16则多了一个GPU核心,在游戏体验上要更优一些。

影像方面,iPhone 16后置主摄支持的是传感器位移式防抖,比光学图像防抖更出色;而且多了一颗超广角微距镜头,以及微距摄影、新一代摄影风格。

续航方面,iPhone 17e的续航时间多了4个小时。

网络方面,iPhone 17e支持eSIM+实体卡。iPhone 16不支持eSIM,但多了UWB超宽带技术,可以实现精确查找或者作为无感车钥匙。

价格方面,iPhone 16现在第三方平台补贴后的价格比iPhone 17e会高出300元左右。

再来看iPhone 17e和上一代iPhone 16e相比,都有什么升级点:

屏幕上的超瓷晶面板2,更耐刮,七层抗反射涂层,减少炫光。

新一代A19处理器。

新一代人像功能,支持焦点控制。

支持Magsafe磁吸无线充电。

支持eSIM。

大家可以根据上面的对比,结合自己的需求进行选择。你会选谁?