DC娱乐网

太棒了!这是我见过最详细的财务工作流程,老板和财务值得拥有

财务流程的重要性:在当今激烈的市场竞争下,每一家企业都需要梳理自己的工作流程,防止出错。这其中财务这一环也特别重要,要知

财务流程的重要性:在当今激烈的市场竞争下,每一家企业都需要梳理自己的工作流程,防止出错。

这其中财务这一环也特别重要,要知道财务是一家企业的命脉所在,现金流怎么样,回款怎么样,财务工作的每一步都要走流程,这样既能防止出错,也能有错了能找到地方纠正。

今天给大家整理的是一套详细的财务流程;主要是出纳、销售费用、固定资产核算、生产成本费用、工资福利、管理费用等等。

一套详细的财务流程

目录

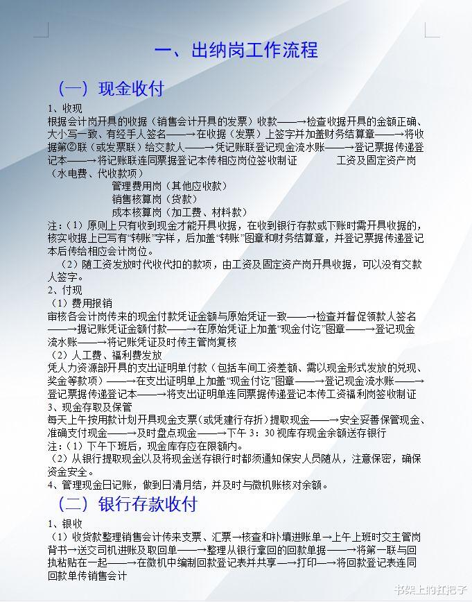
一、出纳岗工作流程

二、销售费用岗工作流程

三、管理费用岗工作流程

四、固定资产核算岗工作流程

五、材料审核岗工作流程

六、生产成本核算岗工作流程

七、销售核算岗工作流程

八、工资福利岗位工作流程

九、税务岗工作流程

十、内部审计岗工作流程

十一、主管岗工作流程

(一)

(二)

(三)

(四)

(五)

(六)

(七)

(八)

(九)

(十)

(十一)

(十二)

(十三)

(十四)

财务流程关乎到财务管理工作的各个环节,虽然说不同的公司规章制度可能不太一样,但是也都有互相参考的价值。

入行做会计,即便是刚出学校的毕业生,在公司工作的时候也要注意财务的流程,什么该做、什么不该做,什么是分内职责,都需要弄清楚。以上就是给大家整理的一份详细的财务流程,因篇幅有限,先整理这么多;大家可以借鉴一下,希望能帮到大家。