DC娱乐网

最全总结!这是我见过最详细的财务工作流程,老板和财务值得拥有

入行做会计不知道自己的工作流程?被boos安排写一个公司财务的规则流程?不知道怎么做?看这个40页的财务流程就够了。今天

入行做会计不知道自己的工作流程?被boos安排写一个公司财务的规则流程?不知道怎么做?看这个40页的财务流程就够了。今天给大家整理的是一套详细的财务流程;主要是出纳岗位、管理费用岗位、税务岗位、内部审计岗位等等的流程。

财务的重要性不言而喻,在现在这么激烈的市场下,财务就是要做好精打细算的每一步,办事可靠没漏洞,按流程走,把公司的每一笔收入、花销都计算清楚,这才是财务最基本的事。

一套详细的财务流程(二)

目录

目录

一、出纳岗工作流程

二、销售费用岗工作流程

三、管理费用岗工作流程

四、固定资产核算岗工作流程

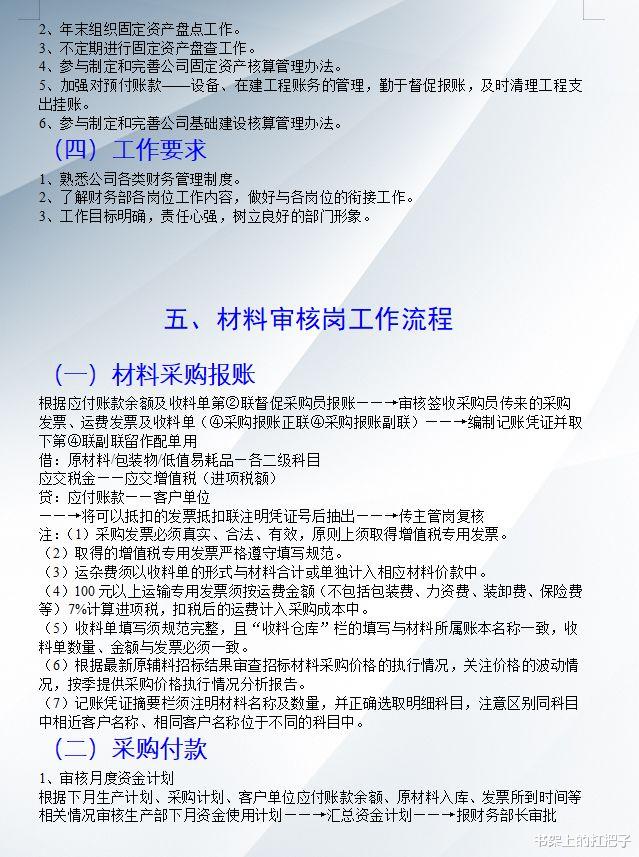
五、材料审核岗工作流程

六、生产成本核算岗工作流程

七、销售核算岗工作流程

八、工资福利岗位工作流程

九、税务岗工作流程

十、内部审计岗工作流程

十一、主管岗工作流程

(一)

(二)

(三)

(四)

(五)

(六)

(七)

(八)

(九)

(十)

(十一)

(十二)

(十三)

(十四)

.....................

以上就是小编给大家整理的财务流程细则(2),本手册共40页,大家可以直接拿走参照,再根据本公司的实际情况来做修改,希望能帮到大家。