DC娱乐网

一天吃透一条产业链:NO.17 金融行业

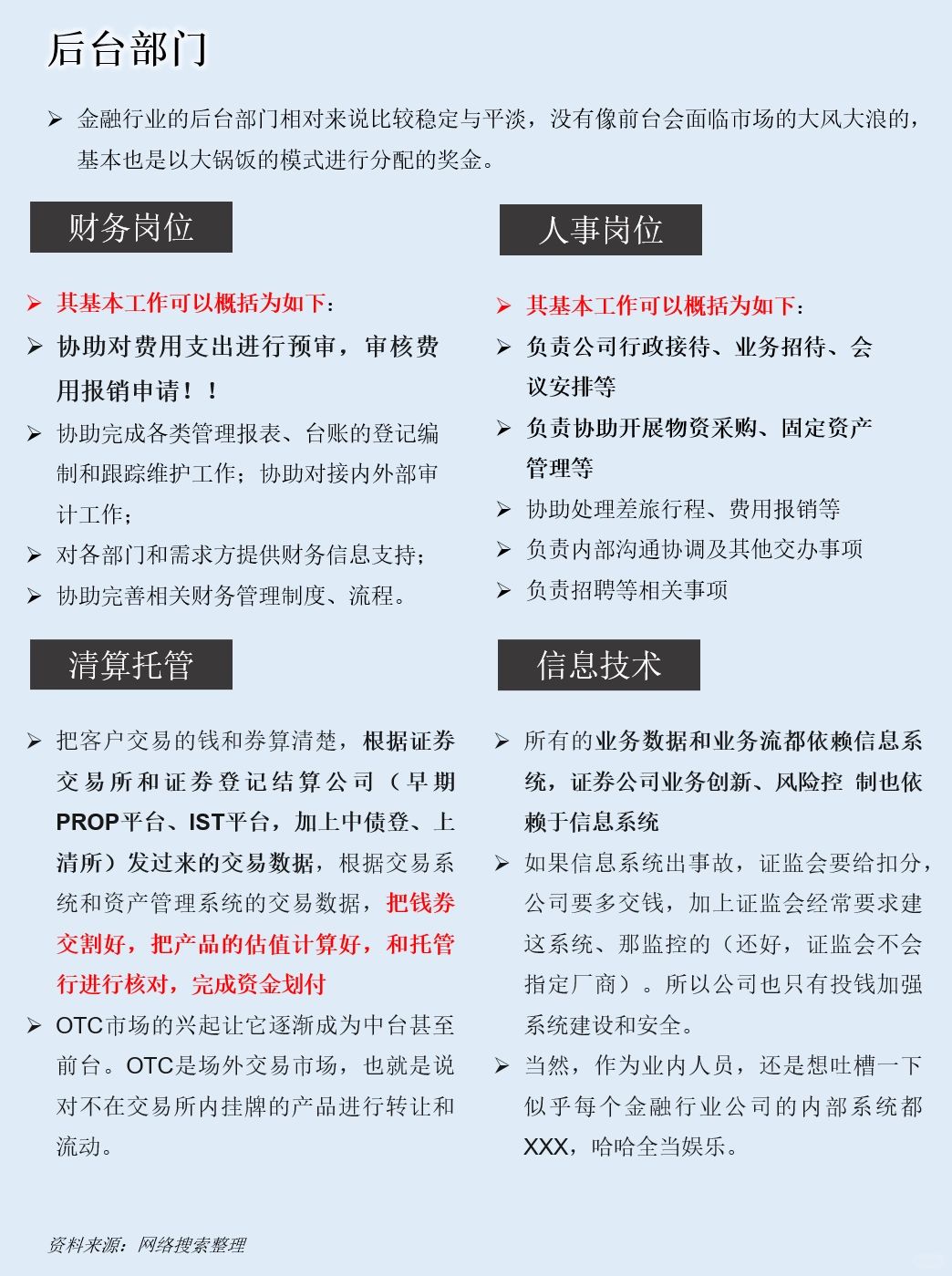
[向右R]很早就想讲讲金融行业,但不知道从何拆解 [向右R]今天产生一个念头,从各个业务部门视角来进行讲解,或许能让大家看的更加清楚一点 [向右R]因为穿插着各个部门相关岗位工作,给大家讲一讲金融产业链构成 [向右R]其中只是举了个别典型部门以及岗位,无法覆盖全部,望谅解 [向右R]跟随我来看看金融产业链吧!