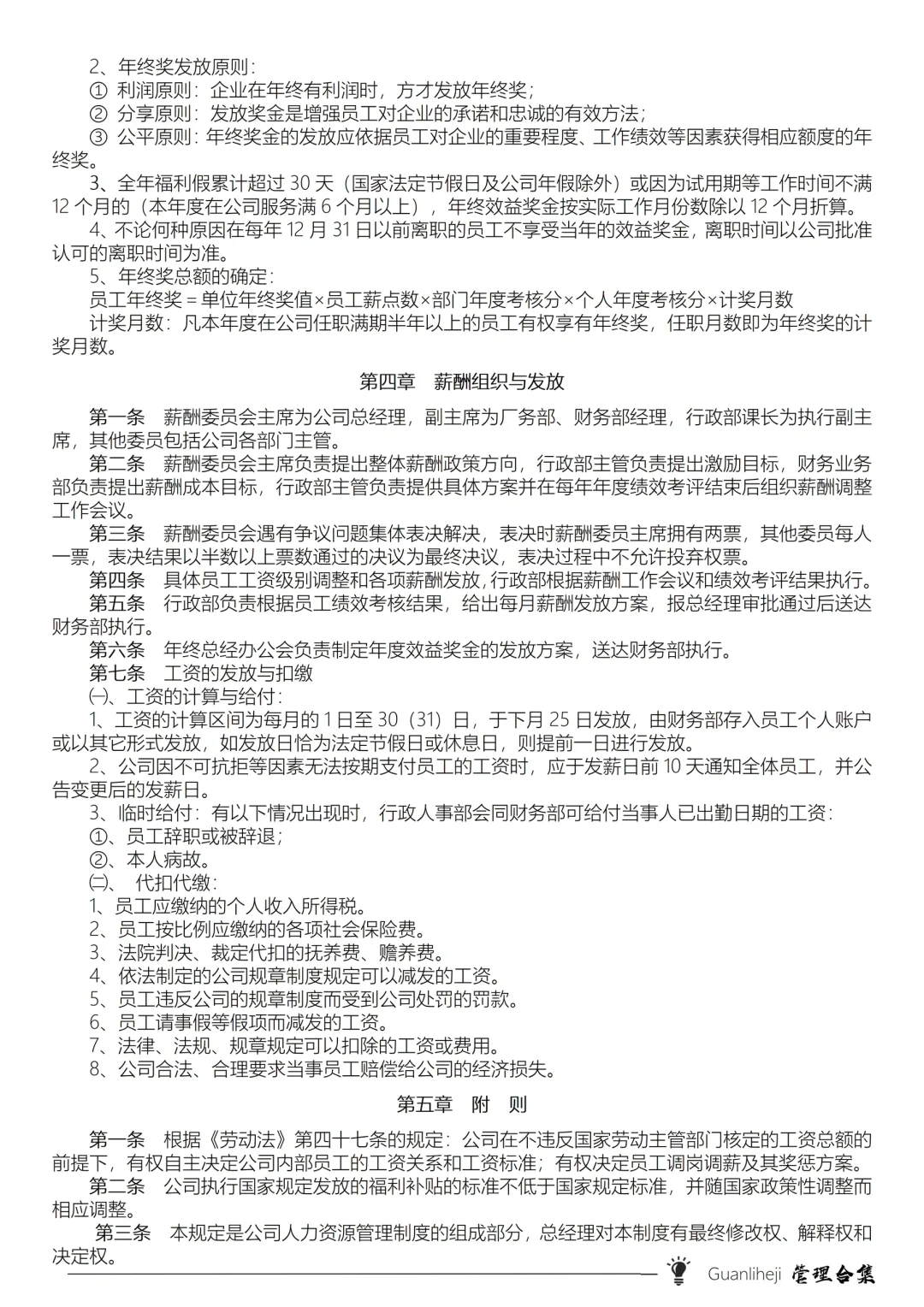
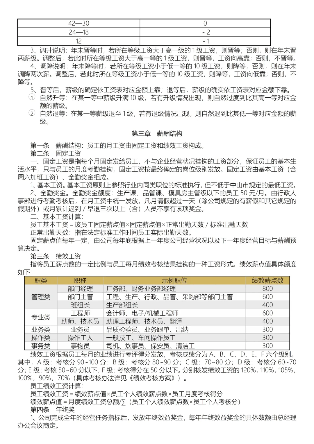
DC娱乐网
✅薪酬管理方案
2024-06-11 12:22:21
我说知识有管理
职场
企业管理薪酬薪酬管理员工管理人事职场
评论列表
一只想做柯基的
2024-06-11 17:27
非常全面,太强大,省时高效
七友与四季
2024-06-11 18:47
内容翔实!值得购买。
畑畑圈??
2024-06-12 08:01
哎呀,这薪酬管理方案一看就是给老板们准备的,我们这些小员工看看就好
羊咩咩怕狼外婆?
2024-06-12 16:46
哈哈,目标管理?先定个小目标,比如先赚一个亿
请叫我甜筒君
2024-06-12 18:09
这薪酬管理方案,看得我一脸懵逼。说好的目标管理呢?这不还是在糊弄人吗?
菊次郎的盛夏夏
2024-06-12 20:20
哈哈,薪酬管理方案?只要给得多,我就能管理好自己
热门分类
推荐
热榜
军事
NBA
体育
社会
明星八卦
娱乐
财经
科技
汽车
历史
国际
游戏
动漫
公益
搞笑
商业
互联网
数码
国际足球
房产
家居
时尚
科学探索
职场
育儿
股票
教育
影视
情感
热点
中国军情
武器
中国南海
中国足球
亚洲杯
科比
综合体育
CBA
投资
楼市
大咖秀
外汇
创业
风口
SUV
豪车
概念车
优惠
新能源
美国
欧洲
朝日韩
俄罗斯
孕期
街拍
恋爱攻略
婚姻
正能量
评论列表