DC娱乐网
哈哈哈,一晚上搞定科目一,我可以吹了
2024-08-13 08:17:43
瀚辰半步六级
汽车
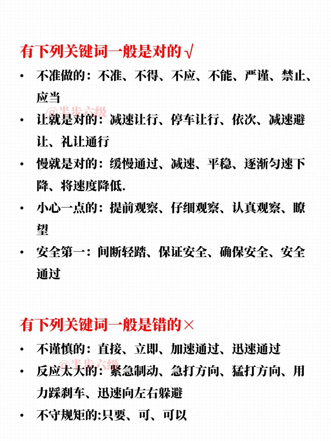
科目一很简单,只要把这几页笔记背诵好,基本就拿捏了。[害羞R][害羞R][害羞R] - 如果有时间,建议你先在驾考宝典上把一千多道题刷完,如果时间很紧张,像我一样只有一晚上,那就不要先做一千道题,而是先去做十几套的模拟题 - 做完模拟题之后,再把错题筛选出来,看肖肖的口诀和这几页的笔记,反复的背诵和做题强化。 - 只要连续3次的模拟题可以考到90分以上,第二天考试基本没啥问题
热门分类
推荐
热榜
军事
NBA
体育
社会
明星八卦
娱乐
财经
科技
汽车
历史
国际
游戏
动漫
公益
搞笑
商业
互联网
数码
国际足球
房产
家居
时尚
科学探索
职场
育儿
股票
教育
影视
情感
热点
中国军情
武器
中国南海
中国足球
亚洲杯
科比
综合体育
CBA
投资
楼市
大咖秀
外汇
创业
风口
SUV
豪车
概念车
优惠
新能源
美国
欧洲
朝日韩
俄罗斯
孕期
街拍
恋爱攻略
婚姻
正能量