DC娱乐网
辅导男朋友转算法岗第43天|向量索引
2024-12-04 22:21:10
奔跑的跳跳
科技
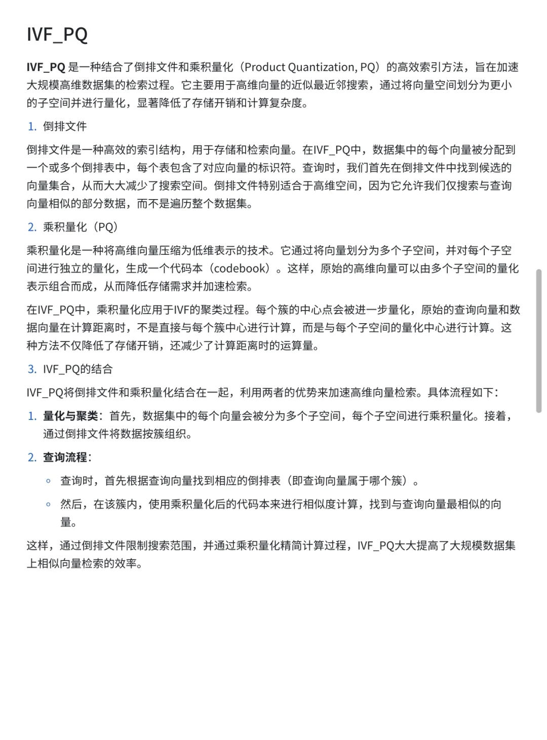
[仙女R]以milvus向量数据库为例介绍几种常见的向量索引方法,主要分为两大类:基于内存的索引和基于磁盘的索引。 [仙女R]本文在介绍完各种索引方法之后,针对不同业务和数据量场景提出了相应的使用建议。 一起来看看吧!
评论列表
安陌离殇
1
2024-12-05 09:15
小姐姐还缺npy吗
热门分类
推荐
热榜
军事
NBA
体育
社会
明星八卦
娱乐
财经
科技
汽车
历史
国际
游戏
动漫
公益
搞笑
商业
互联网
数码
国际足球
房产
家居
时尚
科学探索
职场
育儿
股票
教育
影视
情感
热点
中国军情
武器
中国南海
中国足球
亚洲杯
科比
综合体育
CBA
投资
楼市
大咖秀
外汇
创业
风口
SUV
豪车
概念车
优惠
新能源
美国
欧洲
朝日韩
俄罗斯
孕期
街拍
恋爱攻略
婚姻
正能量
评论列表