
文 | 阑夕
发布一周之后,MiniMax M2.5登顶OpenRouter调用榜第一,开发者们用M2.5烧掉了超过3T的Tokens,比第二名到第四名加起来还多。
这种指数级的增长,对应的自然也是指数级的需求,就在国内大厂为了这个春节档一掷千金冲用户量的同时,以MiniMax为代表的「后辈们」已经站在了全球舞台的正中心。
另一个原因当然是叠加了OpenClaw的火爆周期,喊了一整年的Agent概念,谁也没能预料得到,Agent的应用场景会以这么一种计划以外的方式降临,毕竟没有人会拒绝让AI变成全年无休的赛博牛马,而且还不止一匹。
如果说撞上OpenClaw是幸运的巧合,那么不放过这次机会就是必然的使命了,从MiniMax Agent加急更新的功能来看,这家模型厂商是要趁火打劫——不对,是趁热打铁——的吃掉这轮增长蛋糕的最甜部位。
无论是开发者对于Tokens的欲望,抑或模型回应以吞食市场的欲望,让人想起法国作家卡诺纳那写过的那句话:「仅就欲望的自身来看待它,我觉得欲望意味着力量、能量和对快感的承诺。」
很难说是不是已经形成了共识,但在AI行业的局部判断里,世界线进入2026年,已经是和以前完全不同了。
· · ·
MiniMax Agent新发布的Expert(专家)能力,相当于模型自有的Skills,集成了专业化的工作流和SOP,即插即用。

在此之上,MiniMax还新配了MaxClaw模式,便于用户把自己的Expert直接安装到OpenClaw的生态里,不再需要手动部署。

只能说但凡体验走完这套赛博牛马领养流程,就能理解为什么M2.5的Tokens消耗量能够突破天际:真的是每一分钟都在玩命计算,而带回来的体验和回报也是真的停不下来。
举个例子,很多新读者会说他们对于AI的焦虑:知道AI很重要,却不知如何入手,一不留神就去买课了,最后拿着一堆包浆的提示词,仍然不知所措。
我会经常把「通往AGI之路」当成系统性入门的材料推荐给他们,这大概是没毛病的,但是随着几年下来的积累,「通往AGI之路」的内容厚度也变得空前庞杂,消化本身也变成了一种成本。
你必须要有理解,才能开始理解,这是AI向下普及的过程里难以避免的卡顿,何尝不是又一种「卡拉赞毕业才能打卡拉赞」的悖论?
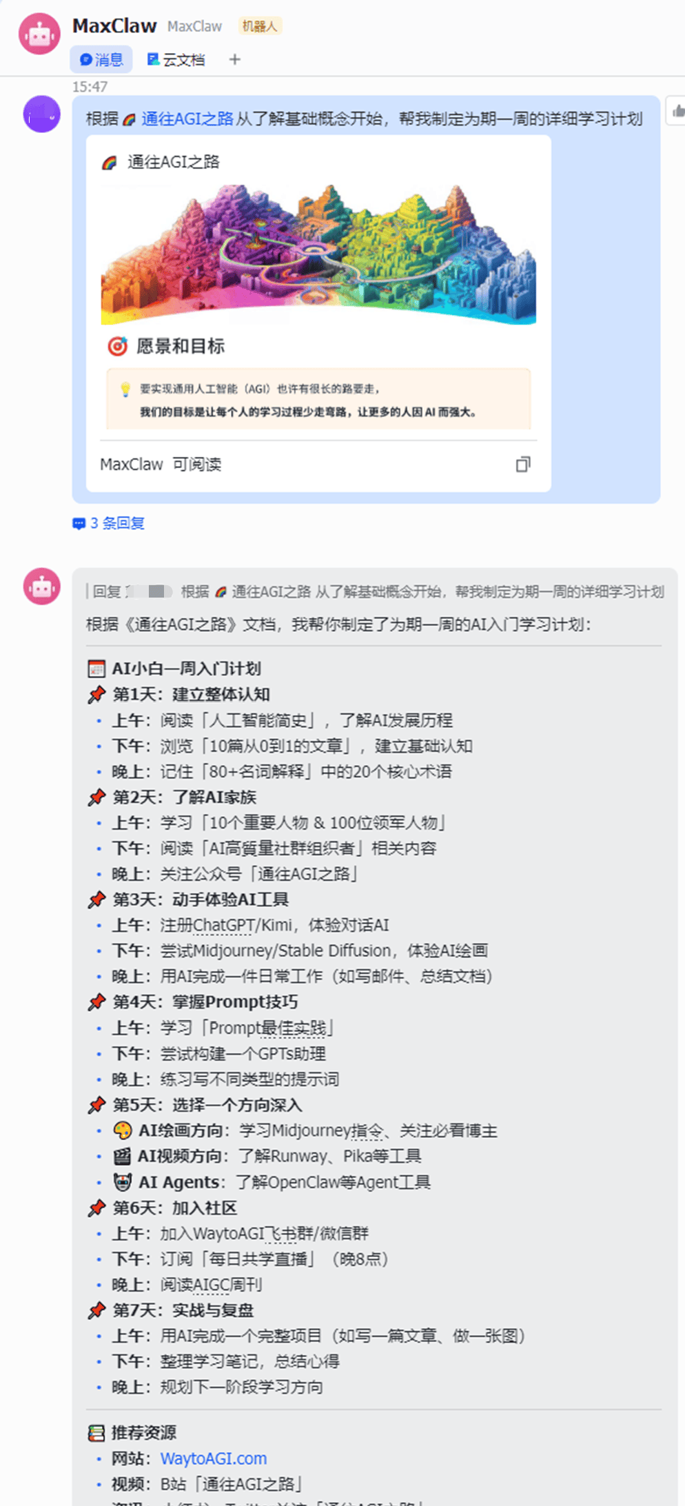
直到MiniMax的这波更新,我索性创建了一个MaxClaw「AGI私教」,让它定制为期一周、高度个性化的学习课程,在交互性的帮扶下,从浅到深地学完「通往AGI之路」,全程都在飞书里打卡完成。



可以看到,从定时的课件推送,到实时的拆解追问,再到每天的自动追更,全都畅通无阻,真正做到了「一次配置、终生受用」。
AI可以是光彩夺目的新技术,但用AI的方式大可不必独孤求败,有的时候,「水电煤」的普惠路径,或许更容易让人亲近和受用。
· · ·
即使是把Expert广场当成一个创意库来用,它的丰富供给也足以激发源源不断的惊喜。
比如「镖人」电影的出圈,让很多以为自己早已老去的武侠迷们——包括我自己——重燃热血,然后就发现完全可以用多个Expert来组建完全服务于我的AI漫剧团队。
我可以配置专门的Expert去蹲守订阅网文的连载,然后在第一时间把更新章节改成分镜脚本,并由导演编排本集剧情,按风格生成图片和视频,最后交付完整的一条AI漫剧。


在我的视角里,整个流程就是,我会在飞书里收到提醒,知道今天有哪一部作品更新了,在看完之后还能额外欣赏一部影像化的复刻漫剧。


只能说,这个「坐上来自己动」的自动化体验,只有被骑过的才知道是真的好。
而且对于要求更高的用户来说,随时接管也是一个合理的可选项,你甚至可以把分镜作为参考,在其他模型里生成视频,再回喂给这边的AI漫剧导演,让它继续根据上下文来做剪辑。
多提一句,MiniMax是国内的「AI六小虎」里唯一一家在文本、图片和视频的多模态模型上都有建树的公司,从谷歌、阿里等巨头的研究成果来看,在一个基座模型上训练所有模态——而不是分类单独训练——是一个正确且先进的趋势,也是没法偷懒的必经之路。
也就是说,MiniMax Agent的多模态能力,不但为用户和开发者提供了把想象变得可行的机会,本身也有利于指导基座模型的研发和迭代,成为MiniMax的技术护城河。
除此之外,在试用了爆款猎手、投研团队等预设Expert之后,我只想说,人找信息和信息找人的关系,已经彻底地重组了,那个惋惜RSS的旧世界,恍若上个世纪。
· · ·
AI一日,人间十年,火山频频喷出岩浆的地面以下,是歌舞升平的静水流深。
GPTs的推出好像已经是上个世代的事了,那些惊呼App Store要完蛋了的定论历历在目,而Skills的兴起又把所有叙事几乎完全相同的重复了一遍,于是大家又去复读Karpathy的推文,是的,在苹果和谷歌不知道的情况下,应用商店的时代又结束了一次⋯⋯
1990年,未来学家托夫勒在「权力的转移」一书里首次提出了「数字鸿沟」的概念雏形:因为接入、使用互联网技术的条件不同,加剧了新兴财富和阶层分化。
按照「数字鸿沟」的说法,从GPTs到Skills,从一段提示词到一套技能组,那条挡在普通人面前的深谷并没有变得更窄,而是裂得两端愈加遥远。
这是科技行业有史以来第一次出现了技术发展方向和体验下沉方向背离的现象,都说AI会成为下一个操作系统,然而AI开始用上了类似Dos视窗的CLI环境,这种「返祖」趋势多少有些讽刺。
所以当部署OpenClaw成了闲鱼上的热卖链接之后,MiniMax要把最前沿的Agent生态重新做成「开箱可用」的产品,这才是有普惠价值的做法。
换句话说,一头扎入新的土地探索未知固然值得欣赏,在点亮的地图上填满适合住人的帐篷,可能同样重要。
MiniMax选择了UGC模式——任何人都能制作自己的Expert,并分享给任何人接入OpenClaw,甚至兼容原生Skills——这很开放,相当于在网页端就能快速起步,让用户以最低的成本用上这些天来只闻其声、不见其形的那只「龙虾」。
欢迎用我创建的Expert「AGI私教」。

根据官方公布的数字,短短几天内,就有超过1万个Expert被创建到MiniMax Agent,而且还在高速增长中,加上可以扩展到飞书、钉钉等国产办公产品里使用,一切都在欣欣向荣。
古老的地球曾是一片不毛之地,海洋的形成,就是填满了一个个鸿沟裂谷,水大鱼大,才有龙虾成群的丰富生态。
· · ·
也是在这几天,谷歌开始「断供」OpenClaw的消息越闹越大。
DeepMind的工程师Varun Mohan出来解释,表示谷歌的协议明确反对「Token套利」,而将Gemini模型接入OpenClaw之后不眠不休的工作行为,就命中了这道禁忌。
当然市面上也有基于利益关系的猜测,认为是OpenClaw的创始人被OpenAI「诏安」在前,谷歌不愿意帮助提升核心竞争对手的业绩了。
这说明什么?
AI没有边界,但AI主理人有⋯⋯
无论如何,Tokens,是在成为AI时代最有性价比的杠杆,一个人可以调用的Tokens,决定了他的生产力上限,在这个巨变中,有人站在历史的正确一面,也有人并没有这么选。
而MiniMax,也在做会让历史记住的事情。