预产期越来越近,作为准妈妈/新手妈妈,我发现最让人头大的不是待产包,而是那个即将从肚子里蹦出来的小东西——到底该怎么喂?
看着各种育儿书里密密麻麻的文字,我一度陷入了“一看就会,一做就废”的焦虑。后来我把问题拆成了3步,瞬间就通透了:
1. 吃什么? 2. 吃多少? 3. 吃几顿?
今天就把这份“傻瓜式”喂养指南分享给大家,希望能帮姐妹们少走弯路。
第一步:吃什么?——每个阶段的“口粮”选择
1. 母乳:大自然定制的“黄金液体”
如果你条件允许,母乳绝对是新生儿的顶配口粮。它不仅是食物,更是“液体黄金”。
· 0-6个月: 纯母乳完全够用。这时候的母乳里含有丰富的免疫球蛋白,相当于给宝宝穿上了一层“隐形防护服”。
· 6-12个月: 开始加辅食了,母乳退居二线,但仍能提供宝宝一半的营养。
· 12-24个月: 这时候母乳更像“营养补充剂”,提供约1/3的营养,主要提供抗体和心理安抚。
小提醒: 不用因为纠结“要不要纯母乳”而焦虑。有就喂,不够就加奶粉,妈妈的好心情比什么都重要。
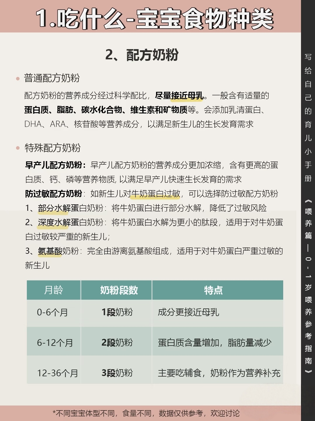
2. 配方奶粉:靠谱的“平替”
如果无法母乳喂养,或者母乳不足,千万不要有负罪感。现在的配方奶粉成分已经非常接近母乳。
· 0-6个月: 选1段奶粉,主打好消化、接近母乳。
· 6-12个月: 换2段奶粉,强化了铁和钙,配合辅食吃。
· 12-36个月: 3段奶粉,主要作为日常饮食的营养补充。
3. 辅食:6个月后的“新世界”
记住一个原则:6个月前,奶是唯一;6个月后,辅食是必须。
6个月左右的宝宝,看到大人吃饭会流口水,挺舌反射消失,这时候就是引入辅食的信号了。从富含铁的米粉开始,慢慢解锁菜泥、肉泥、果泥,让宝宝逐渐适应“咀嚼”这件事。
第二步:吃多少?——根据“胃容量”来定量
很多妈妈担心宝宝没吃饱。其实新生儿的胃很小,小到超出你的想象。
· 出生第1天: 胃只有樱桃那么大!奶量也就5-7ml。这时候不用急着加奶粉,多让宝宝吸吮,初乳那几滴就够他忙活半天了。
· 出生第3天: 胃长到核桃大小,奶量约22-27ml。
· 出生第1周: 胃像一颗杏子,奶量45-60ml。这时候你会发现宝宝吃奶开始有节奏了。
· 满月: 胃像个鸡蛋,奶量80-150ml。这时候宝宝的吃奶量会拉开差距,有的宝宝胃口大,有的宝宝“小鸟胃”,只要生长曲线正常,就不用和别人家孩子比。
第三步:吃几顿?——从“按需喂养”到“规律作息”
0-3个月:按需喂养,频繁作战
这个阶段的宝宝胃容量小,饿得快,只能按需喂养。通常是每2-3小时一次,一天大概8-12次。
这意味着什么?
意味着你的生活将进入“碎片化”模式。晚上12点后,你大概要起来喂2次夜奶(凌晨2点和5点左右)。这时候别想睡整觉,把手机充满电,找个舒服的哺乳枕,熬过这三个月就是胜利。
3-6个月:拉长间隔,培养规律
随着胃容量增大,宝宝的吃奶间隔可以拉长到3-4小时一次,一天大概6-8次。
关键节点:断夜奶
这个阶段可以开始尝试断夜奶了。先从减掉凌晨2点那顿开始,如果宝宝哭,试着先拍拍安抚,而不是马上喂奶。慢慢把12点后的2次夜奶减掉,你会发现,不仅宝宝能睡整觉,妈妈也终于能“续命”了。
6-12个月:辅食加入,次数减少
添加辅食后,奶量会从之前的800-1000ml/天,逐渐稳定在600-800ml/天。喂奶次数降到4-5次(包括辅食后的“溜缝奶”)。
这时候的作息可以调整为:
· 7:00 晨起喝奶
· 10:00 辅食+奶
· 14:00 喝奶
· 18:00 辅食+奶
· 21:00 睡前奶
给新手爸妈的几句大实话
1. 看娃不看秤: 不要纠结宝宝每天具体喝了多少毫升,要看他的尿量(一天6-8片沉甸甸的尿不湿)和生长曲线。
2. 拒绝喂养焦虑: 网上很多“别人家宝宝”的奶量表仅供参考。只要宝宝精神状态好,哪怕比标准少喝30ml,也没关系。
3. 妈妈先照顾好自己: 不管是追奶还是断夜奶,妈妈的身心健康永远是第一位的。只有妈妈休息好了,宝宝才能被照顾得更好。
希望这份指南能让你心里有个底。育儿这条路,别怕,我们都是边学边做,慢慢来,会好的。
你们家宝宝现在几个月?有什么喂养困惑吗?欢迎在评论区留言,我们一起讨论!






