[火R]最近,很多家长和孩子问我,月底就要考试了,不知道怎么复习八上第一次月考的名著板块😭
[爆炸R]八上第一次月考名著板块主要是考《红星照耀中国》。小蓝老师看了上百张全国各地八上的第一次月考试卷。连夜肝出这份「八上第一次月考名著专题汇总」,从《红星照耀中国》的基本信息及写作背景、重点人物及情节、主旨情感到长征历程,4类必考点和15道真题全覆盖。语文要想得高分,名著板块必须拿下!
👉 小蓝老师给大家梳理了《红星照耀中国》常考的知识点
一、基本信息及写作背景
首先要了解《红星照耀中国》的作品简介、作者简介以及写作背景。这些都有可能会成为选择题的选项,以文学常识的形式考察你。
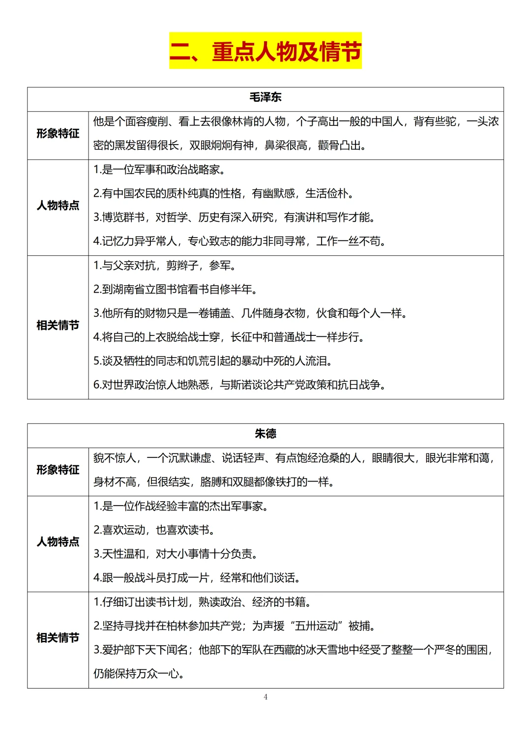
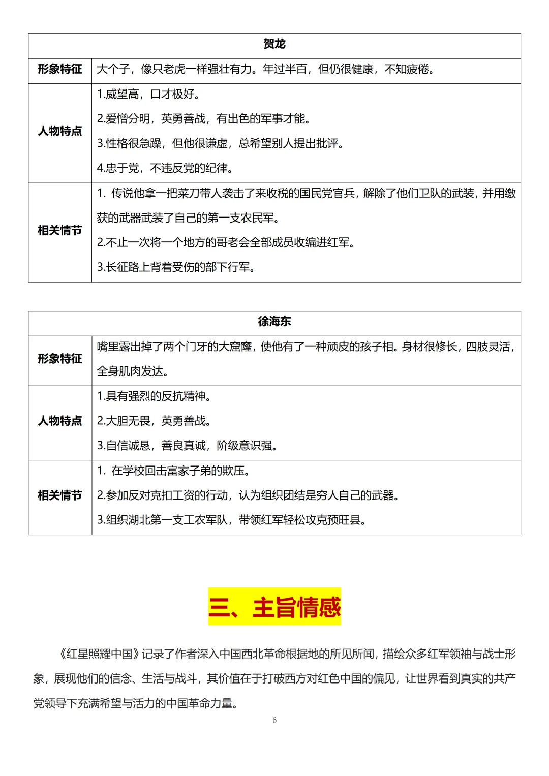
二、重点人物及情节
要想月考拿下名著板块,必须把《红星照耀中国》的重点人物及其情节都背下来。重点人物包括毛泽东、朱德、周恩来、彭德怀、贺龙、徐海东。选择题最常考的形式就是问你哪一情节不属于哪一个人,问答题则会要求你结合具体情节概述某一具体的人物形象。
三、主旨情感
《红星照耀中国》记录了作者深入中国西北革命根据地的所见所闻,描绘众多红军领袖与战士形象,展现他们的信念、生活与战斗,其价值在于打破西方对红色中国的偏见,让世界看到真实的共产党领导下充满希望与活力的中国革命力量。
四、长征历程
考试常考长征事件与人物的对应关系。例如四渡赤水是毛泽东指挥红军,摆脱追敌,创军事奇迹;遵义会议是毛泽东、周恩来、朱德等人在贵州开展的会议,是党生死攸关的转折点。我们要注意事件、地点和人物不能混淆。
📚 15道名著高频真题和答案
为了帮助大家提高月考名著板块的分数,老师精选了近 3 年各地第一次月考的15道名著真题,包括10道高频选择题和5道问答题,提前练好,无论考试考到哪种类型都不用慌。
做完对照答案批改,错了的地方要回翻知识点梳理和原著,找到出处并重点记忆。









