[向右R]不少家长跟我反馈,第一次月考考中了专题资料的原题!孩子们跟着我的思路来复习,一边记知识点一边练题,家长很省心。很多家长催着我赶紧把期中考试的资料也梳理出来。
[鼓掌R]为了帮大家提前抢分,我看了几十套全国各地八上的期中考试试卷。连夜肝出这份「八上期中考试基础知识专题汇总」,从5类必考点到30道真题全覆盖。语文要想得高分,基础板块必须拿下!
👉 我给大家梳理了以下必考知识点
一、第1-2单元重点字词(第3单元没有字词)
月考绕不开的 1-2 单元的重点字词,老师把每课必背的字词、字音,还有字词意思全整理好了
二、第1-3单元必背文学常识
包含前3单元14课的每课文学常识,其中古诗文的文学常识是重中之重!例如:《钱塘湖春行》作者是白居易,唐代著名诗人,字乐天,自号香山居士,又被称为“诗王 ”“诗魔”。
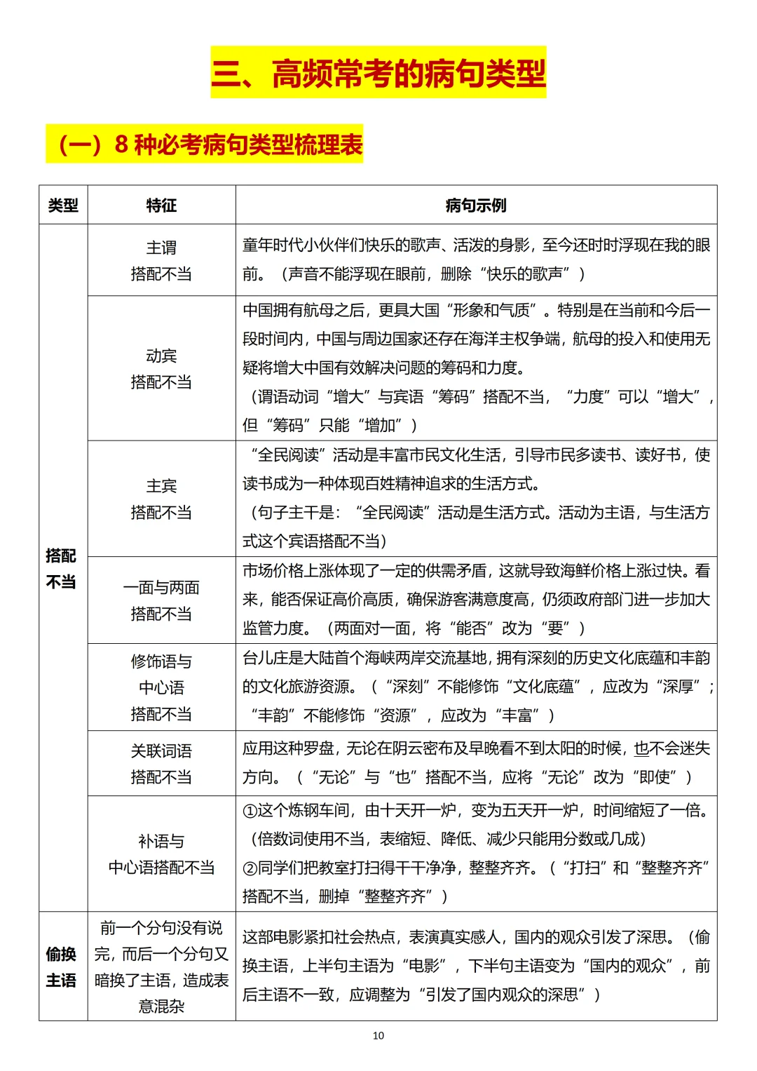
三、高频常考的病句类型
老师整理了8种必考病句类型梳理表和11类必备病句辨析标志词梳理表,摸清套路,修改病句就不再困难。
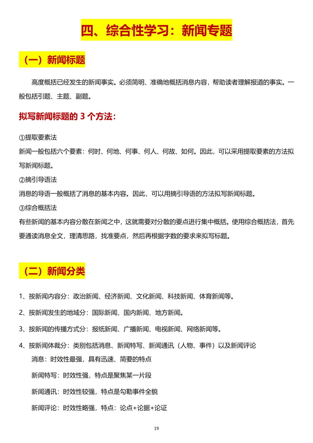
四、综合性学习:新闻专题
新闻是八上新学的文体,也是期中考试的重点,必须掌握新闻标题、新闻分类和新闻采访。
五、综合性学习:人无信不立
这个板块需要大家积累与诚信有关的名言,曾子烹彘和商鞅立木两则诚信短文的译文和启示。还要学会答与诚信有关的观点题,我提供了8个答题方向给大家参考。
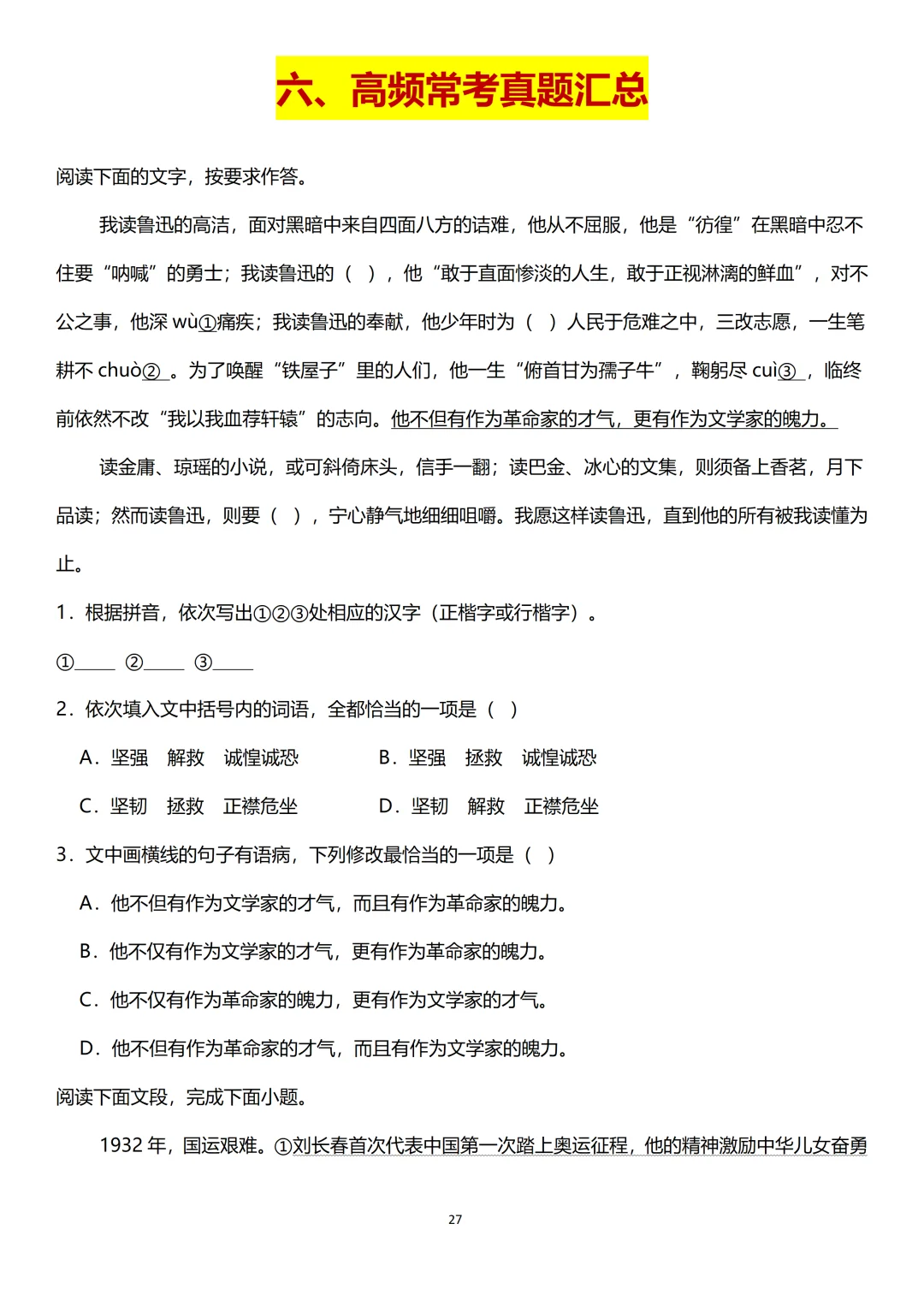
📚 我还给大家汇总了20道高频真题 和答案 都是近 3 年各地期中考试真题,分模块刷题,做完对照答案批改,哪里弱补哪里,效率超高!
















