[火R]不少家长跟我反馈,第一次月考考中了专题资料的原题!孩子们跟着我的思路来复习,一边记知识点一边练题,家长很省心。很多家长催着我赶紧把期中考试的资料也梳理出来。
[爆炸R]为了帮大家提前抢分,我看了几十套全国各地七上的期中考试试卷。连夜肝出这份「七上期中考试古诗词专题汇总」,从古诗词背默到古诗词鉴赏,6类必考点和20道真题全覆盖。语文要想得高分,古诗词板块必须拿下!
👉 我给大家梳理了古诗词鉴赏的6类常考题型的答题公式
一、理解诗歌内容
大家可以从作者、标题、注释、语言风格、表现手法以及景物和意象入手
二、品味炼字
答题模板:x字在诗句中的含义是…/运用了…的手法,生动形象地写出了…(原句翻译),烘托了…意境,表达了…情感等。
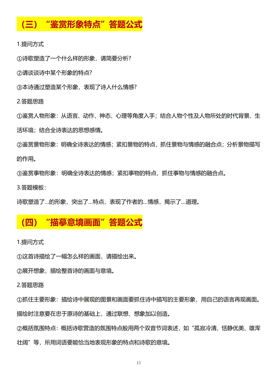
三、鉴赏形象特点
从人物、景物和事物形象入手鉴赏,答题模板是:诗歌塑造了…的形象,突出了…特点,表现了作者的…情感,揭示了…道理。
四、描摹意境画面
可以抓住主要人物形象,概括分为特点。答题模板:本诗描绘了一幅…(时间)…(地点)…(意境特征)的…画面。
五、赏析表达技巧
跟着点明手法、联句分析和点明效果的步骤来写。答题模板:运用了…的手法,生动形象地写出了…(原句翻译),烘托了…意境,表达了…情感等。
六、分析主旨情感
答题公式
这首诗描绘了…的景物,塑造了诗人…的形象,表现了…的主旨,抒发了…的情感,歌颂了…的品质,批判了…的观点。
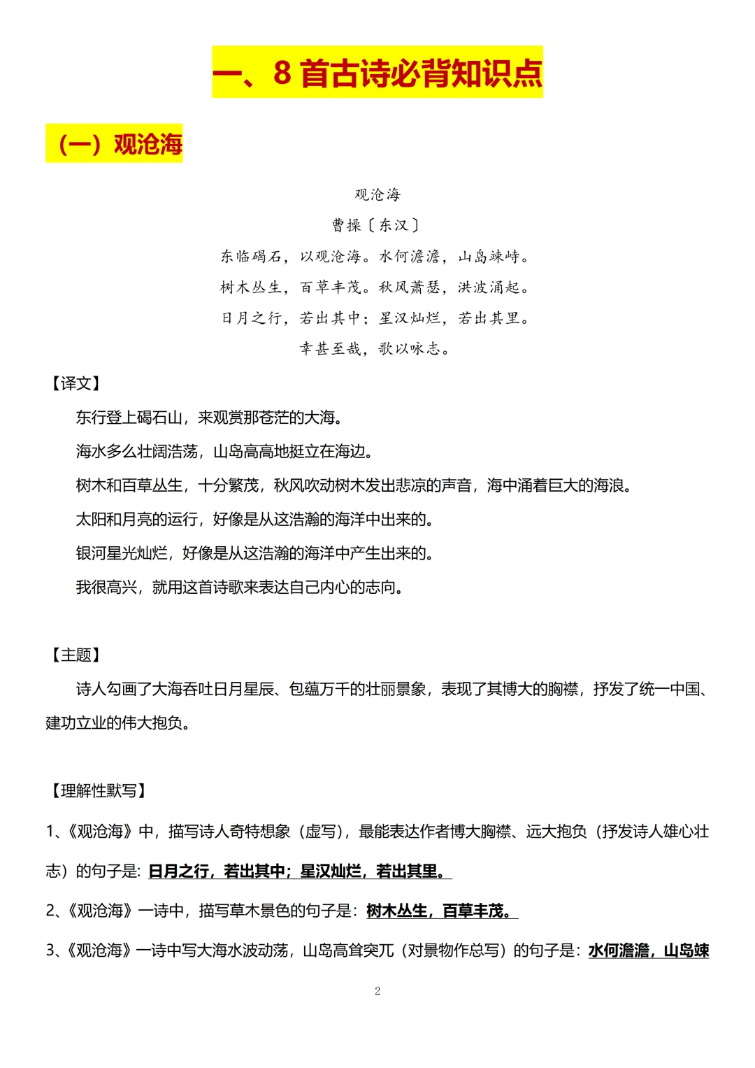
📚 我还整理了七上期中考试必考的8篇古诗词的直接性默写和理解性默写,帮助大家拿下古诗词默写板块!
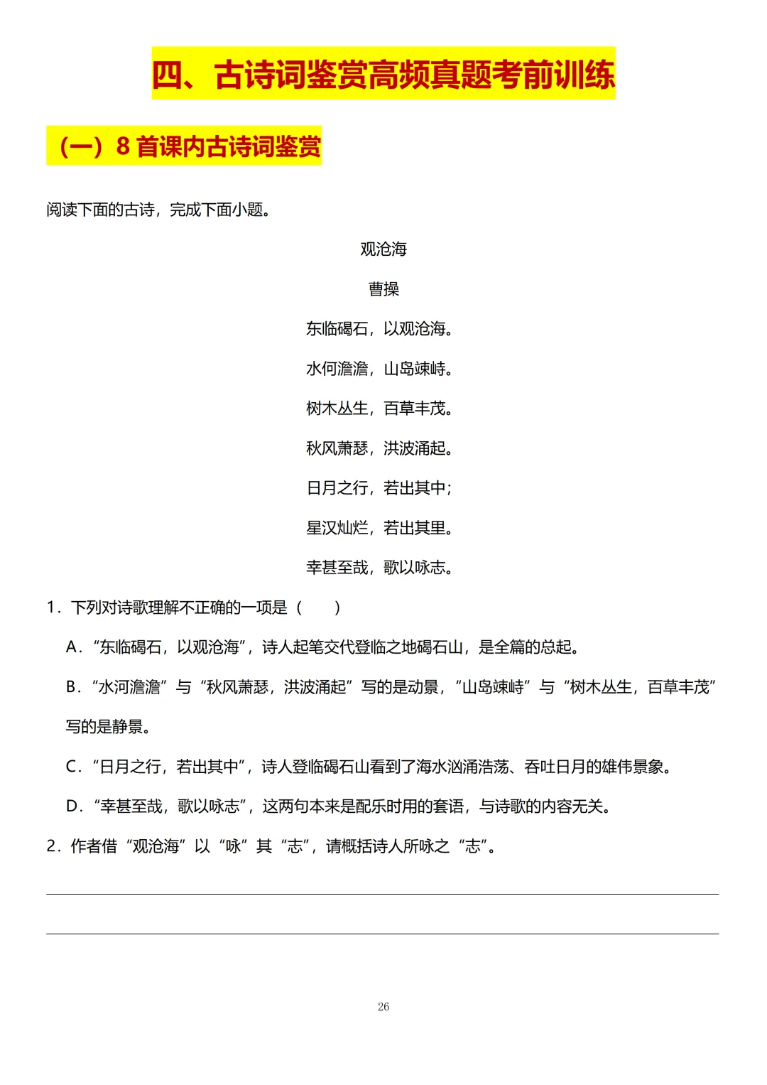
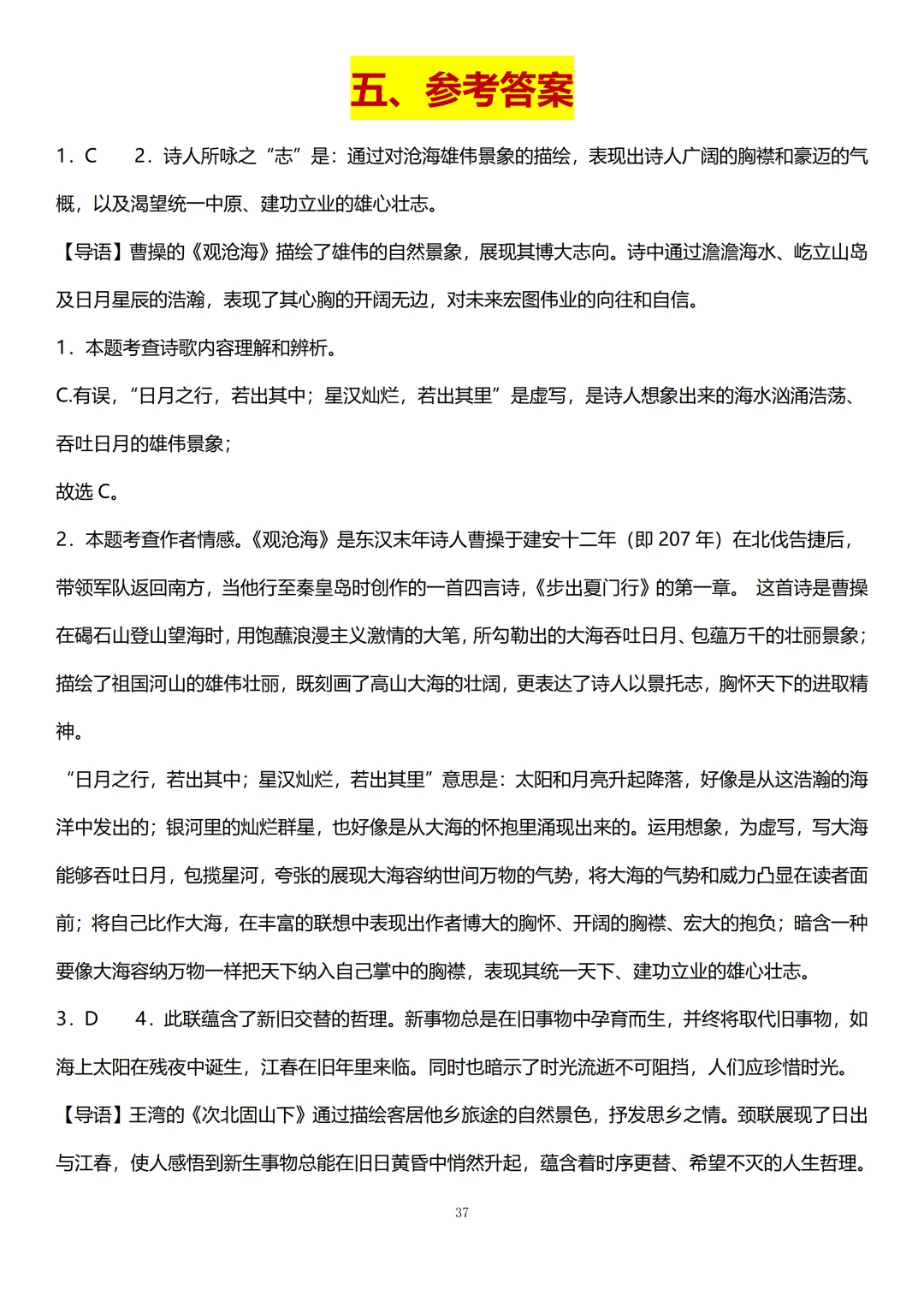
此外,还给大家汇总了20道古诗词鉴赏高频真题和答案
都是近 3 年各地期中考试真题,分模块刷题,做完对照答案批改,哪里弱补哪里,效率超高!














