[火R]不少家长跟我反馈,第一次月考考中了专题资料的原题!孩子们跟着我的思路来复习,一边记知识点一边练题,家长很省心。很多家长催着我赶紧把期中考试的资料也梳理出来。
[爆炸R]为了帮大家提前抢分,我看了几十套全国各地九上的期中考试试卷。连夜肝出这份「九上期中考试基础知识专题汇总」,从5类必考点到30道真题全覆盖。语文要想得高分,基础板块必须拿下!
👉 我给大家梳理了以下必考知识点
一、第1-2单元重点字词(第3单元没有字词)
九上期中考试将会重点考察1-2单元的10课重点字词。老师把大家需要记的字词、字音、字形和字词意思都标注出来了。
二、第1-3单元必背文学常识
包含前3单元14课的每课文学常识,其中古诗文的文学常识是重中之重!例如:《醉翁亭记》,作者欧阳修为北宋文学家,是“唐宋八大家”之一。“唐宋八大家”是指对唐代的韩愈、柳宗元和宋代的欧阳修、苏轼、苏洵、苏辙、王安石、曾巩八位散文家的合称。这些知识点可能会出现在选择题当中。
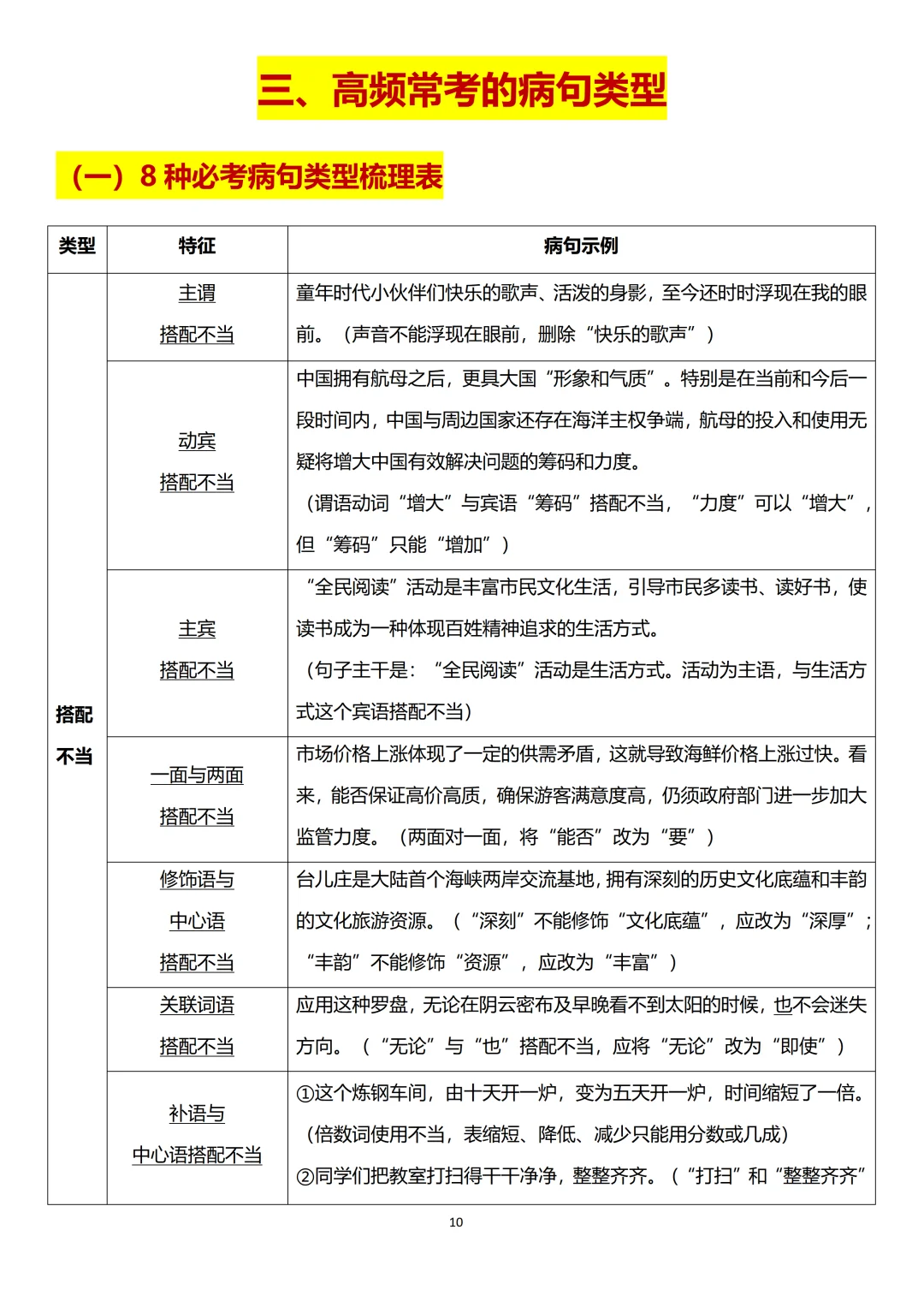
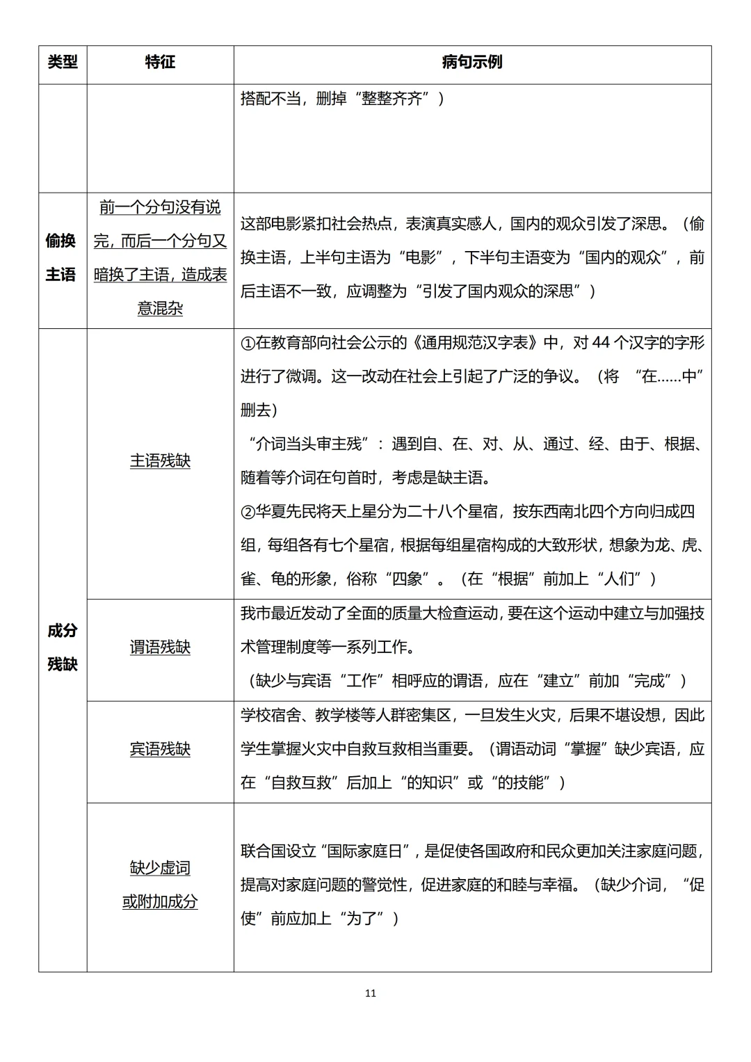
三、高频常考的病句类型
我整理了8种必考病句类型梳理表和11类必备病句辨析标志词梳理表,摸清套路,修改病句就不再困难。
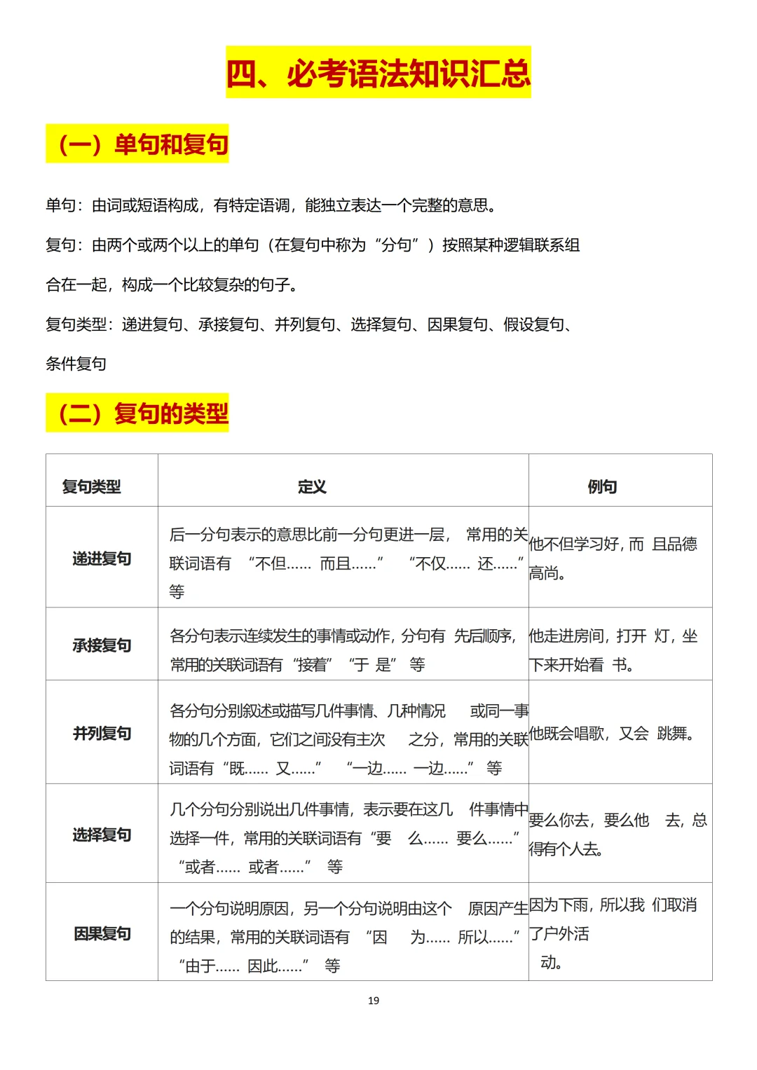
四、必考语法知识汇总
要学会区分单句与复句的区别,还要学会判断复句的7种类型。这类题目可能会在基础知识部分考察。
五、专题学习活动
包括现代诗歌的知识点梳理,要知道诗歌的意象、手法和特点。老师还概括了“君子自强不息”专题活动的知识点。
📚 我还给大家汇总了30道高频真题 和答案 都是近 3 年各地期中考试真题,分模块刷题,做完对照答案批改,哪里弱补哪里,效率超高!

















