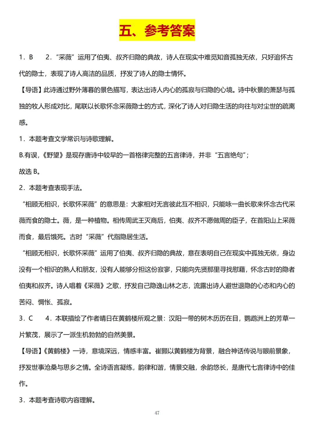
[私信R]不少家长跟我反馈,月考考中了专题资料的原题!孩子们跟着我的思路来复习,一边记知识点一边练题,家长很省心。很多家长催着我赶紧把期中考试的资料也梳理出来。
[火R]为了帮大家提前抢分,我看了几十套全国各地八上的期中考试试卷。连夜肝出这份「八上期中考试基础知识专题汇总」,从6类必考点到30道真题全覆盖。语文要想得高分,基础板块必须拿下!
👉 我给大家梳理了古诗词鉴赏的6类常考题型的答题公式
一、理解诗歌内容
大家可以从作者、标题、注释、语言风格、表现手法以及景物和意象入手
二、品味炼字
答题模板:x字在诗句中的含义是…/运用了…的手法,生动形象地写出了…(原句翻译),烘托了…意境,表达了…情感等。
三、鉴赏形象特点
从人物、景物和事物形象入手鉴赏,答题模板是:诗歌塑造了…的形象,突出了…特点,表现了作者的…情感,揭示了…道理。
四、描摹意境画面
可以抓住主要人物形象,概括分为特点。答题模板:本诗描绘了一幅…(时间)…(地点)…(意境特征)的…画面。
五、赏析表达技巧
跟着点明手法、联句分析和点明效果的步骤来写。答题模板:运用了…的手法,生动形象地写出了…(原句翻译),烘托了…意境,表达了…情感等。
六、分析主旨情感答题公式
这首诗描绘了…的景物,塑造了诗人…的形象,表现了…的主旨,抒发了…的情感,歌颂了…的品质,批判了…的观点。
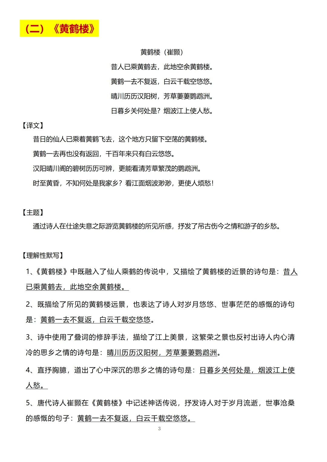
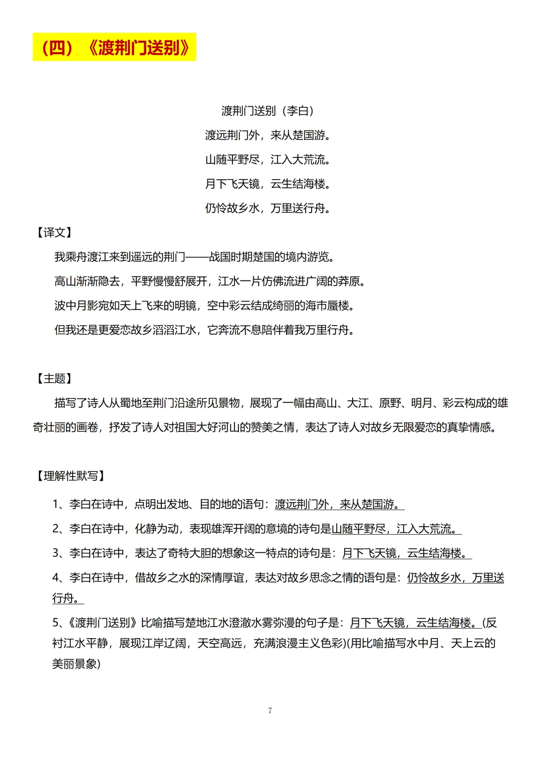
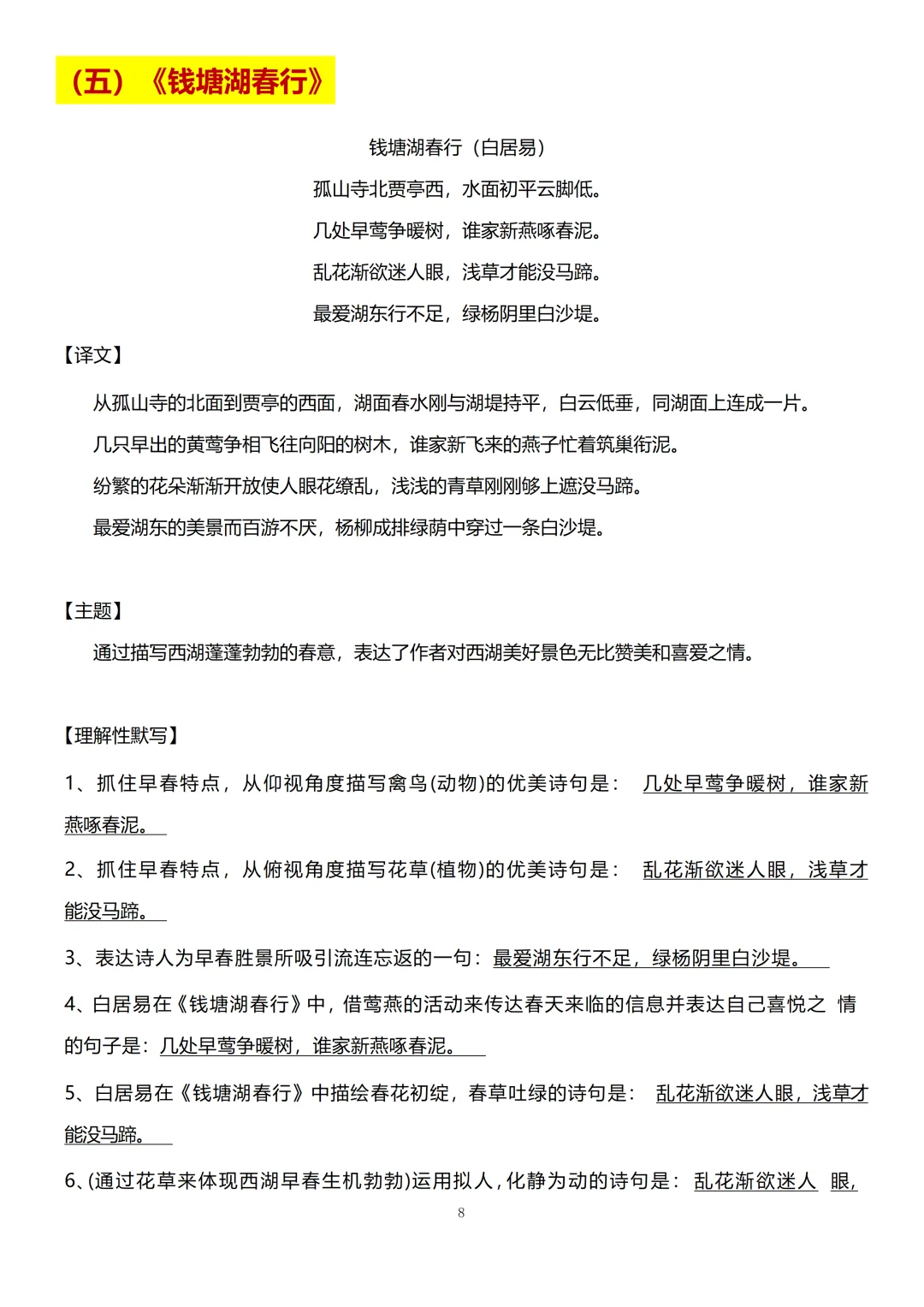
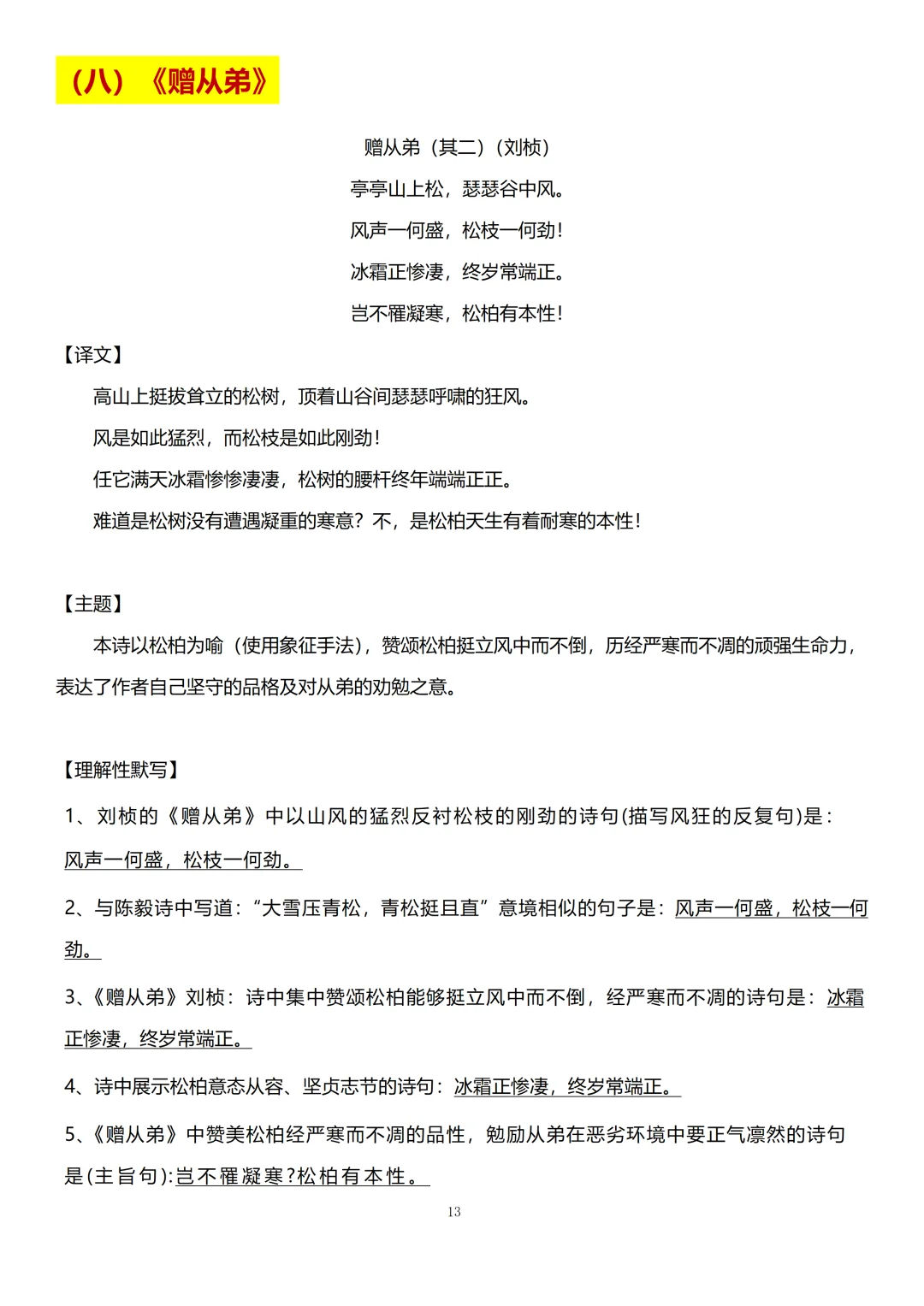
📚八上期中考试的考试范围包括第3单元唐诗五首和课外古诗词诵读。 我整理了《野望》《黄鹤楼》《使至塞上》《渡荆门送别》《钱塘湖春行》《庭中有奇树》《龟虽寿》《赠从弟》《梁甫行》共9篇古诗词的直接性默写和理解性默写,帮助大家拿下月考古诗词默写板块!
此外,还给大家汇总了9篇课内古诗词鉴赏和5篇课外鉴赏的真题和答案
都是近 3 年各地期中考试高频真题,分模块刷题,做完对照答案批改,哪里弱补哪里,效率超高!


















