[鼓掌R]最近,很多家长和孩子问我,11月初又要考试了,不知道怎么复习九上期中考试的文言文板块😭
[火R]我看了上百套全国各地九上的期中考试试卷。连夜肝出这份「九上期中考试文言文专题汇总」,从文言文翻译、断句、写作手法到主旨情感,4类必考点和15篇期中文言文阅读真题全覆盖。语文要想得高分,文言文板块必须拿下!
👉我给大家梳理了文言文常考的题型和技巧
一、文言文字词和句子翻译
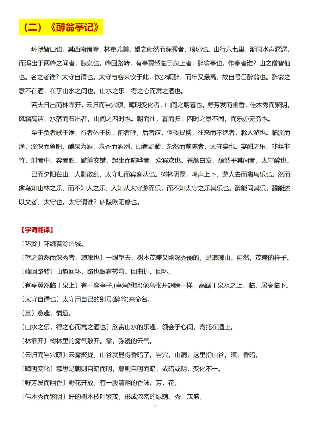
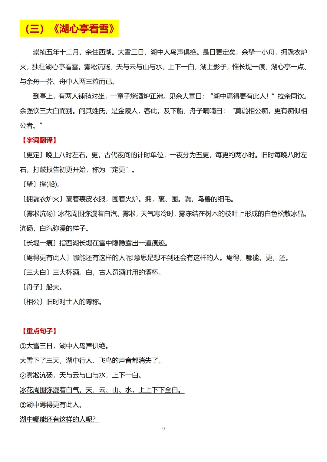
针对九上期中考试的文言文考试范围,我总结了《岳阳楼记》、《醉翁亭记》和《湖心亭看雪》的重点字词和句子翻译。像百废具兴的“具”同“俱”,全、皆;属予作文以记之的“属”同“嘱”,嘱托。还有“不以物喜,不以己悲。”的翻译等都是高频考题,大家需要重点记忆。
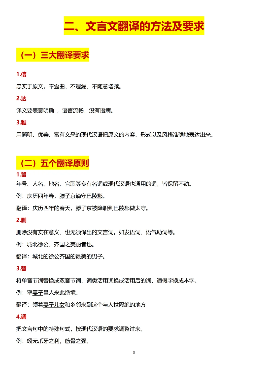
二、文言文翻译的方法及要求
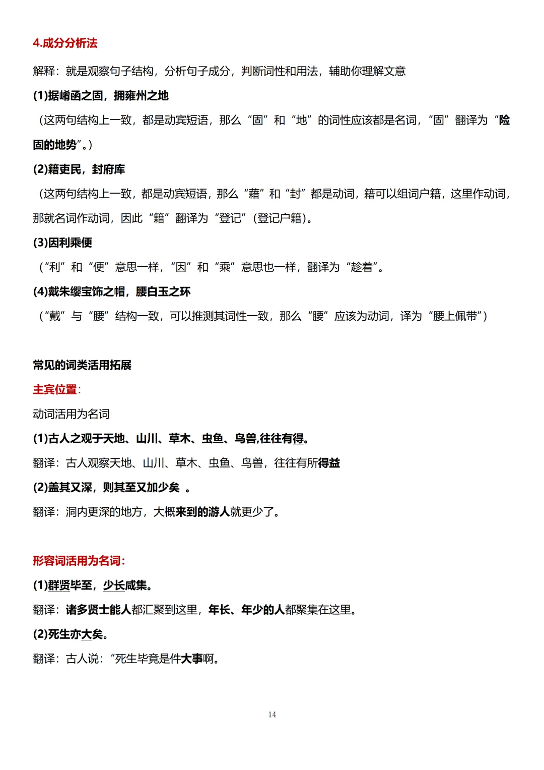
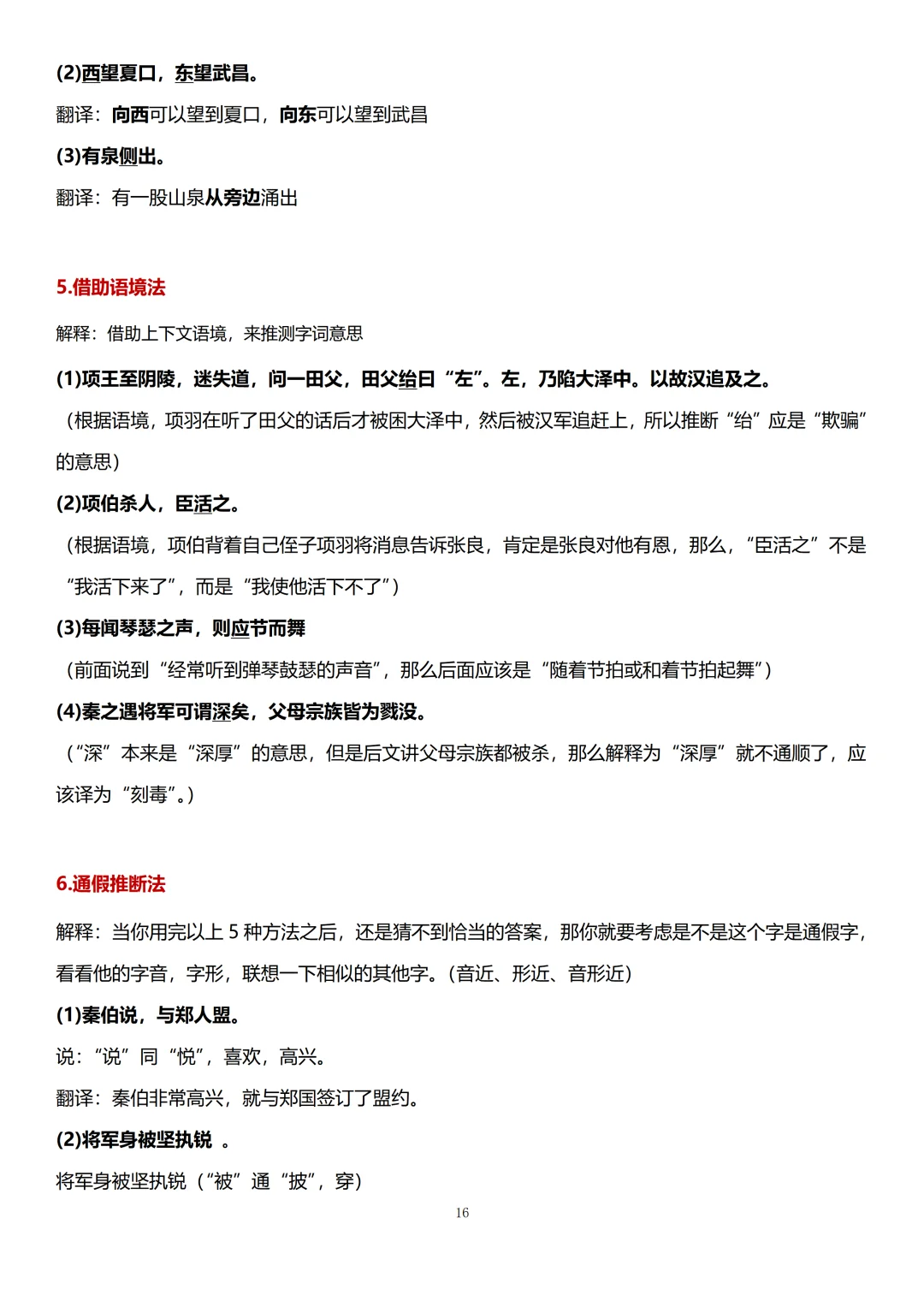
除了课内翻译之外,为了让大家更好的理解和推测课外文言文的翻译。我总结了翻译的3大要求、5种原则以及6种推测翻译的技巧。大家可以利用组词法、知识迁移法、字形分析法、成分分析法、借助语境法以及通假推断法来推测文言文的翻译。
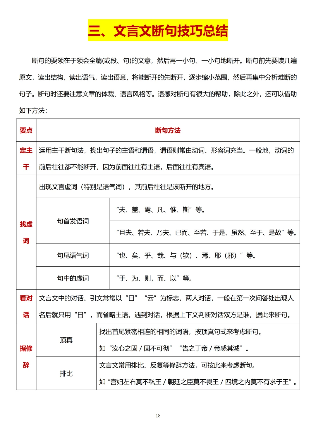
三、断句
断句也是文言文常考的题型,它的要领在于领会全篇(或段、句)的文意。我从定主干、找虚词、看对话、据修辞、辨句式,到再检验,一步步教会大家如何做好文言文断句。
四、写作手法和情感主旨
我归纳了3篇文言文的情感主旨和常考的一些写作手法,大家可以通过练习来加深记忆。
📚15篇高频文言文阅读真题和答案 为了帮助大家提高期中考试文言文板块的分数,老师精选了近 3 年各地期中考试的10篇文言文阅读真题,包括课内文言文、课内外对比阅读以及课外文言文阅读,提前练好,无论考试考到哪种类型都不用慌。
做完对照答案批改,哪里弱补哪里,效率超高!


















