下面两颗6号牙在这个月的23号去给种上了,今天是种完的第六天,明天要去拆线
在这里记录下前面种牙的过程
种前牙齿情况:两颗牙因为龋坏拔了有一年多,左边邻牙有点倾斜,检查后大夫说不影响种植,骨量也够
种植牙医:是在红薯上找的孙玮主任,他是协和种植科的副主任医师,在舒适化种牙方面的成功案例有很多,临床种植经验也丰富
挂号:红薯上找助理@武汉孙玮助理小向
种前准备:①先去面诊检查口内以及牙槽骨的情况,牙骨空间、宽度、密度都不错,再定植体与种植时间 ②要提前去做血常规和传染病检查,如果有牙结石的话还要去洗牙(我口内卫生还可以,就没去)
正式种植:23号上午九点多到的,做了一些常规检查后就让进了种植室
①含漱口水清洁口内,在下半张脸涂上碘伏(冰冰凉凉的,所以建议女孩子这个阶段都别化妆)
②清洁后在脸上盖一张布,遮住眼睛,看不见外面反而没那么紧张了
③两边各打了一针麻💊,在缺牙的牙龈上划了一个小口子,钻洞放进植体拧紧,在把口子缝上就行了
④过程没什么痛感,麻劲过后也一直在用冰袋冰敷,晚上有点微痛微肿,第二天就只剩胀胀的感觉了
⑤植体与费用:种两颗瑞士iti植体,包括基台和全瓷冠一起是13000(一颗是6500),挂号和拍片没收费
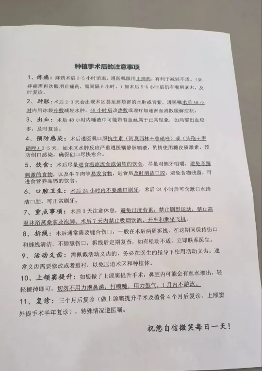
目前没什么感觉,也在正常吃喝,拆线后就是长达三个多月的恢复期了
#武汉种植牙 #武汉种牙 #武汉牙齿种植 #武汉种植牙孙玮
#悦月美牙 #多颗种植 #iti种植牙

