最近好多家长问我:“老师,有没有九上语文期中考试的试卷啊?娃马上要考了,想让他练练手”🙋️
[鼓掌R]为了帮助大家高效备考,我扒了近 3 年各地期中考试的上百套真题试卷,汇总出了这三份模拟试卷。 这三套卷的针对性特别强,亲测能帮娃少走许多复习弯路! 先跟大家说清楚这套卷的 “贴心设计”,家长可以结合孩子平时的成绩和学习情况来选择试卷。不搞一刀切,娃啥水平就练啥卷,刷题不盲目,这样才能高效备考!
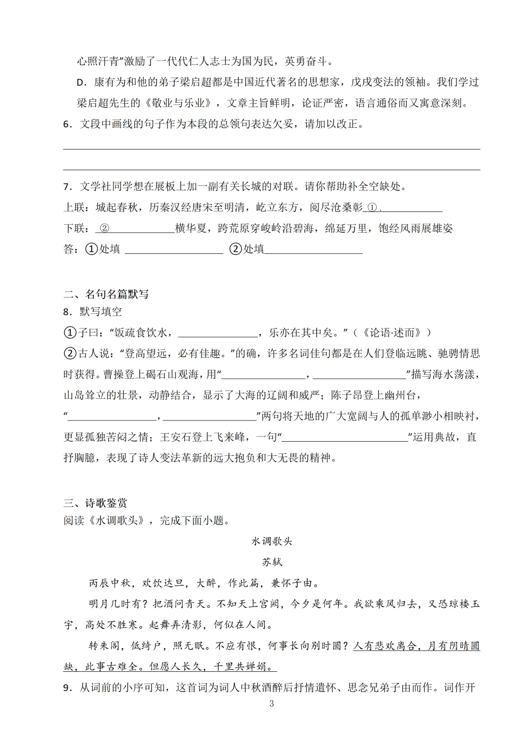
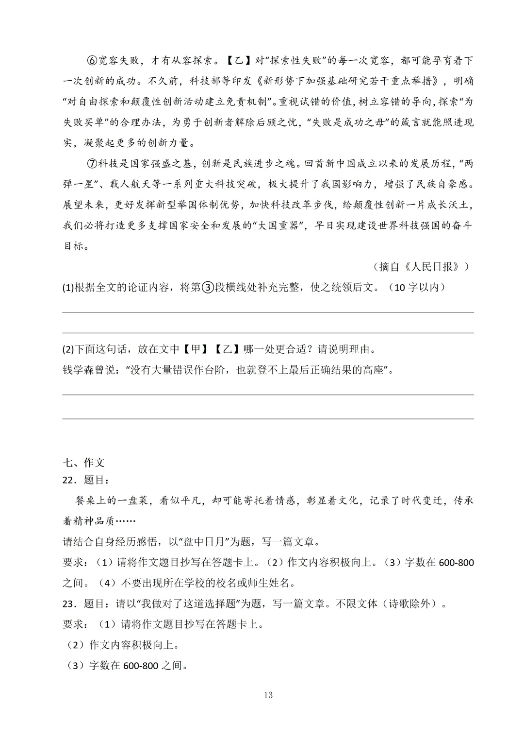
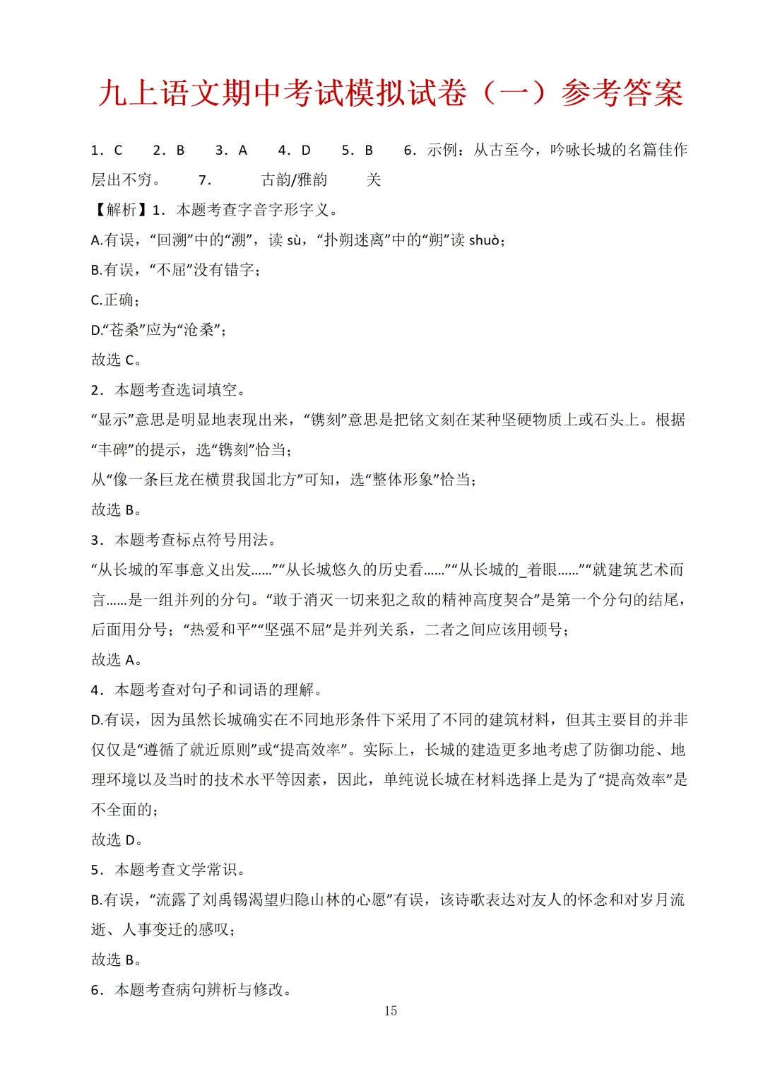
✅ 简单卷(卷一):适合平时 100 分考 60-75 分的娃 6 大板块完整覆盖:基础板块、古诗文默写和赏析、文言文阅读、名著阅读、阅读理解和作文,每个板块都是基础难度。古诗词鉴赏和文言文均出自课内文章,帮娃把握好课好知识,把基础分稳稳抓牢!
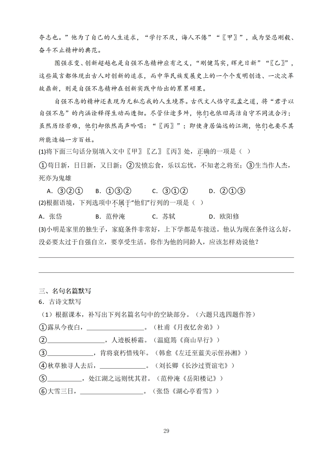
✅ 中等卷(卷二):瞄准 75-90 分的中等生 每个板块难度升级!文言文考课内外对比阅读,同学们不仅要掌握课内知识,还要迁移到课外文言文。非连续性阅读内容更丰富,理解难度更大,且要求结合材料作答。名著板块则考得更细致,要求大家准确掌握对应情节和人物形象。
✅ 困难卷(卷三):给 90 + 的尖子生 “加餐” 试卷整体难度会升级。考察现代诗歌鉴赏。文言文阅读篇幅增加,难度加大,且均考察课外文言文。提前适应高难度,考试时更稳!
每套卷老师都给大家配了超详细的参考答案!大家做完一定要认真对答案,查漏补缺。 最后想跟大家说:语文提分不难,找对资料和方法最关键,咱们一起帮娃好好准备,期中考试都能考出好成绩!💪

















