[向右R]这次期中考,我发现很多孩子在文言文的断句题上扣了分,作为几乎每次考试都会考到的文言文考点,很多孩子还是不懂断句到底该怎么做。
[鼓掌R]跟着我的步伐,掌握好下面这5大技法,断句题秒变送分题。
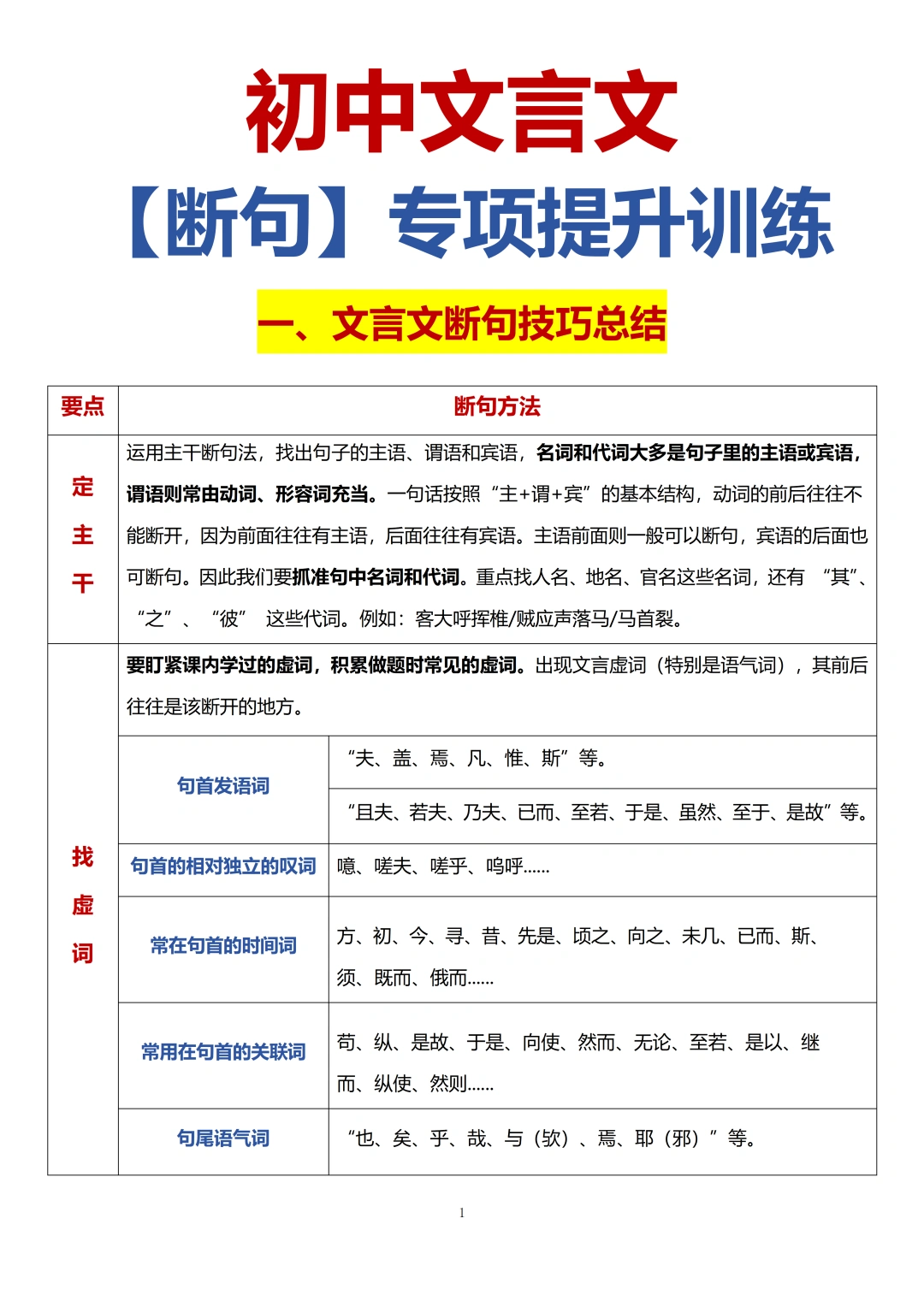
一、定主干
抓准句中名词和代词。重点找人名、地名、官名这些名词,还有 “其”、“之”、“彼” 这些代词。主语前面则一般可以断句,宾语的后面也可断句。例如:客大呼挥椎/贼应声落马/马首裂。
二、找虚词
要盯紧课内学过的虚词,积累做题时常见的虚词。在句首的词“夫、盖、初”前断句,在句末语气词“也、矣、焉、哉”后断句
三、看对话
对话、引文常常以“曰”“云”为标志,遇到对话,根据上下文判断对话双方是谁,据此来断句。
四、据修辞
1、顶真句式:汝心之固/固不可彻”“告之于帝/帝感其诚。
2、排比、反复等修辞方法:宫妇左右莫不私王/朝廷之臣莫不畏王/四境之内莫不有求于王
3、对比:得志/与民由之/不得志/独行其道 4、对偶:一怒而诸侯惧/安居而天下熄 五、辨句式 固定句式,“……者……也”、“不亦……乎”、“孰与……乎”、“其……乎”、“安……哉”、“为……所”、“如……何”、“况……乎”、“何(以)……为”等等。
还有划分文言文句子停顿节奏的方法:主谓之间、谓宾之间、谓语和后置状语之间可以停顿。句首状语可以停顿,句中并列、承接、转折的连词前一般也要停顿。
📚 20道高频真题和答案 老师精选了近 3 年各地考试的20道高频断句或划分句子结构的真题,覆盖各个考点,练好这20道,考试遇到就稳稳拿分!







