[哭惹R]这次期中考,有的地方考到了对联题。很多孩子都懵了,不知道该怎么写。
[爆炸R]语文考试,在这种基础题上丢分是很吃亏的。
[向右R]因此我给大家汇总了初中语文的对联知识点和专项真题训练,学好这5大原则,对联题就不会扣分!
记住5大核心规则:
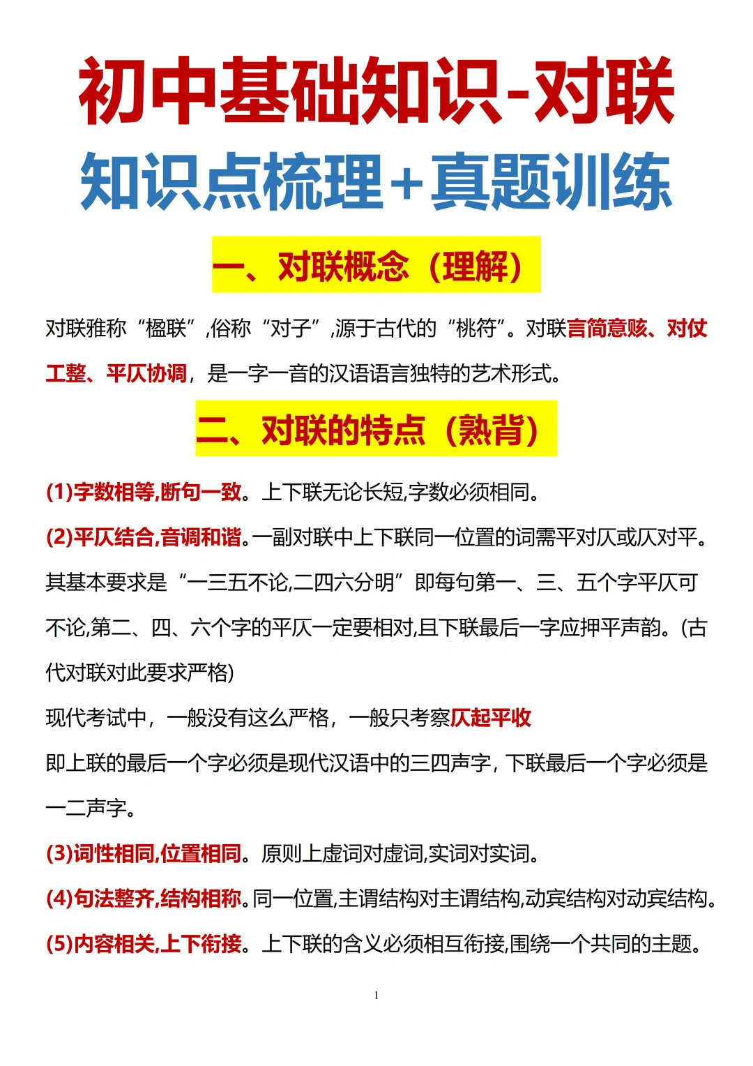
第一,字数相等,断句一致。上下联无论长短,字数必须相同。
第二,词性相对,上联和下联相同位置的词性要一致,名词对名词,形容词对形容词,动词对动词,就像“天”对“地”、“红”对“绿”“跑”对“跳”;
第三,仄起平收,简单说上联尾字要读仄声(也就是三、四声),下联尾字平声(也就是一、二声),这是得分关键,如果搞不懂什么是平仄声,就记住一句口诀:先三四,后一二。
第四,内容相关,上下衔接。上下联的含义必须相互衔接,围绕一个共同的主题。
第五,句法整齐,结构相称。同一位置,主谓结构对主谓结构,动宾结构对动宾结构。
📚 30道高频真题和答案 老师精选了近 3 年各地考试的30道高频对联真题,练好这30道,考试遇到就稳稳拿分!











