[火R]最近好多家长:“老师,有没有七年级上册语文第一次月考的试卷啊?娃马上要考了,想让他练练手”🙋️
[星R]为了帮助大家高效备考,我扒了近 3 年各地第一次月考的上百套真题试卷,汇总出了这三份模拟试卷。
这三套卷的针对性特别强,亲测能帮娃少走许多复习弯路! 先跟大家说清楚这套卷的 “贴心设计”,家长可以结合孩子平时的成绩和学习情况来选择试卷。不搞一刀切,娃啥水平就练啥卷,刷题不盲目,这样才能高效备考!
✅ 简单卷(卷一):适合平时 100 分考 60-75 分的娃
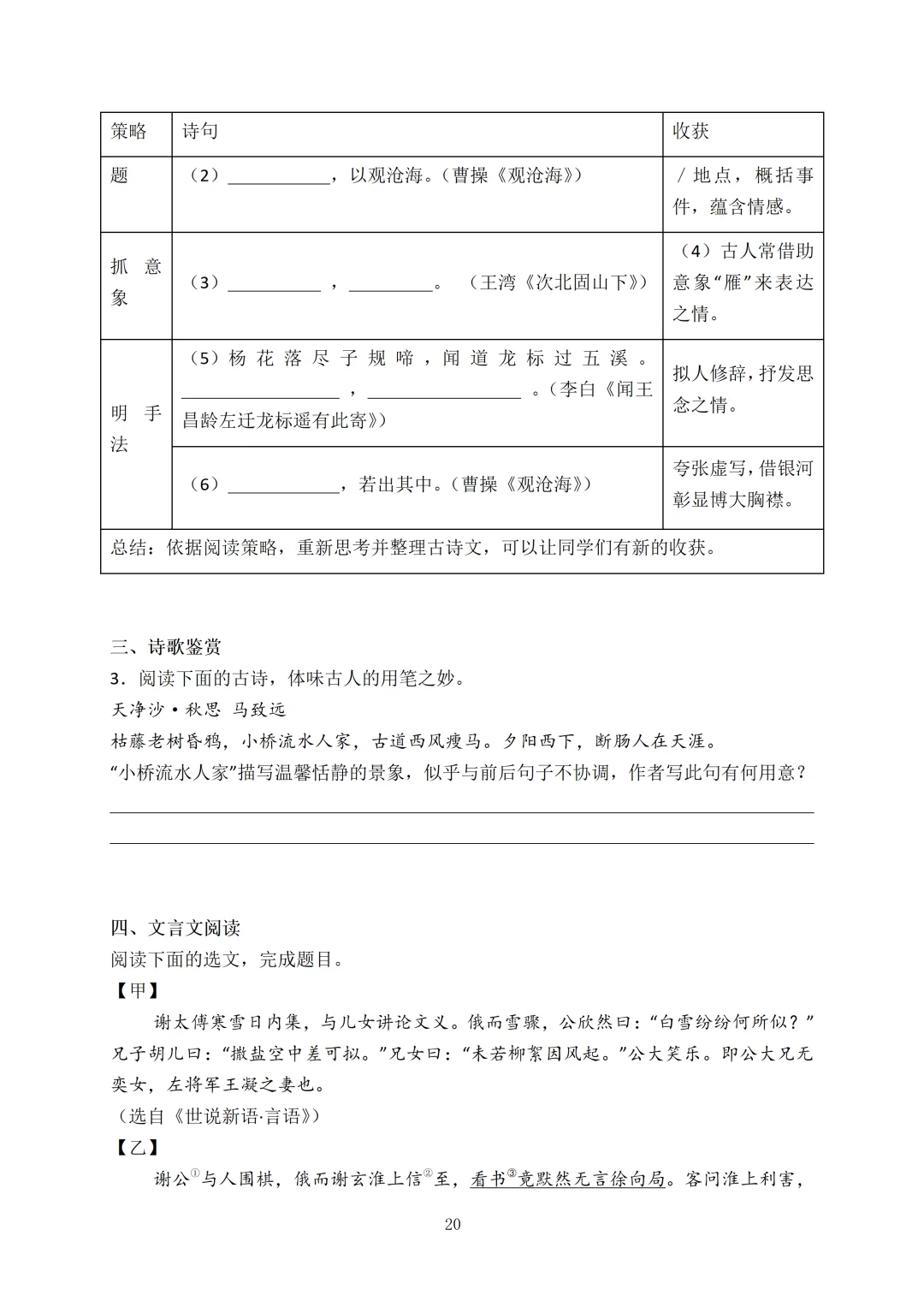
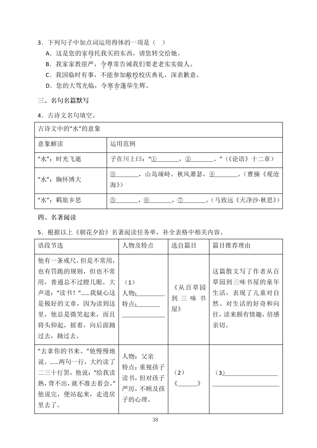
6 大板块完整覆盖:基础板块、古诗词默写和赏析、文言文阅读、名著阅读、阅读理解和作文,每个板块都是基础难度。像近 3 年真题里高频出现的 “刹时”“菡萏” 等易混字音字形、《观沧海》《天净沙·秋思》必考默写句,都在里面,帮娃把基础分稳稳抓牢!
✅ 中等卷(卷二):瞄准 75-90 分的中等生
每个板块难度升级!阅读理解题目提问的形式会更加新颖,作文要有审题意识,抓住初中生活的关键。可以对应真题高频的 “成长感悟类”“感恩感动类亲情篇” 主题作文,高效帮娃突破 “卡分瓶颈”,往优秀线冲!
✅ 困难卷(卷三):给 90 + 的尖子生 “加餐”
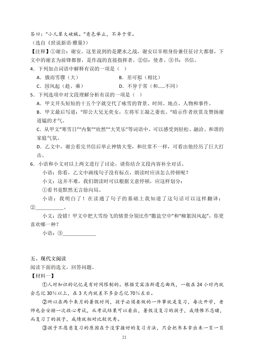
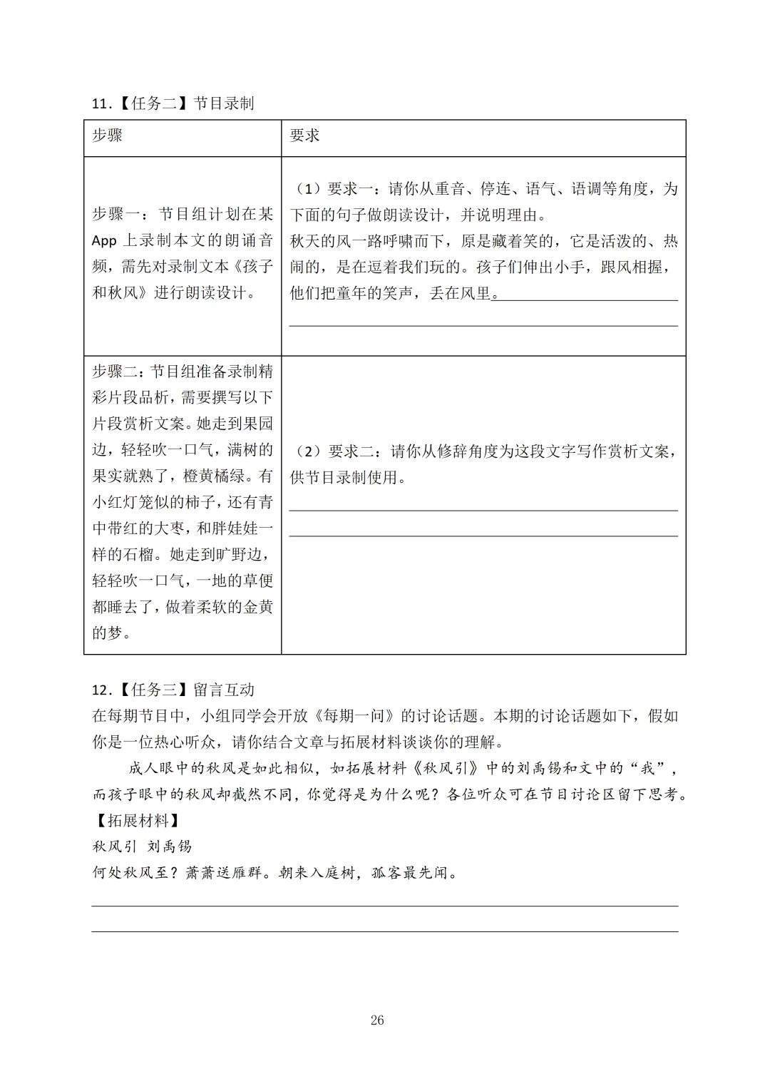
试卷整体难度会升级,阅读理解是课内课外的散文对比阅读,不仅要理解课内课本内容,还要学会迁移知识。还会出文言文对比阅读,作文除了写记叙文还要紧密贴合教材第一单元重点,要求掌握描写景物的方法。提前适应高难度,考试时更稳!
每套卷老师都给大家配了超详细的参考答案!大家做完一定要认真对答案,查漏补缺。
最后想跟大家说:语文提分不难,找对资料和方法最关键,咱们一起帮娃好好准备,第一次月考都能考出好成绩!💪

















