[皱眉R]最近,很多家长和孩子问我,11月初又要考试了,不知道怎么复习八上期中考试的名著板块😭
[拔草R]八上期中考试名著板块主要是考《红星照耀中国》。小蓝老师看了上百张全国各地八上的期中考试试卷。连夜肝出这份「八上期中考试名著专题汇总」,从《红星照耀中国》的基本信息及写作背景、重点人物及情节、主旨情感到长征历程,4类必考点和15道真题全覆盖。语文要想得高分,名著板块必须拿下[派对R]
👉小蓝老师给大家梳理了《红星照耀中国》常考的知识点
一、基本信息及写作背景
首先要了解《红星照耀中国》的作品简介、作者简介以及写作背景。这些都有可能会在选择题、填空题或表格题出现,考察你对名著基础知识的掌握程度。
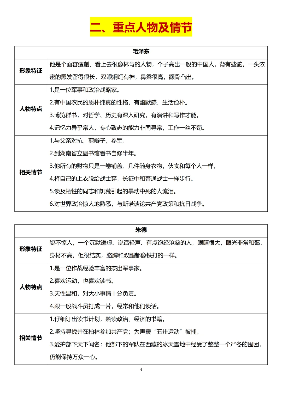
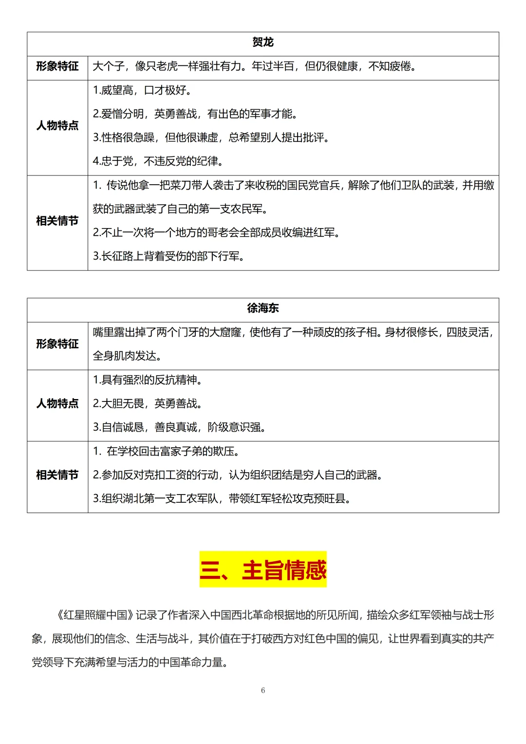
二、重点人物、情节以及形象
期中考试最常考的就是人物对应的情节以及结合具体情节分析人物形象,必须把《红星照耀中国》的重点人物及其情节都背下来。重点人物包括毛泽东、朱德、周恩来、彭德怀、贺龙、徐海东。选择题最常考的形式就是问你哪一情节不属于哪一个人,表格题大多给你情节要你填人物名称/形象,问答题则会要求你结合具体情节概述某一具体的人物形象,分析形象时注意要与情节对应。
三、主旨情感
《红星照耀中国》记录了作者深入中国西北革命根据地的所见所闻,描绘众多红军领袖与战士形象,展现他们的信念、生活与战斗,其价值在于打破西方对红色中国的偏见,让世界看到真实的共产党领导下充满希望与活力的中国革命力量。
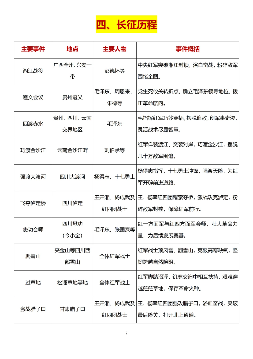
四、长征历程
考试常考长征事件与人物的对应关系,或者给出情节要你填事件名称。例如四渡赤水是毛泽东指挥红军,摆脱追敌,创军事奇迹;遵义会议是毛泽东、周恩来、朱德等人在贵州开展的会议,是党生死攸关的转折点。我们要注意事件、地点和人物不能混淆。
📚 15道名著高频真题和答案
为了帮助大家提高期中考试名著板块的分数,老师精选了近 3 年各地期中考试的15道名著真题,包括5道高频表格题和10道问答题,提前练好,无论考试考到哪种类型都不用慌。 做完对照答案批改,错了的地方要回翻知识点梳理和原著,找到出处并重点记忆。













