[皱眉R]最近好多家长:“老师,有没有八上语文期中考试的试卷啊?娃马上要考了,想让他练练手”🙋️
[火R]为了帮助大家高效备考,我扒了近 3 年各地期中考试的上百套真题试卷,汇总出了这三份模拟试卷。
[星R]这三套卷的针对性特别强,亲测能帮娃少走许多复习弯路! 先跟大家说清楚这套卷的 “贴心设计”,家长可以结合孩子平时的成绩和学习情况来选择试卷。不搞一刀切,娃啥水平就练啥卷,刷题不盲目,这样才能高效备考!
✅ 简单卷(卷一):适合平时 100 分考 60-75 分的娃
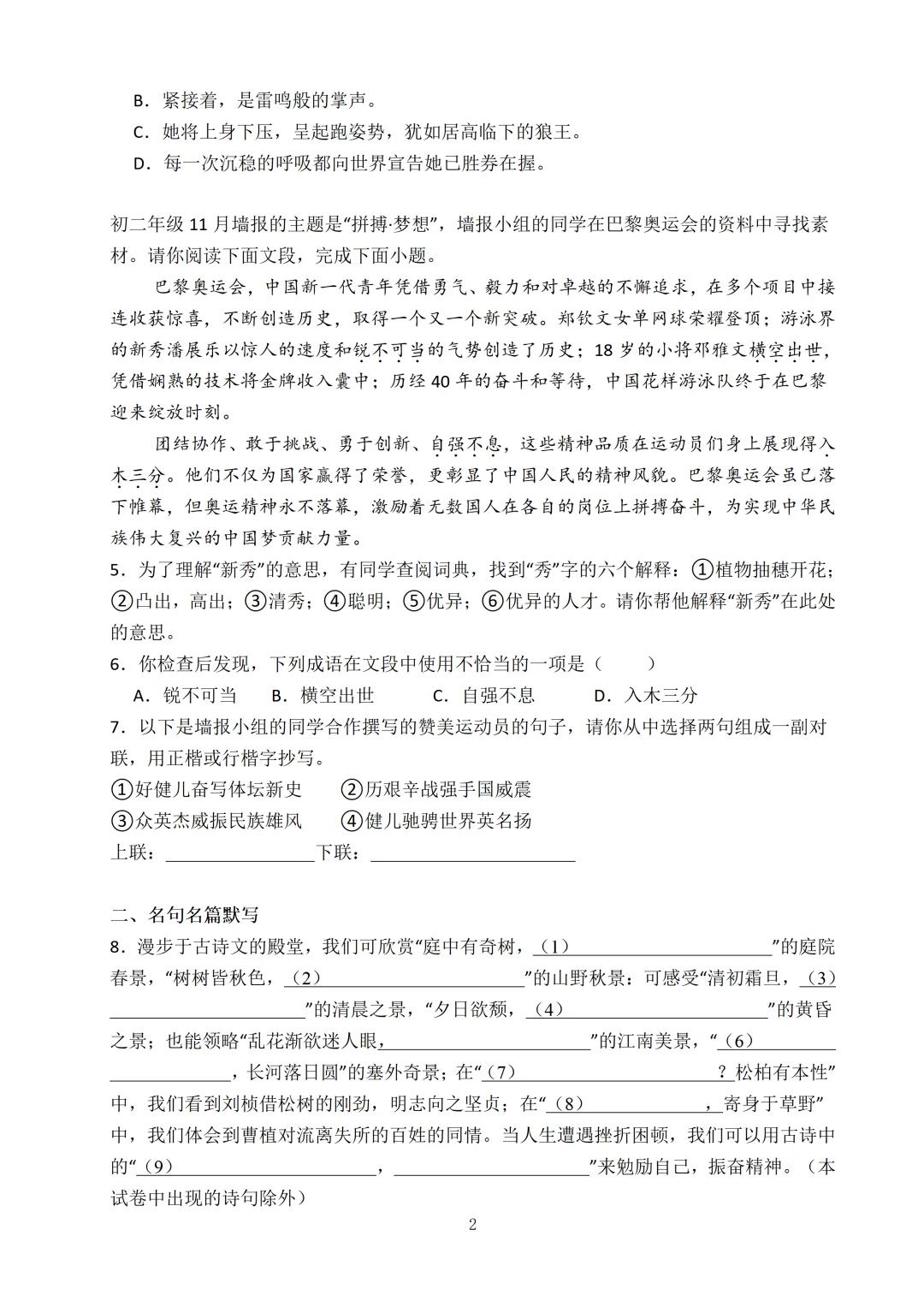
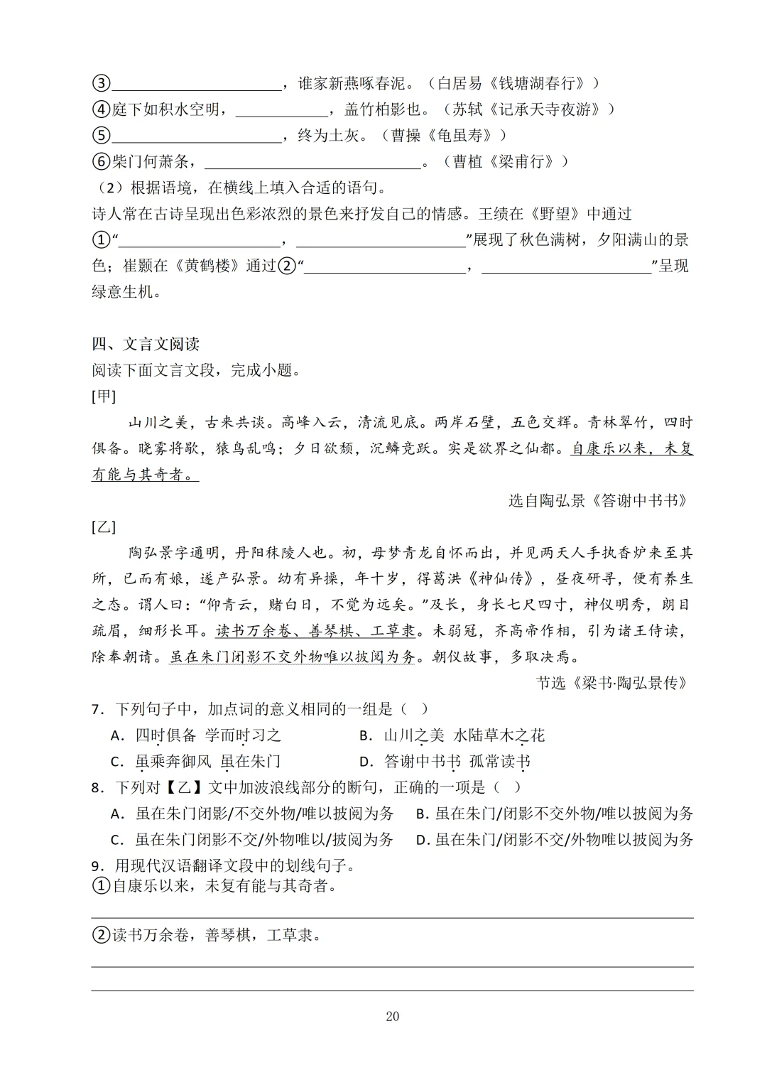
6 大板块完整覆盖:基础板块、古诗词默写和赏析、文言文阅读、名著阅读、阅读理解和作文,每个板块都是基础难度。像近3年真题里高频出现的"屏息敛声""翘首以待"等易混字音字形、《使至塞上》的"大漠孤烟直,长河落日圆";《钱塘湖春行》的"乱花渐欲迷人眼,浅草才能没马蹄"等必考默写句,都在里面,帮娃把基础分稳稳抓牢!
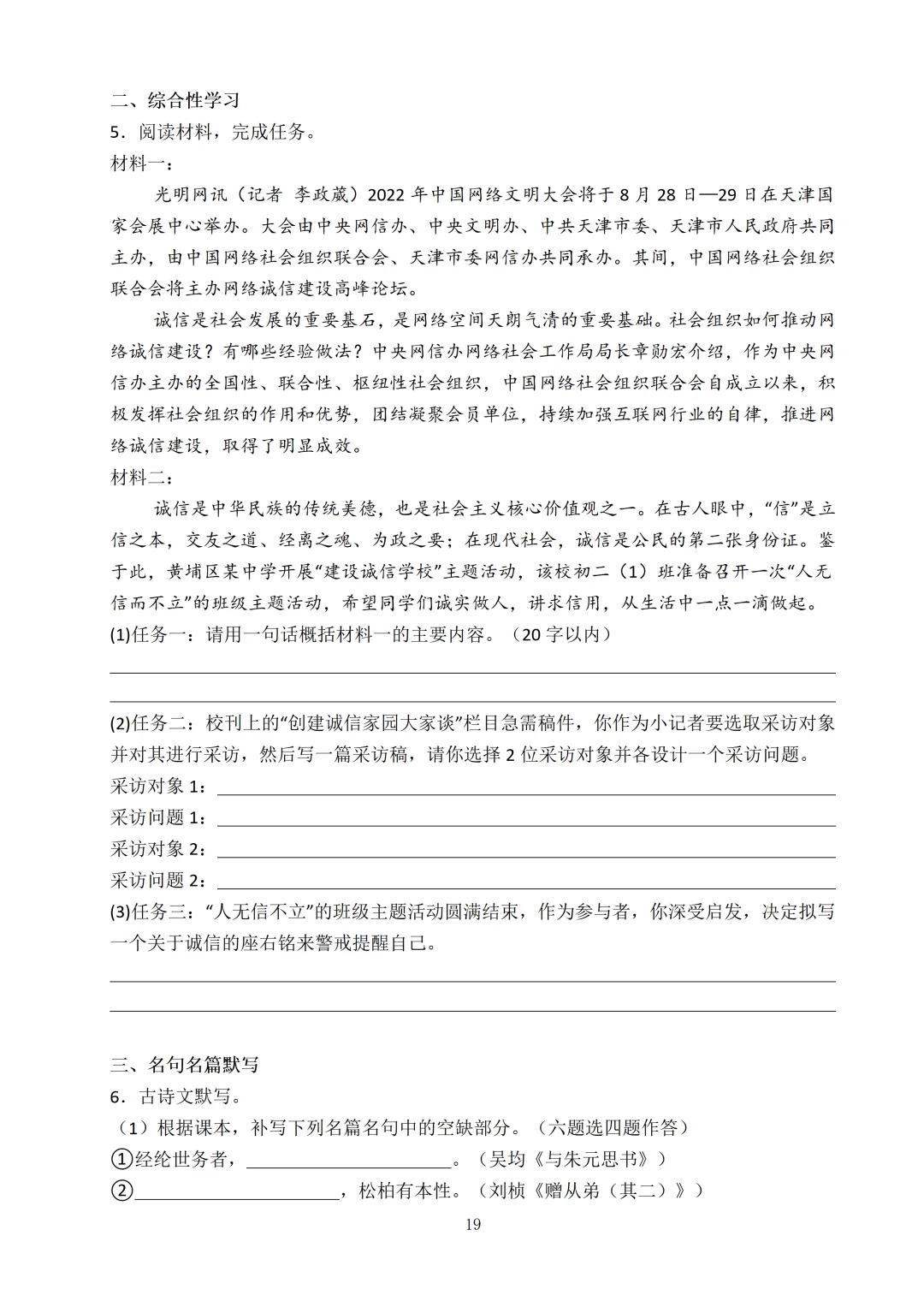
✅ 中等卷(卷二):瞄准 75-90 分的中等生
每个板块难度升级!综合性学习板块考法更灵活,要求学会拟写新闻采访提纲等技巧。阅读板块材料更丰富,理解难度会加大,要求理解文章的深层主旨内容。作文写作难度加大,要有审题意识,明确你想要表达的主旨。需要孩子们通过想象,与不同的时间维度(过去、未来)和媒介(书本、历史人物等)进行沟通,展现自己的思考。
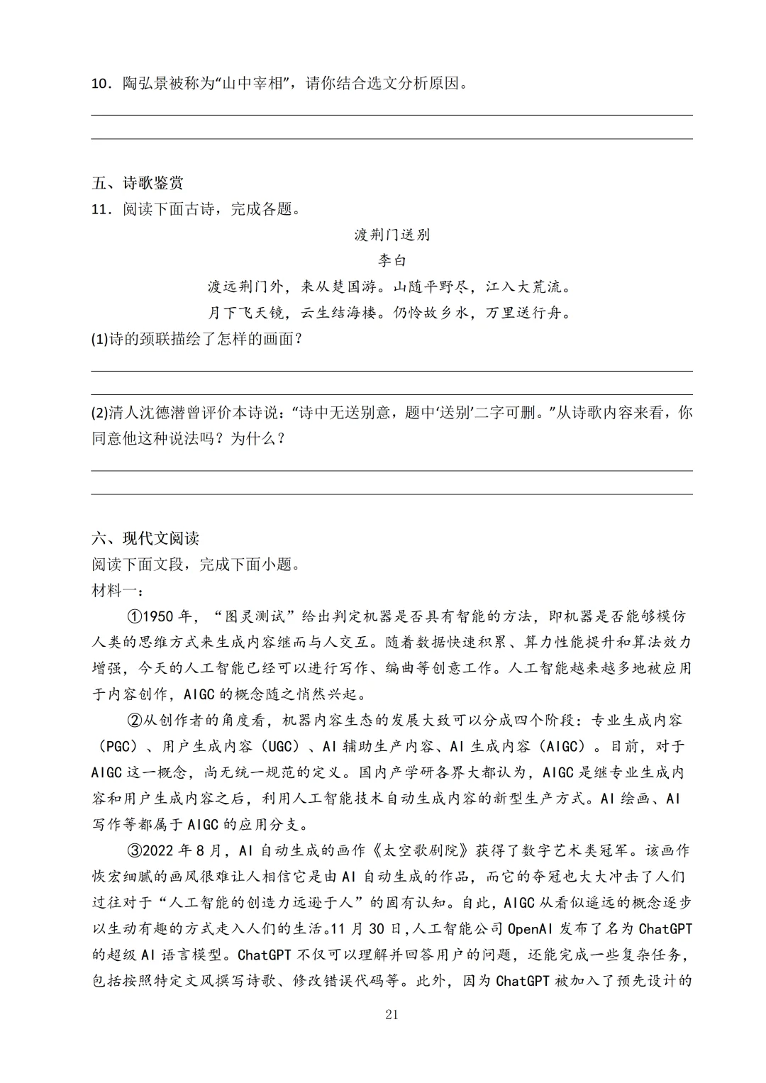
✅ 困难卷(卷三):给 90 + 的尖子生 “加餐” 试卷整体难度会升级。
语言表达题型会考得更新颖,漫画题要理解漫画寓意。阅读理解考察的文体和类型更丰富,也更贴合课本单元类文,要掌握新闻类文体和人物传记类阅读的技巧。诗歌鉴赏和文言文考察课外,需要准确把握意思和主旨。名著板块考得更细致,例如给你情节要你写出长征途中的对应事件。作文考查材料作文,要求结合材料把握作文立意。提前适应高难度,考试时才能更稳!
[鼓掌R]每套卷老师都给大家配了超详细的参考答案!大家做完一定要认真对答案,查漏补缺。
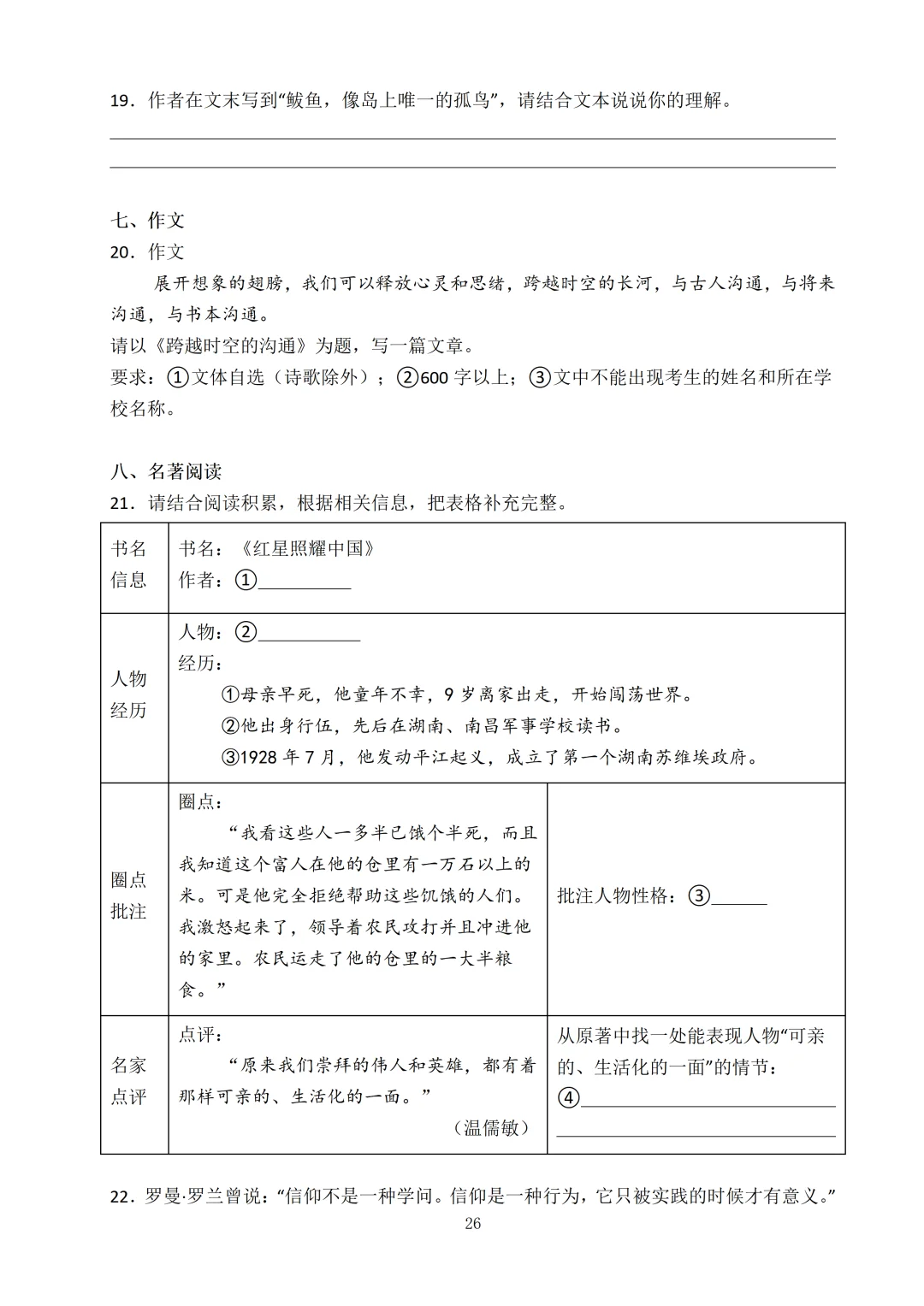
最后想跟大家说:语文提分不难,找对资料和方法最关键,咱们一起帮娃好好准备,期中考试都能考出好成绩!💪

















