DC娱乐网
六下语文期中考,基础部分掌握这几页稳拿分
2025-11-29 00:17:50
和小蓝语文
教育
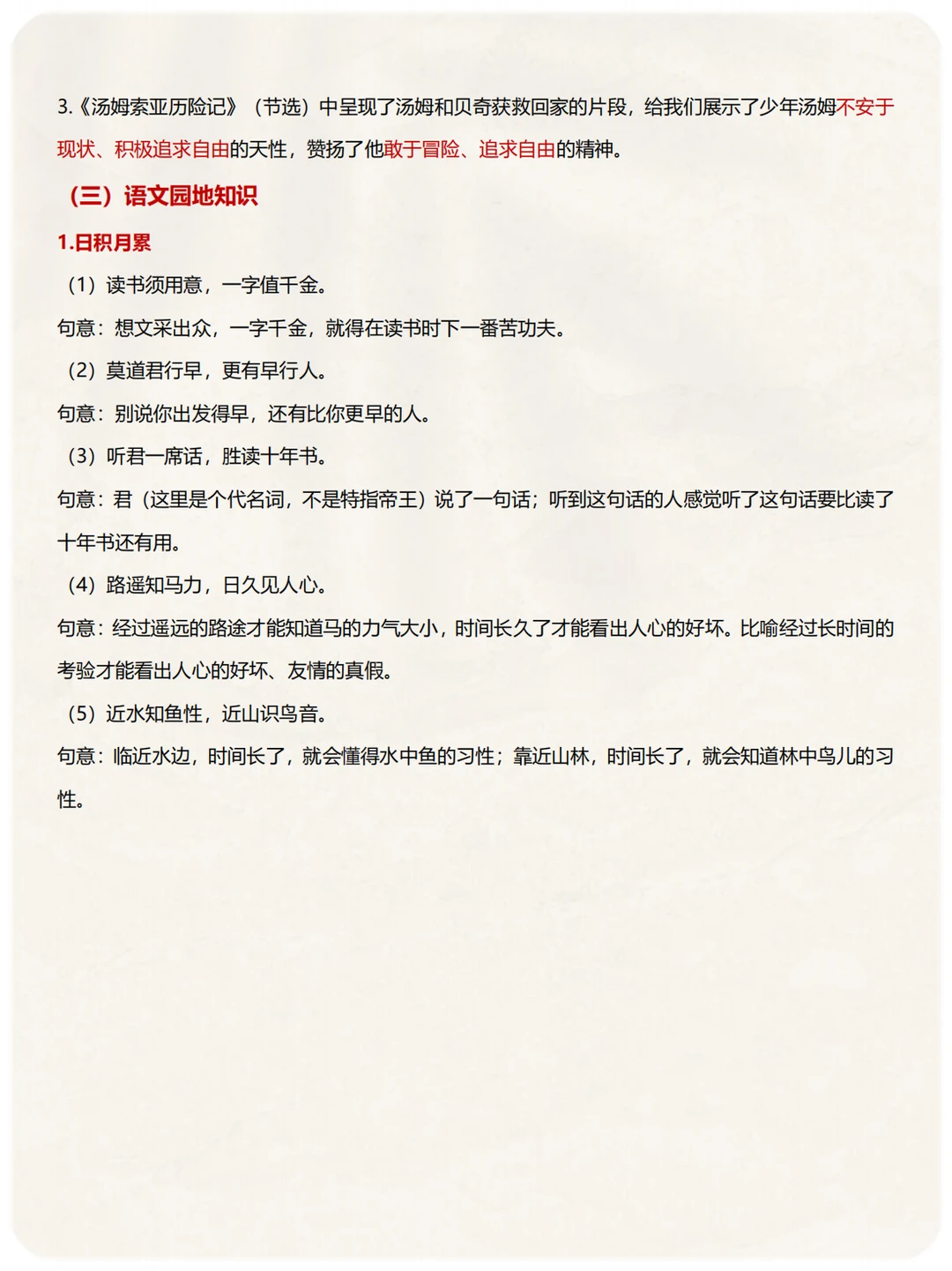
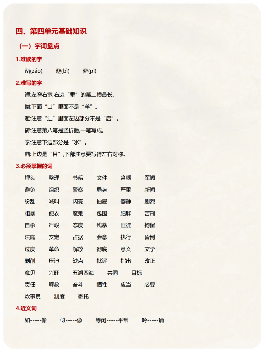
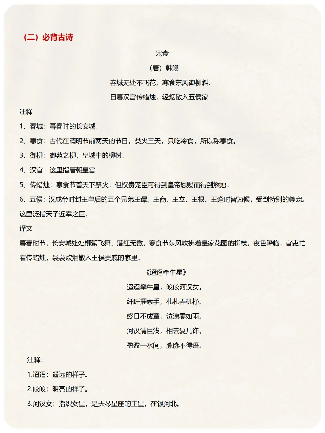
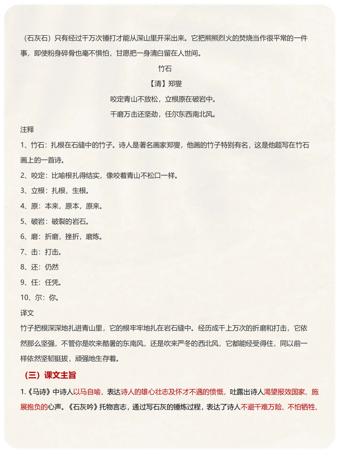
高效备考六下语文期中考试,基础知识必须掌握这四个单元的必考知识点。 🔴基础板块必考知识: 🧩字音字形 🧩词语积累与运用 🧩课文主旨 🧩语文园地知识 • 🔴复习三步走: 背必考知识点➡️做真题检验➡️回顾错题,巩固 • 家长也可以打印下来,方便孩子记忆。 六下语文 六下期中考试 六年级下册语文基础知识 六年级下册语文期中复习 六年级家长 陪读妈妈 家有六年级小学生 全科课代表在此
热门分类
推荐
热榜
军事
NBA
体育
社会
明星八卦
娱乐
财经
科技
汽车
历史
国际
游戏
动漫
公益
搞笑
商业
互联网
数码
国际足球
房产
家居
时尚
科学探索
职场
育儿
股票
教育
影视
情感
热点
中国军情
武器
中国南海
中国足球
亚洲杯
科比
综合体育
CBA
投资
楼市
大咖秀
外汇
创业
风口
SUV
豪车
概念车
优惠
新能源
美国
欧洲
朝日韩
俄罗斯
孕期
街拍
恋爱攻略
婚姻
正能量