[火R]最近,很多家长和孩子问我,月底就要考试了,不知道怎么复习七上第一次月考的阅读板块😭
[爆炸R]七上第一次月考阅读板块的考试范围是第1-2单元,要重点关注“四时美景”类文本阅读和“骨肉亲情”类文本阅读。
小蓝老师看了上百张全国各地七上的第一次月考试卷。连夜肝出这份「七上第一次月考阅读专题汇总」,从文学性文本阅读理解六大答题公式到非连续性文本阅读技法,老师将带着大家一起解读七上第一次月考常考的9类阅读题型。
👉 小蓝老师给大家梳理了文学性文本阅读的六大答题公式
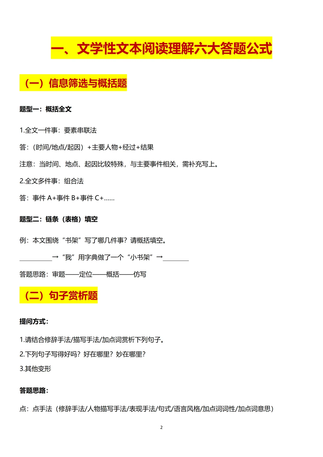
一、信息筛选与概括题
全文写一件事要使用要素串联法,全文多件事则使用组合法,填写链条或表格填空则采用“审题——定位——概括——仿写”的步骤
二、句子赏析题
抓住点(手法)、析(作用)、评(情感)三点来答
三、人物形象概括与分析题
要结合情节/细节来分析。
四、标题的含义和作用
1.表层义:文章写作对象/内容情节
2.深层义:象征义/比喻义(常与情节/主旨/情感相关)
五、句子或段落作用题
结构上(开头/中间/结尾有什么作用),内容上(①对情节②对环境③对人物④对主旨),效果上(是否使用修辞,使内容更丰富,行文有变化,一语双关等等)
六、文章主旨理解题
老师列出了阅读中常见的文章主旨情感,给大家提供参考。
👉 非连续性文本阅读技巧
一、文字类材料:关注材料的标题、中心句、关键句、总结句、限定词等关键词句,分析材料中作者所表达的态度、观点或揭示的主要问题。
二、图画类材料:要抓住图画中的关键要素,如主要人物、主要事物、结构元素等。
三、图表类材料:抓住数据变化的规律,提取主要信息。分析图表数据的变化趋势及形成原因。
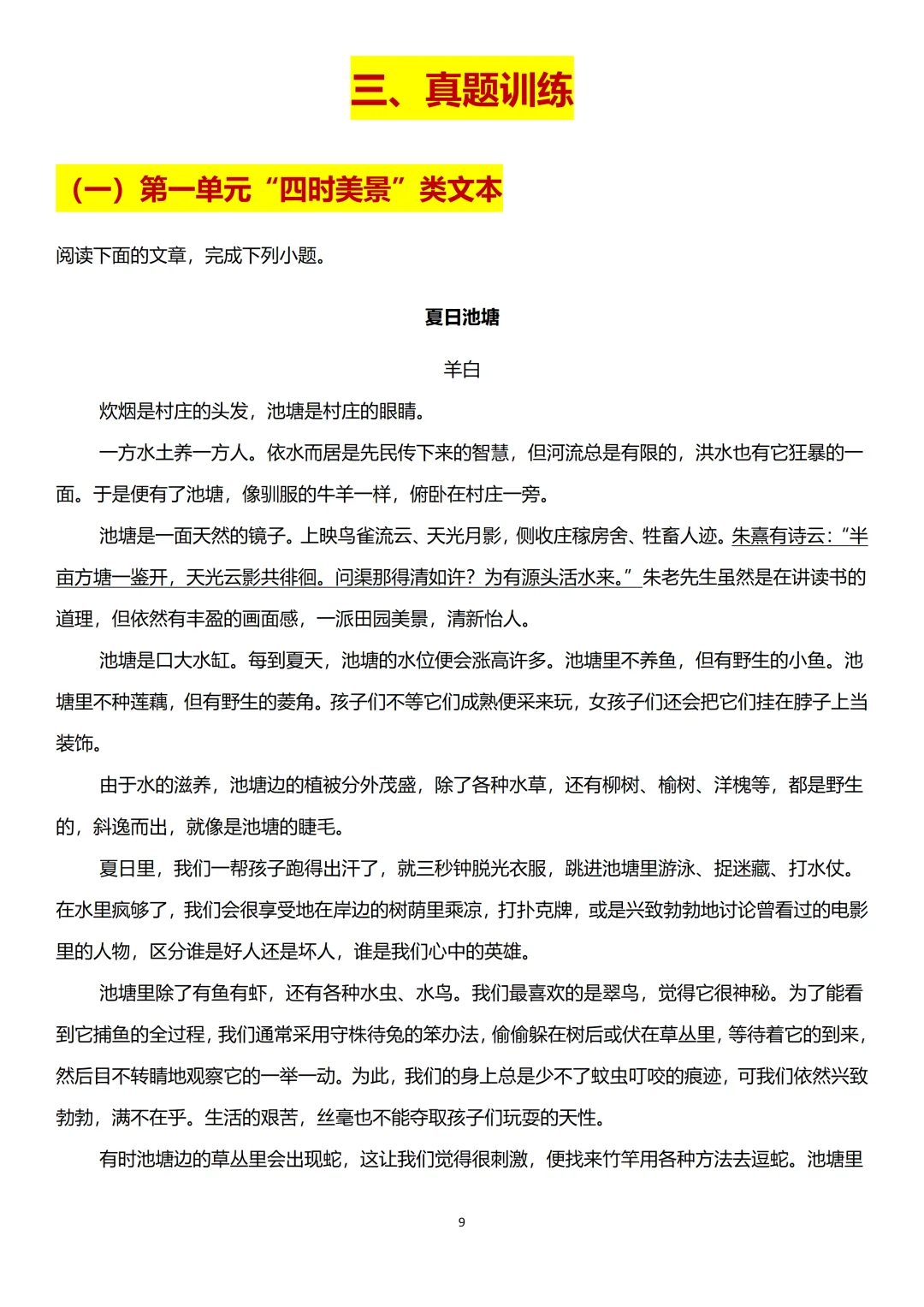
📚 6篇阅读高频真题和答案 为了帮助大家提高月考阅读板块的分数,老师精选了近 3 年各地第一次月考的6篇阅读高频真题,包括2篇“四时美景”类文本阅读、2篇“骨肉亲情”类文本阅读以及2篇非连续性文本阅读,提前练好,无论考试考到哪种类型都不用慌。
做完对照答案批改,错了的地方要回翻知识点梳理和原著,找到出处并重点记忆。













