
检查时间
2025年12月1日——12月31日
执法主体
慈利县消防救援大队
执法依据
1、《中华人民共和国消防法》
2、《消防监督检查规定》
3、《机关、团体、企业、事业单位消防安全管理规定》
消防监督抽查单位
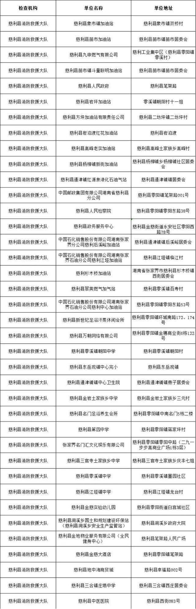
本月计划抽查单位38家,抽查单位名单详见文后表格。
重点检查内容
(一)建筑物或者场所是否依法通过消防验收或者进行竣工验收消防备案,公众聚集场所是否通过投入使用、营业前的消防安全检查;
(二)建筑物或者场所的使用情况是否与消防验收或者进行竣工验收消防备案时确定的使用性质相符;
(三)消防安全制度、灭火和应急疏散预案是否制定;
(四)消防设施、器材和消防安全标志是否定期组织维修保养,是否完好有效;
(五)电器线路、燃气管路是否定期维护保养、检测;
(六)疏散通道、安全出口、消防车通道是否畅通,防火分区是否改变,防火间距是否被占用;
(七)是否组织防火检查、消防演练和员工消防安全教育培训,是否开展每日防火巡查并建立巡查记录,是否建立消防档案、确定消防安全重点部位,单位灭火和应急疏散预案中承担灭火和组织疏散任务的人员是否确定,自动消防系统操作人员是否持证上岗;
(八)生产、储存、经营易燃易爆危险品的场所是否与居住场所设置在同一建筑物内;
(九)生产、储存、经营其他物品的场所与居住场所设置在同一建筑物内的,是否符合消防技术标准;
(十)人员密集场所室内装修材料是否符合消防技术标准、外墙门窗上是否设置影响逃生和灭火救援的障碍物。
(十一)其他依法需要检查的内容。
工作要求
本次监督抽查结果将及时向社会公布、对存在隐患严重的,将依法查处并列为重点监管对象。
为全面推行“双随机、一公开”监管改革,进一步落实消防监督检查工作,创造良好的消防安全环境,12月1日起至12月31日,慈利县消防救援大队将对全县重点单位进行随机监督抽查。特制定抽查计划并公告如下(点击下方图片查看完整名单)

(点击可查看大图)