[火R]最近好多家长:“老师,有没有七年级上册语文12月月考的试卷啊?娃马上要考了,想让他练练手”🙋️
[爆炸R]为了帮助大家高效备考,我扒了近 3 年各地12月月考的上百套真题试卷,汇总出了这三份模拟试卷。
这三套卷的针对性特别强,亲测能帮娃少走许多复习弯路!
先跟大家说清楚这套卷的 “贴心设计”,家长可以结合孩子平时的成绩和学习情况来选择试卷。不搞一刀切,娃啥水平就练啥卷,刷题不盲目,这样才能高效备考!
✅ 简单卷(卷一):适合平时 100 分考 60-75 分的娃
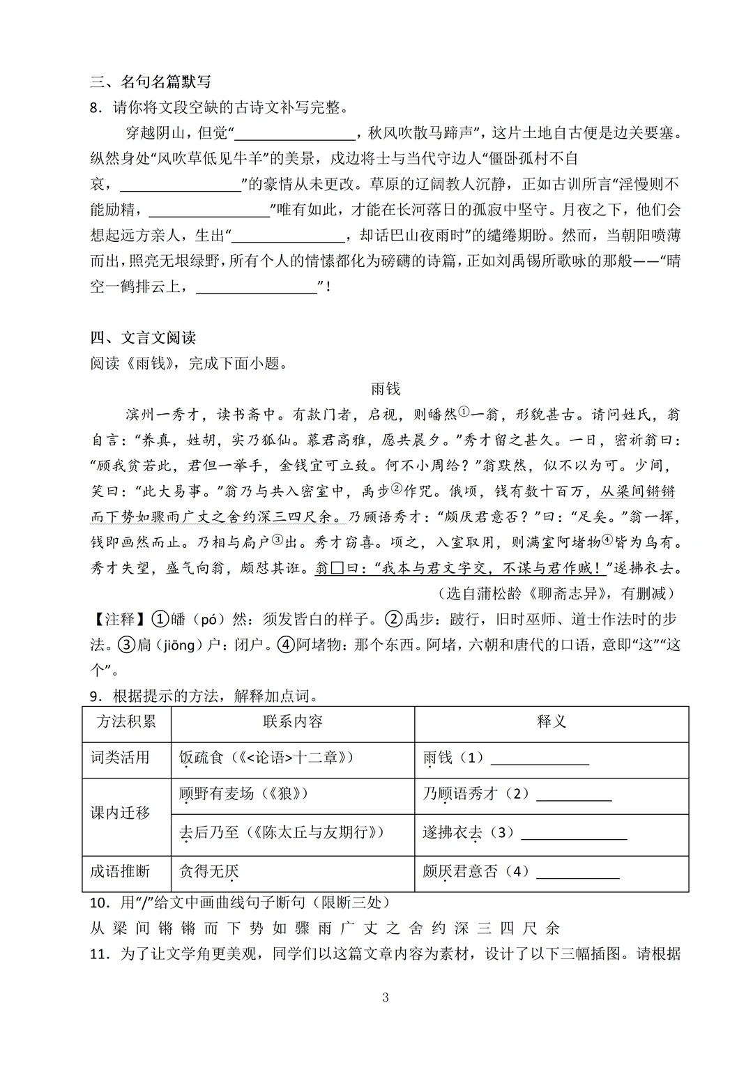
基础板块、古诗词默写和赏析、文言文阅读、阅读理解和作文,每个板块都是基础难度。像近 3 年真题里高频出现的 “安详”“惩戒” 等易混字音字形、“何当共剪西窗烛,却话巴山夜雨时。”“僵卧孤村不自哀,尚思为国戍轮台”等必考默写句,都在里面,帮娃把基础分稳稳抓牢!
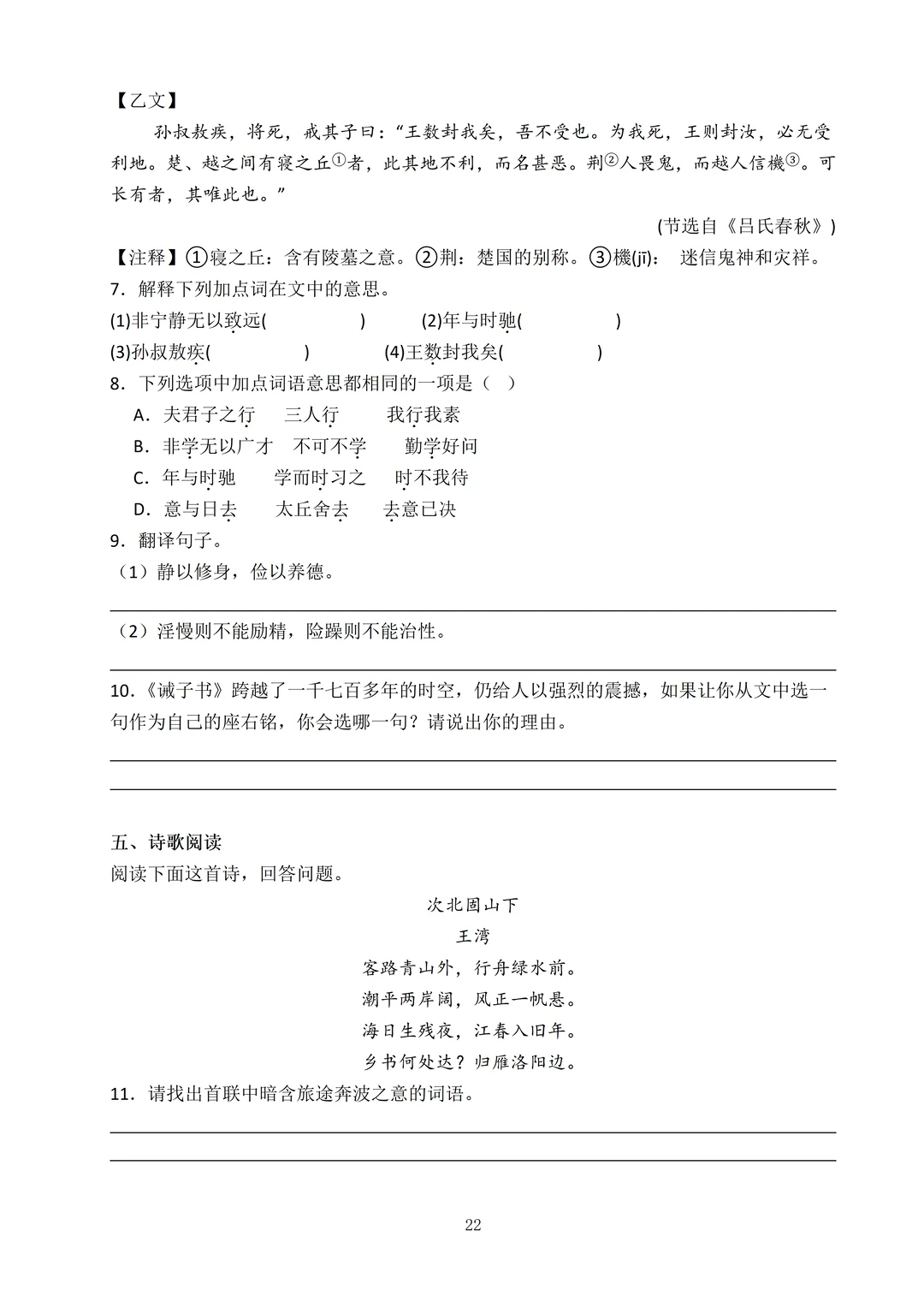
✅ 中等卷(卷二):瞄准 75-90 分的中等生
每个板块难度升级!,阅读板块材料更丰富,篇幅边长,理解难度加大。文言文考察可内外对比阅读,不仅要求学生理解课内文章,还要学会迁移课外。
✅ 困难卷(卷三):给 90 + 的尖子生 “加餐”
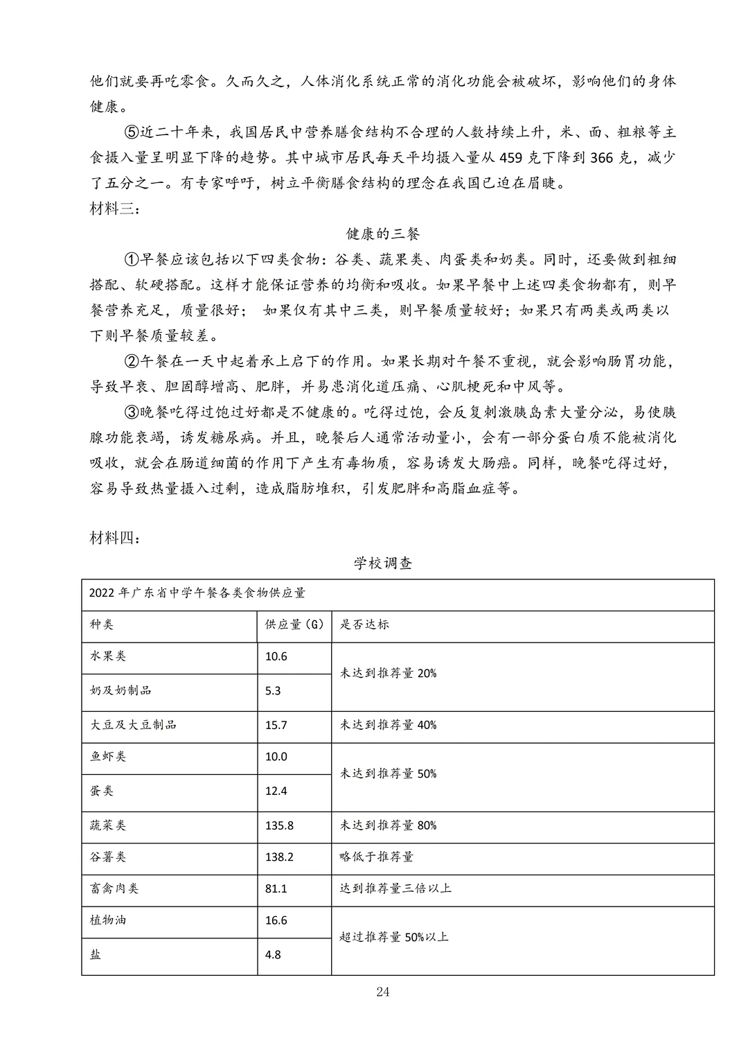
试卷整体难度会升级,基础版块引用非连续性文本,使用了柱状图和表格形式来考察,材料较多,要求学生快速捕捉关键信息。阅读理解和名著阅读考察形式更加新颖和多样化,作文考查情境作文。审题立意很关键!写人记事类、写景抒情类、文学创作类三类作文的写法都需熟悉。在考试时可以选择自己最擅长的一类来写
每套卷老师都给大家配了超详细的参考答案!大家做完一定要认真对答案,查漏补缺。
最后想跟大家说:语文提分不难,找对资料和方法最关键,咱们一起帮娃好好准备,12月月考都能考出好成绩!💪
















