
导语:孩子睡眠不足,个子就长不高?——这句儿科门诊里常被家长追问的焦虑,其实藏着一条被忽视的神经-内分泌暗线:生长激素(GH)的脉冲到底听不听“瞌睡指令”?过去我们只能回答“有关”,却画不出从丘脑到脑干、从突触到血循环的完整路线图。直到最近,一条由睡眠节律驱动的GH释放回路被完整解析,终于让“睡觉长个”从经验走向精准干预的拐点。

图源:CMT
睡眠指挥GH,却卡在“谁下命令、谁踩刹车”?过去四十年,内分泌学牢牢记住两句话:GH分泌高峰在深睡眠,GH缺乏与代谢-生长共病。可一旦追问“深睡眠里谁敲垂体门铃”,图谱就只剩孤立的GHRH(生长激素释放激素)与生长抑素(SST)两枚棋子,既无实时放电证据,也无闭环因果。临床更尴尬,给孩子打重组GH,只能按体重调剂量,完全不管今晚是通宵ICU还是深睡8小时;成人代谢手术之后,GH低谷持续,却找不到“睡眠处方”来复现脉冲。
2025年9月,Cell在线发表了一篇题为“Neuroendocrine circuit for sleep-dependent growth hormone release”的文章,用光遗传-化学遗传-钙成像“三件套”把整条回路搬到小鼠活体:原来弓状核(ARC)GHRH神经元是“油门”,ARC与PeV(室周核)两群SST神经元分别踩“行为刹车”和“外周刹车”,而GH反过来通过蓝斑核(LC)去甲肾上腺素能神经元把睡眠扳回觉醒——一条负反馈环就此闭合。

研究首次给出可干预的“睡眠-GH”时空代码:干预SST神经元可把GH峰放大2倍,敲低GH受体能让GH促觉醒效应消失80%。对于苦于夜间GH缺乏的儿科内分泌、试图用睡眠优化代谢的减重医学,以及开发“睡眠友好型”GH促泌剂的药企,这份路线图把“熬夜不长个”真正写进了可编辑的分子网络。
以多技术结合解析睡眠-GH调控环路,明确神经细胞功能与激素分泌关联本研究是一项基于多模态神经操控的活体小鼠实验,旨在绘制睡眠-觉醒周期内调控GH分泌的细胞-突触图谱。研究者选用2–6月龄雌雄C57BL/6J及多种Cre品系,共植入EEG/EMG电极、颅顶光纤及尾静脉采血导管;通过AAV-DIO/fDIO系统,在ARC-GHRH、ARC-SST、PeV-SST或LC-去甲肾上腺素能神经元定向表达ChR2、hM3D(Gq)、hM4D(Gi)或SaCas9-sgGHR。
主要干预包括:不同频率(2–20 Hz)与时长(2–120 s)的光刺激GHRH轴突;化学遗传激活/抑制SST神经元并联合睡眠剥夺;CRISPR敲低LC神经元GH受体(GHR)。主要评价指标为尾血GH浓度(高敏ELISA,每2.5 µl),同步记录钙信号(GCaMP6s光纤光度法)与单位放电(optrode)。次要指标包括脑电图谱功率、觉醒-睡眠时相分布及c-FOS表达。所有实验均在光照期完成,以排除昼夜节律干扰;每只鼠采血总量<25 µl,交叉设计使自身对照,样本量按配对t检验power≥0.8计算。
REM期GHRH与SST同步飙升,NREM期“油门”轻踩、“刹车”松脚,GH峰值竟同高作者首先证明,光刺激ARC-GHRH神经元可在120 s内把血GH推升7倍,且呈频率-时长依赖(5 Hz 120 s达峰约150 ng/ml;图1B-C)。关键发现是“同样一束蓝光,放在不同脑状态”:当激光落在REM或NREM期,GH增幅分别比觉醒期再高46%与14%(图1D);而自然无干预的GH脉冲,在REM/NREM采样值亦显著高于觉醒期(中位值≈20 vs 8 ng/ml,图1E)。至此,睡眠对GHRH促GH的“增效”被量化。

图1 睡眠增强GHRH诱发的GH释放
接着,双光度计同时盯住ARC-GHRH与PeV-SST:REM期二者钙信号同时冲高,峰-谷差值ΔF/F≈2.5(图2C,图3C);而NREM期GHRH小幅上升(ΔF/F≈0.8),PeV-SST却明显回落,呈现“油门略踩、刹车松脚”的相对优势(图3D)。若用20 Hz光强行激活PeV-SST,GH升幅被瞬间压缩60%;相反,化学遗传抑制ARC-SST 15 min后,GH升高3倍。两群SST神经元分工明确:ARC-SST以GABA+SST直接抑制邻近GHRH胞体;PeV-SST则投射至正中隆起,远程拮抗垂体somatotroph。
图2 GHRH神经元活动依赖睡眠-觉醒状态

图3 SST神经元活动依赖睡眠-觉醒状态
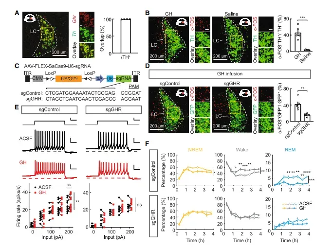
更出人意料的是“GH反过来管睡眠”。静脉注射1 µg/kg GH,2 h后LC去甲肾上腺素能神经元c-FOS阳性率由10%飙至60%(图4B);脑室灌注40 µg GH,小鼠觉醒时间增20%,NREM减15%(图4F)。若事先在LC敲除GHR,GH促觉醒效应几乎归零(p=0.74)。膜片钳显示,GH使LC神经元电流诱发放电斜率增43%,而GHR敲除后该增益消失(图4E)。一条“GH↑→LC兴奋→觉醒↑→GH↓”的负反馈因此闭合,为“熬夜削弱GH”提供了自我放大的生物学脚注。

图4 GH提高LC神经元兴奋性并调控睡眠-觉醒状态
总结本文用光/化学遗传“实时遥控器”把睡眠-GH关系从相关推至因果,首次揭示两群SST神经元分饰“远近刹车”,并证实GH通过LC去甲肾上腺素能神经元形成负反馈。该闭环为“睡眠处方”替代部分GH替代疗法奠定回路基础,也让“熬夜不长个”有了可量化的干预节点——精准抑制SST或敲低LC-GHR,都可能成为下一代促生长或代谢调控策略。
参考文献
Ding X, Hwang FJ, Silverman D, et al. Neuroendocrine circuit for sleep-dependent growth hormone release. Cell. 2025 Sep 4;188(18):4968-4979.e12. DOI: 10.1016/j.cell.2025.05.039.
“医学论坛网”发布医学领域研究成果和解读,供专业人员科研参考,不作为诊疗标准,使用需根据具体情况评估。
编辑:白术
审核:梨九
排版:蓝桉
封面图源:CMT