[暗中观察R]“老师,现在综合性学习考得也太活了吧?主题变来变去,题型也摸不着边,期末到底咋复习啊?” 最近不断被家长和娃追着问!
[爆炸R]作为带了 9 届初一的语文老师,我翻了近 3 年七上期末上百套真题卷,今天直接就把综合性学习的套路透给你们:千万别被 它的“灵活” 给唬住!
[爆炸R]不管卷子包装得多花里胡哨,所谓的 “主题灵活”,核心都离不开课本里的这俩专题 ——第 2 单元《有朋自远方来》以及 第 4 单元《少年正是读书时》(七上期末近 3 年 99% 都考这俩!);很多孩子说又是图文,又是表格,题型太花了,摸不着头脑!别担心,其实就 3 类:创作类、应用类、图文类!
🔥七上期末综合性学习重要考点
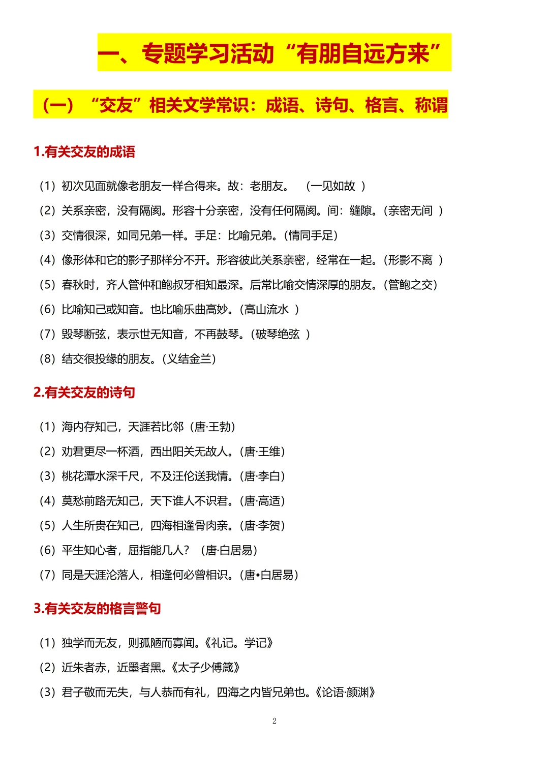
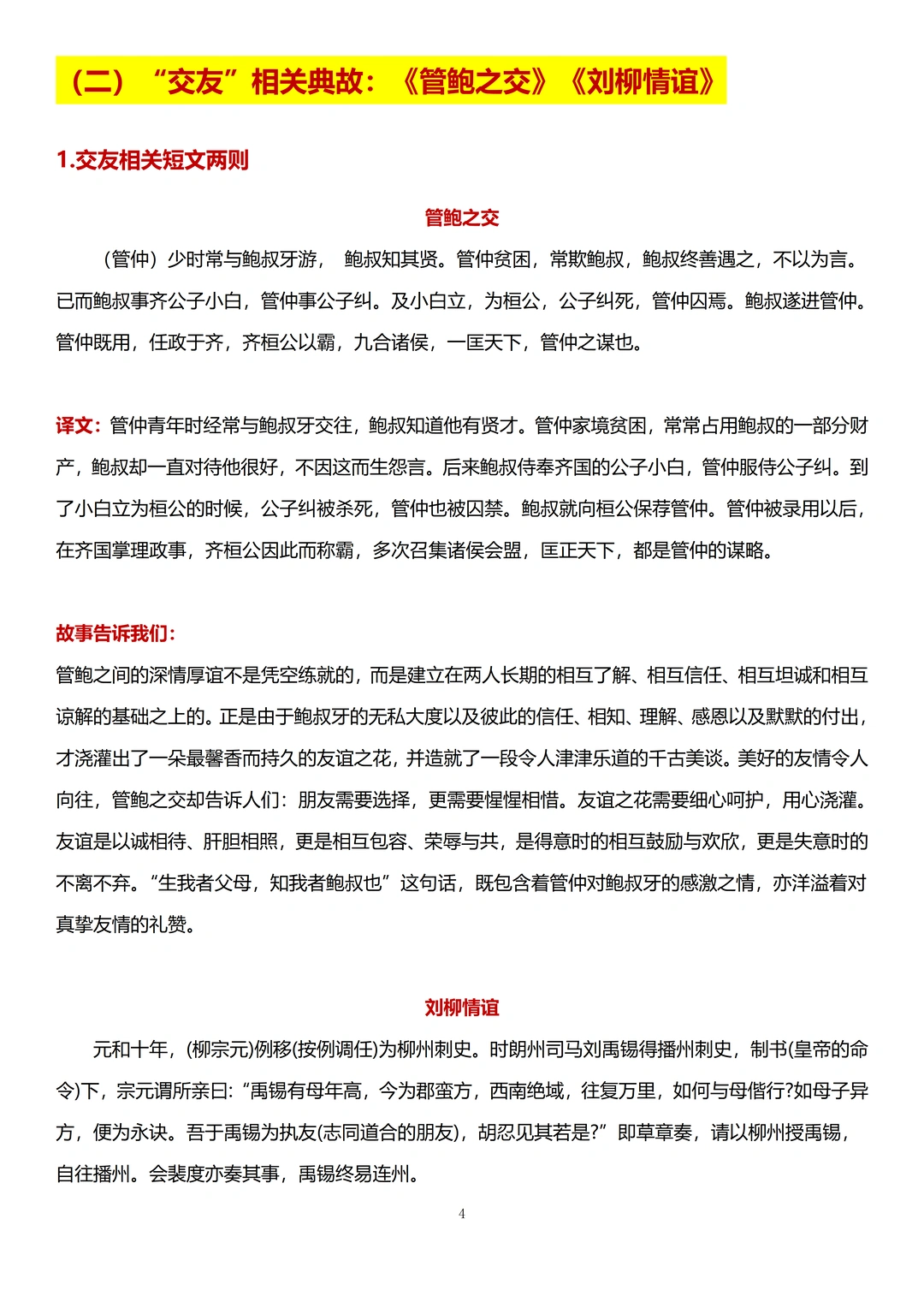
1、《有朋自远方来》: 积累好“交友”的相关文学常识:成语、诗句、格言、称谓,还要熟记“交友”的两个相关典故:《管鲍之交》《刘柳情谊》。要知道典故讲了什么,对我们的启发是什么,常常会考问答题。其他的考点包括“朋”字源流、交友的利弊,会结合材料考看法题。
2、《少年正是读书时》:
✔️送分题:读书名言填空
✔️拉分题:名人读书的经验(韩愈的提要钩玄法 / 陆游的有的放矢法等等)+ 读书故事(车胤囊萤 / 悬梁刺股)—— 考 “结合你的读书习惯谈启发”,别空泛!
✔️易错点:设计 “激发综合性学习兴趣” 的活动(比如 “班级读书盲盒”“名著角色 cos 分享会等等”,要写清 “活动步骤”,去年一半学生只写了活动名!)
📝 3 类题型 知识要点和答题技巧直接抄
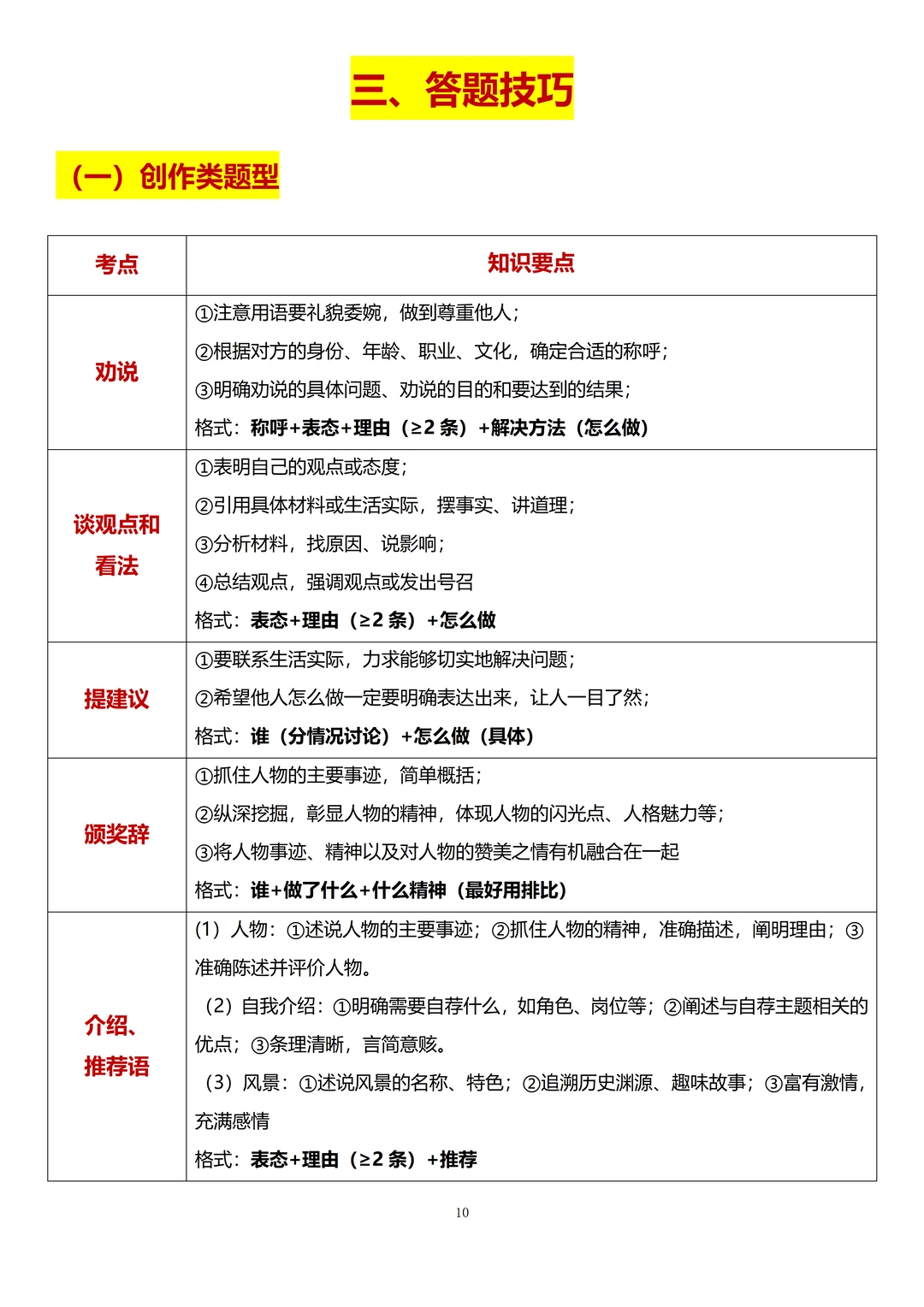
✔️创作类包括劝说、谈观点和看法、提建议、颁奖辞、介绍、推荐语、开场白、串场词、仿写宣传标语、广告词、对联,每一种题型的知识要点我都给大家列好了,掌握答题技巧再练题,提分效率翻倍!
✔️应用表达类题型:要记住常考的倡议书和邀请函怎么写,考试时会让你写或者修改错误。
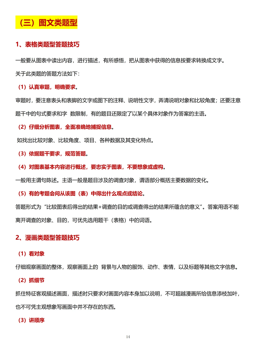
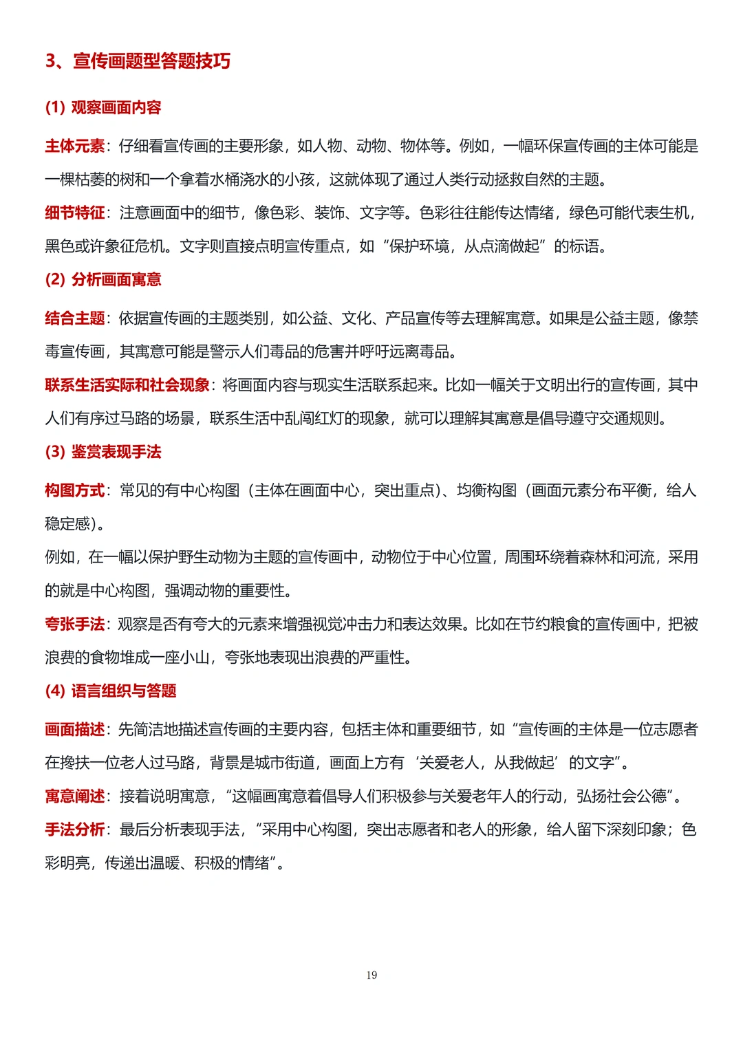
✔️图文类题型:包括表格类、漫画类和宣传画的答题技巧
其实综学是期末语文里最 “好提分” 的模块—— 考点就这么多,题型就这几类,把这些吃透,这几分就是你的 “保底分”!
















