[萌萌哒R]不少家长跟我说,孩子期中考和月考考得很不错,基础板块很多字词都是专题资料的原题!孩子们跟着我的思路来复习,一边记知识点一边练题,家长很省心。因此很多家长催着我赶紧把期末考试的资料也梳理出来。
[鼓掌R]为了帮大家提前抢分,我看了几十套全国各地八上期末考试试卷。连夜肝出这份「九上期末基础知识专题汇总」,从4类考点到20道真题全覆盖。语文要想得高分,基础板块必须拿下!
我给大家梳理了以下必考知识点👇
一、第1-6单元重点字词 九上期末考试将会重点考察九上和九下1-6单元的重点字词(不同学校进度不同,考试范围也不同)。老师把大家需要记的字词、字音、字形和字词意思都标注出来了。
二、第1-6单元必背文学常识 包含九上九下1-6单元每课的文学常识(根据学校学习进度调整复习),其中古诗文的文学常识是高频考点!例如作者欧阳修,字永叔,自号醉翁,晚年又号六一居士,北宋文学家,是 “唐宋八大家” 之一。注意考试常常在“八大家”的人物里面“挖坑”!
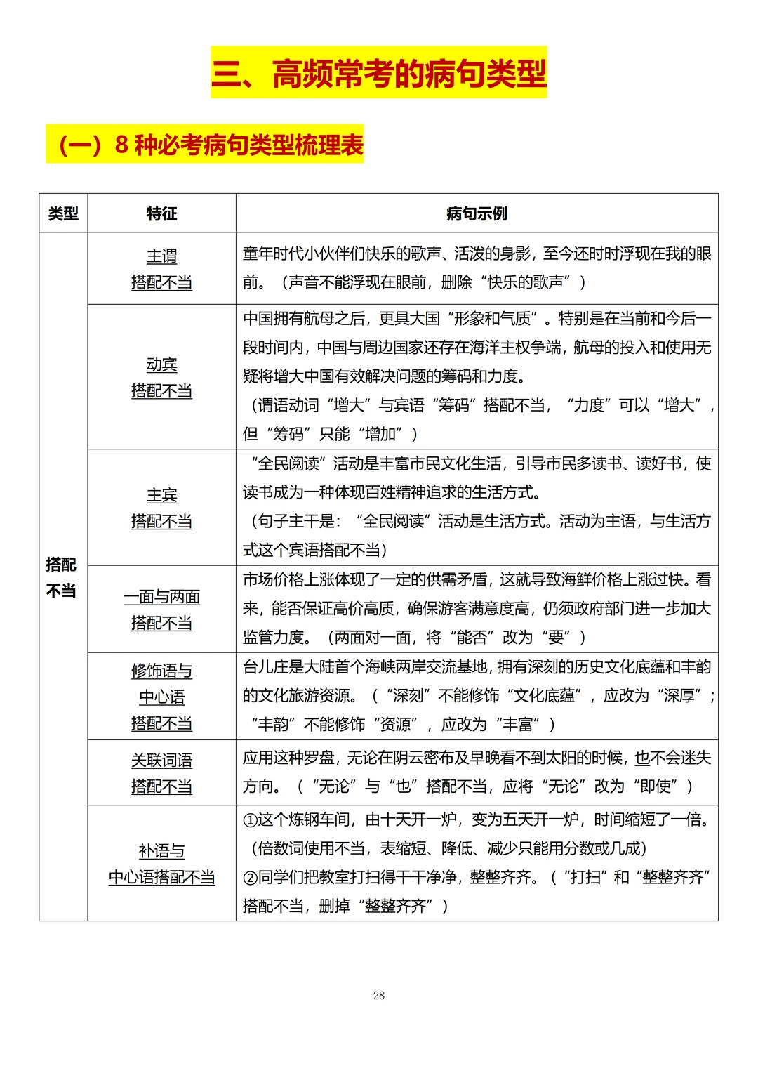
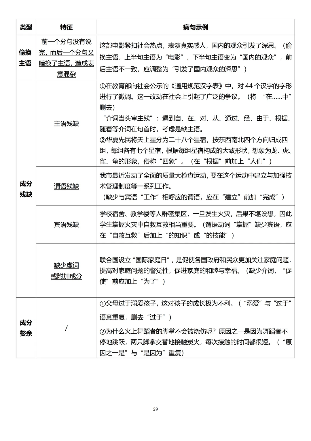
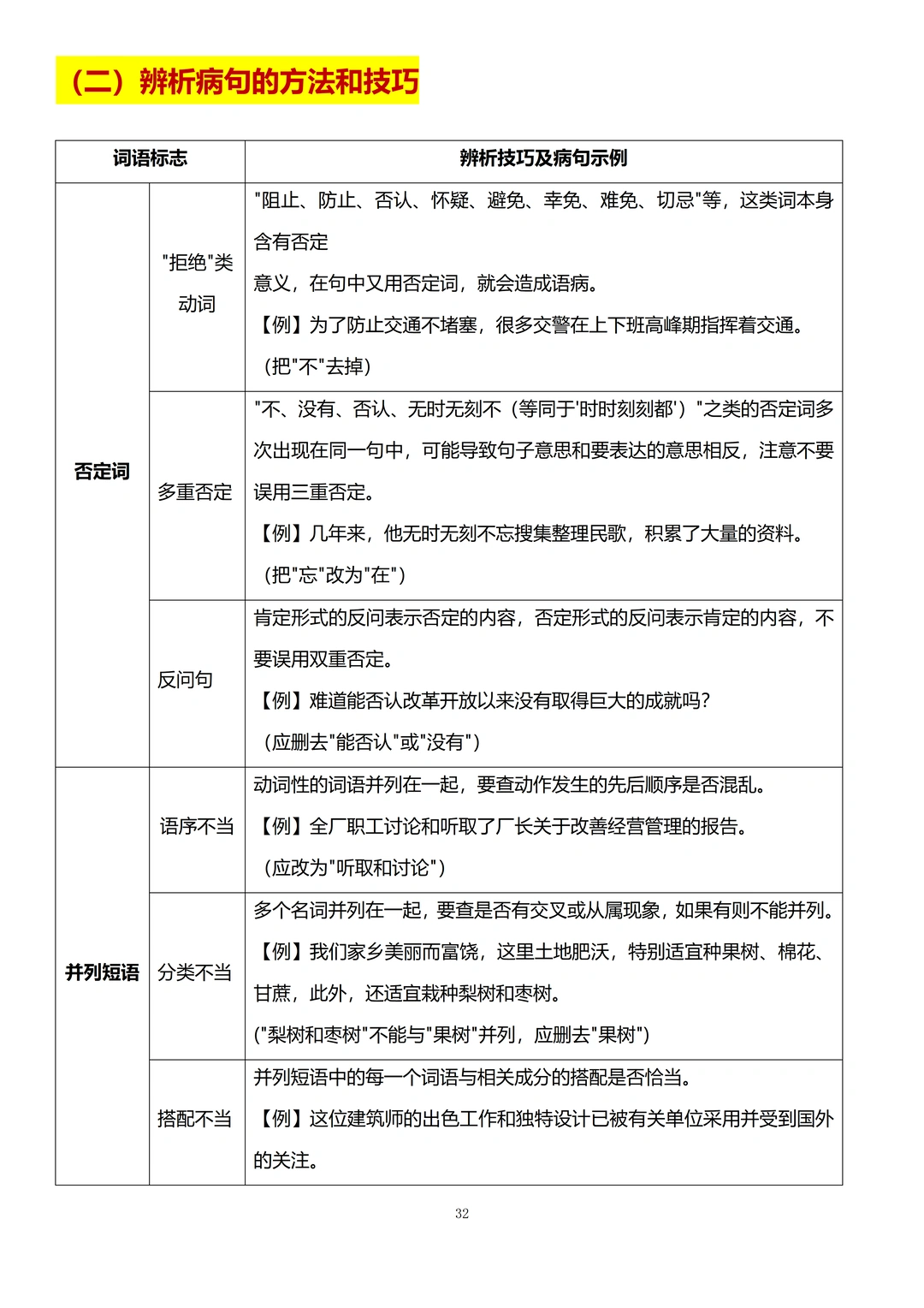
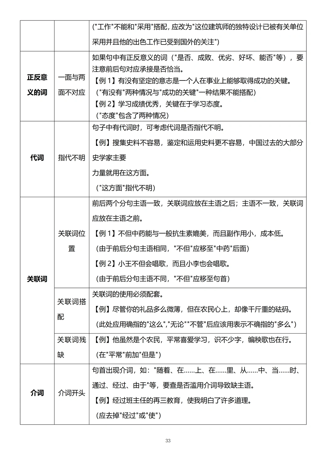
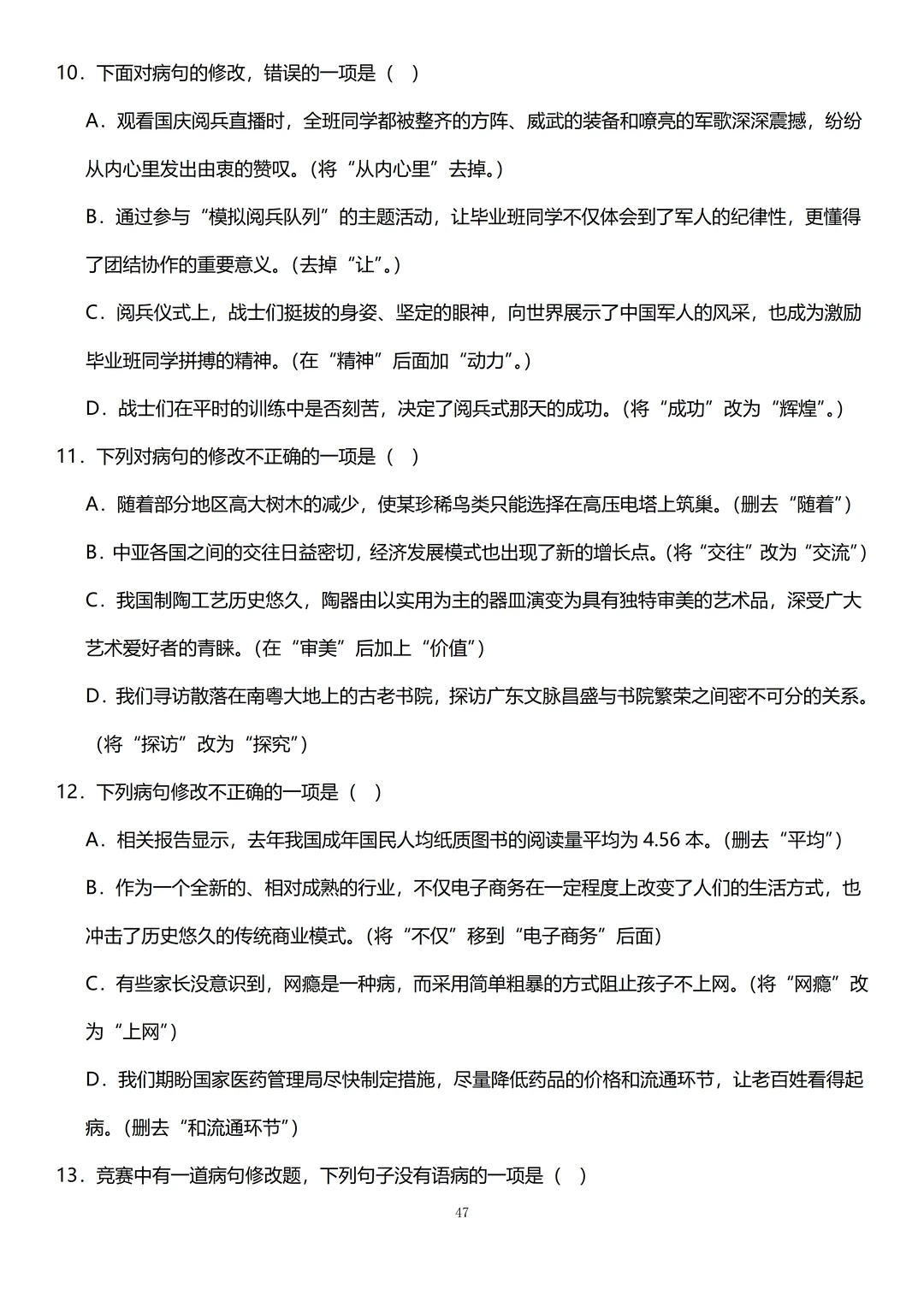
三、高频常考的病句类型 老师整理了8种常考病句类型梳理表和11类必备病句辨析标志词梳理表,摸清套路,修改病句就不再困难。
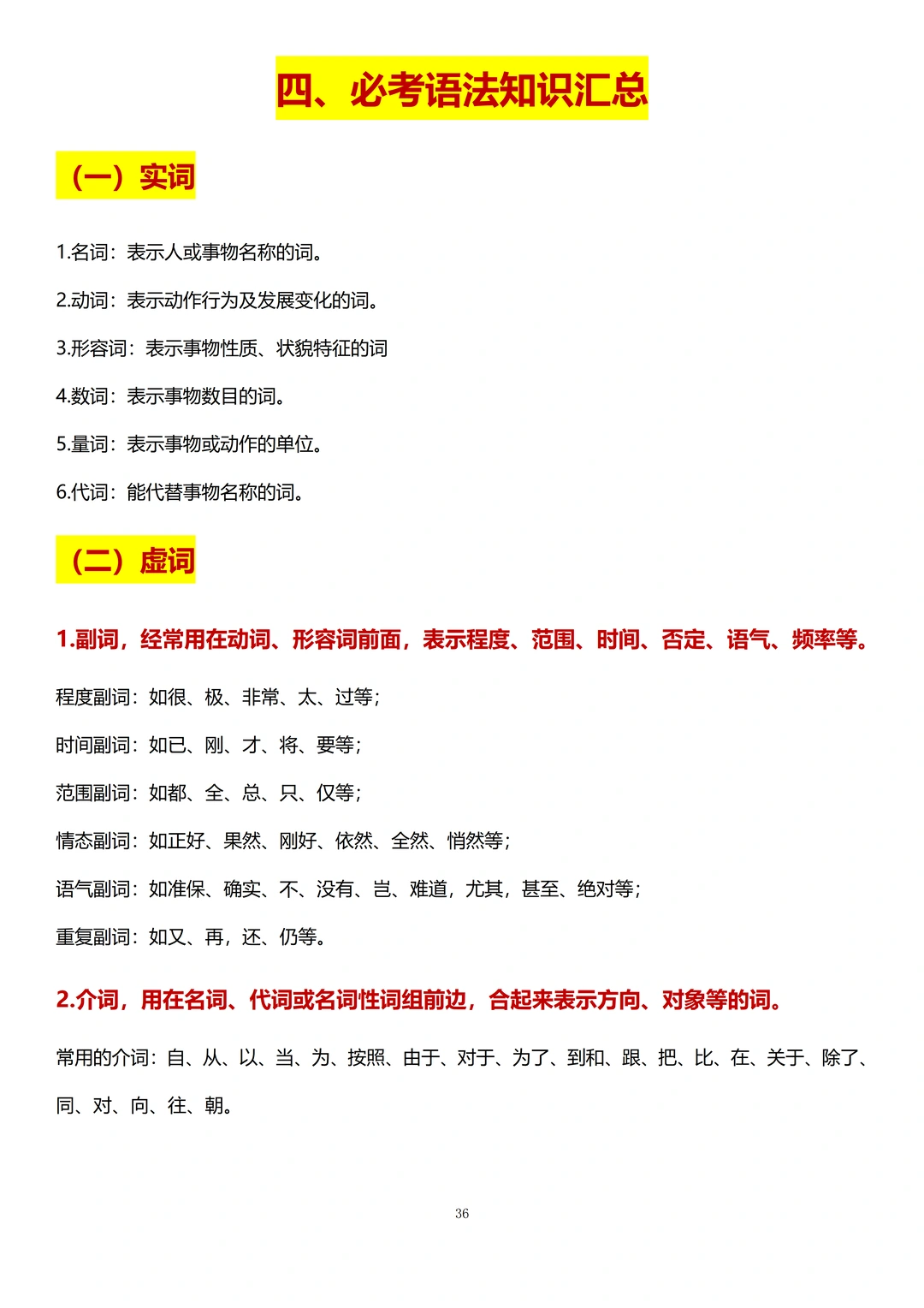
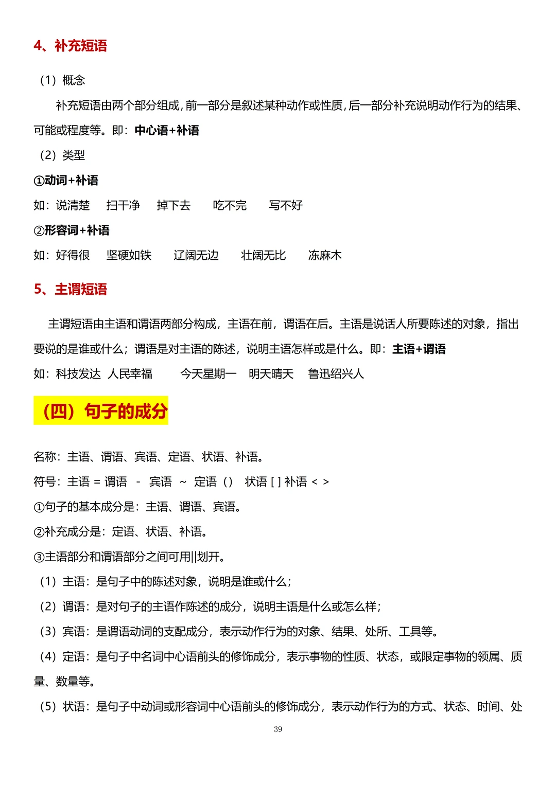
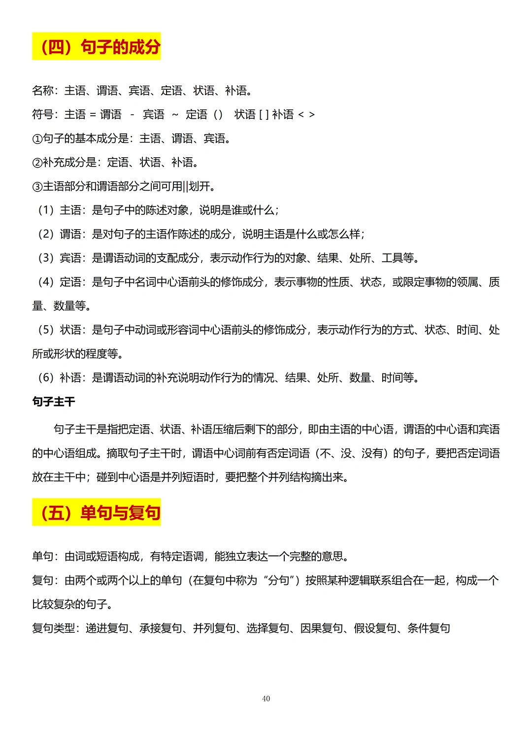
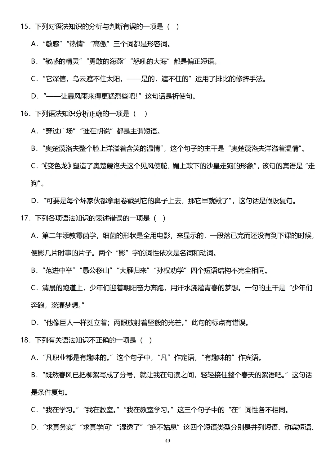
四、必考语法知识汇总 期末将重点考察6类实词、6类虚词、5类短语、句子成分、主干以及单句和复句的辨析,常常结合一段材料让你判断某个句子中词语的词性,句子的成分,要你写出句子的主干等等,判断句子是单句还是复句,属于什么复句。
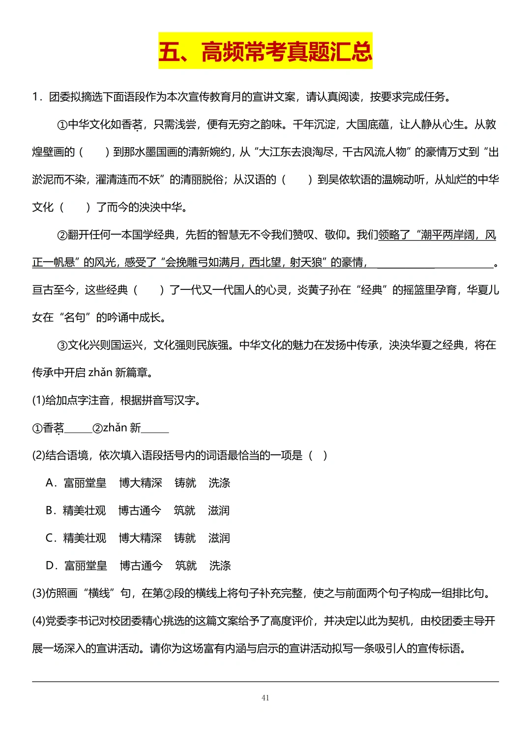
📚 老师还给大家汇总了20道高频真题和答案
🚀 包含基础套题、文学常识题、语法知识题以及病句修改题,都是近3年各地期末考试的常考真题,分模块刷题,做完对照答案批改,哪里弱补哪里,效率超高!

















