“马上期末了,娃的阅读总丢分咋复习?”“七上期末阅读到底会怎么考?”“有没有什么好的阅读题给孩子练练?”😭
[哇R]别焦虑,所有的问题我都能帮大家解答。七上期末考试范围盯紧课本 1-6 单元的类文阅读:四季美景、感恩亲情、学习生活、人生价值、人与动物、童话寓言,吃透这 6 大主题,期末阅读就赢了一半!
[萌萌哒R]我看了上百张全国各地七上的期末考试试卷。帮大家整理了这份「七上阅读期末专题汇总」,从文学性文本阅读理解六大答题公式、说明文阅读技巧到实用性文本阅读技法,将带着大家一起解读七上期末考试常考的8类阅读题型。
👉 牢记文学性文本阅读的六大答题公式
✓信息筛选概括:一件事用要素串联法,多件事用组合法;填表格就按 “审题→定位→概括→仿写” 四步走,踩点得分!
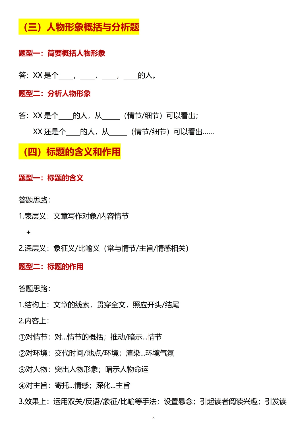
✓句子赏析:牢记 “点手法→析作用→评情感” 铁三角,不管啥句子都能套! 人物形象分析:别瞎写!要结合情节细节,从动作、语言、神态里抠答案!
✓标题含义作用:先答表层(写了啥人 / 事),再挖深层(象征 / 主旨 / 情感),两层都答才满分!
✓句段作用:从 “结构 + 内容 + 效果” 三方面答,开头总起、中间过渡、结尾总结,套好公式很重要!
✓文章主旨理解题:我列出了阅读中常见的文章主旨情感,给大家提供参考。
👉 非连续性文本阅读技巧
✓文字材料抓 “标题 + 中心句 + 关键词”;
✓图画材料盯 “人物 + 事物 + 核心元素”;
✓图表材料看 “数据变化趋势”,规律摸透,信息题秒答!
✓图表类材料:抓住数据变化的规律,提取主要信息。分析图表数据的变化趋势及形成原因。
👉说明文
重点记牢说明方法 + 说明顺序 + 语言准确性,答题时要对应原文找依据!
📚 9篇阅读高频真题和答案
最好的阅读题就是往年真题!我精选了近 3 年各地期末考试的9篇阅读高频真题,包括6大单元的类文阅读、非连续性文本阅读和说明文阅读
[星R]提前练好,无论考试考到哪种类型都不用慌。















