最近,很多家长和孩子问我,马上又要期末考试了,不知道怎么复习八上期末考试的名著板块😭
[星R]期末语文名著是拉开分差的关键一环,孩子们想要得高分,名著板块必须拿下!
👉 我给大家梳理了八上期末必考的两本名著《红星照耀中国》和《红岩》的常考的知识点
一、《红星照耀中国》
1、基本信息及写作背景
2、重点人物及情节
3、主旨情感
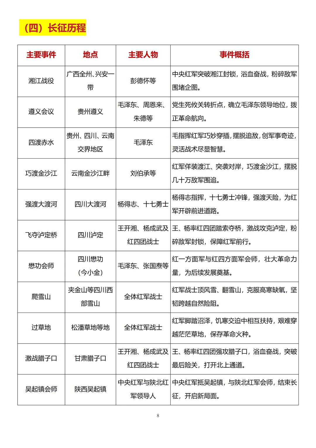
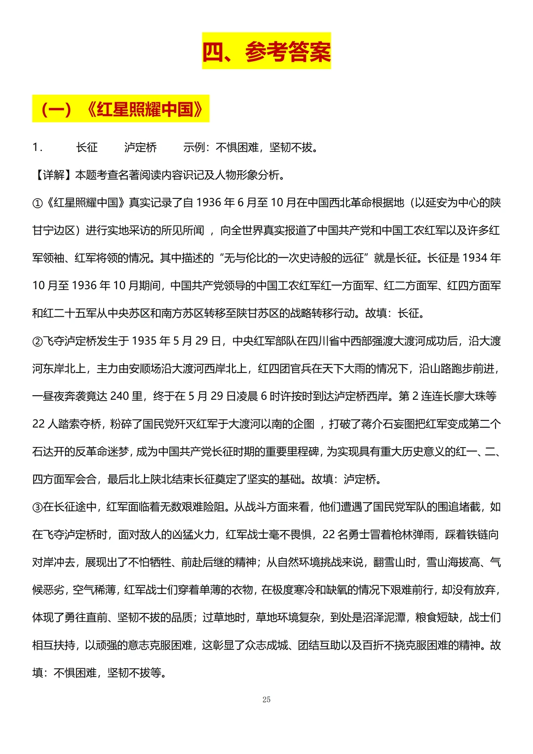
4、长征历程
5、作品意义
6、艺术特色
二、《红岩》
1、基本信息及写作背景
2、主要内容
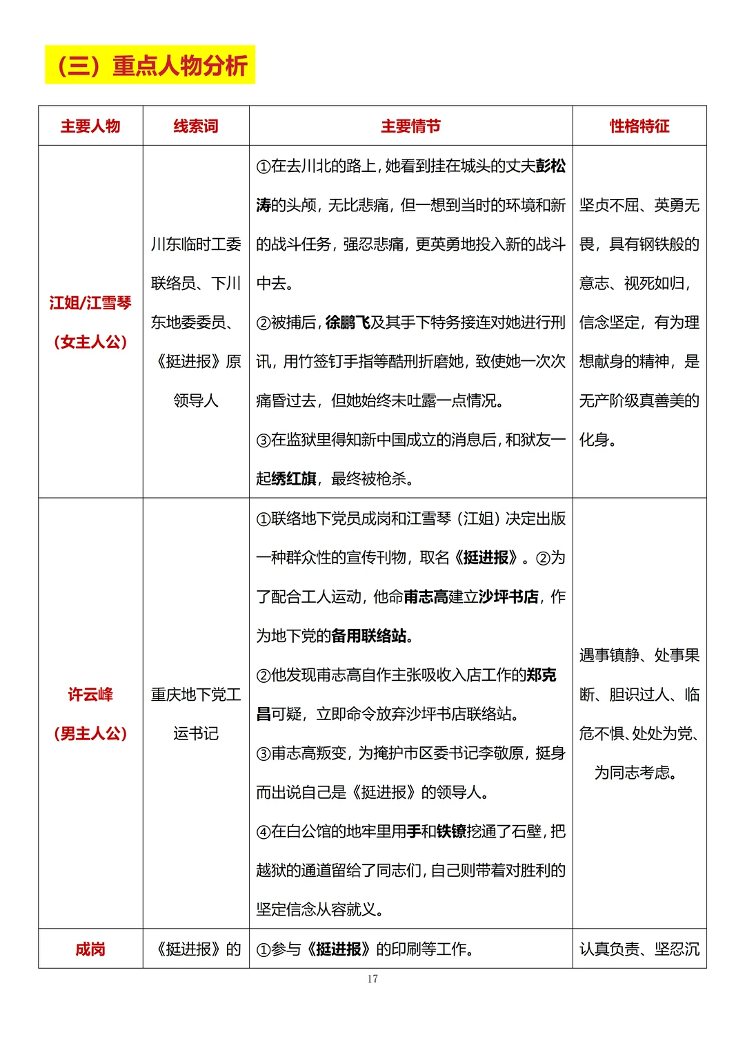
3、重点人物分析
📚 15道名著高频真题和答案 为了帮助大家提高期末考试名著板块的分数,老师精选了近 3 年各地期末考试的15道名著真题,包括5道高频表格类题型和10道问答题,提前练好,无论考试考到哪种类型都不用慌。
做完对照答案批改,错了的地方要回翻知识点梳理和原著,找到出处并重点记忆。










