[举手R]最近,很多家长和孩子问我,马上又要期末考试了,不知道怎么复习九上期末考试的名著板块😭
期末语文名著是拉开分差的关键一环,孩子们想要得高分,名著板块必须拿下!
👉 我给大家梳理了九上期末必考的4本名著《艾青诗选》、《水浒传》、《儒林外史》和《简爱》的常考的知识点
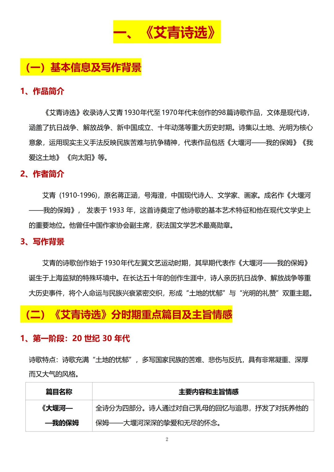
一、《艾青诗选》
1、基本信息及写作背景
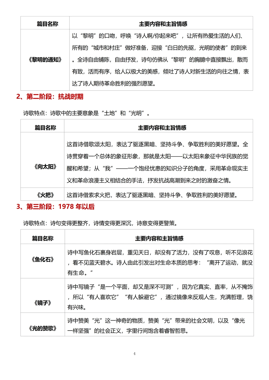
2、《艾青诗选》分时期重点篇目及主旨情感
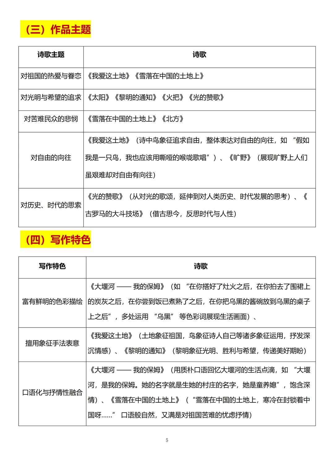
3、作品主题
4、写作特色
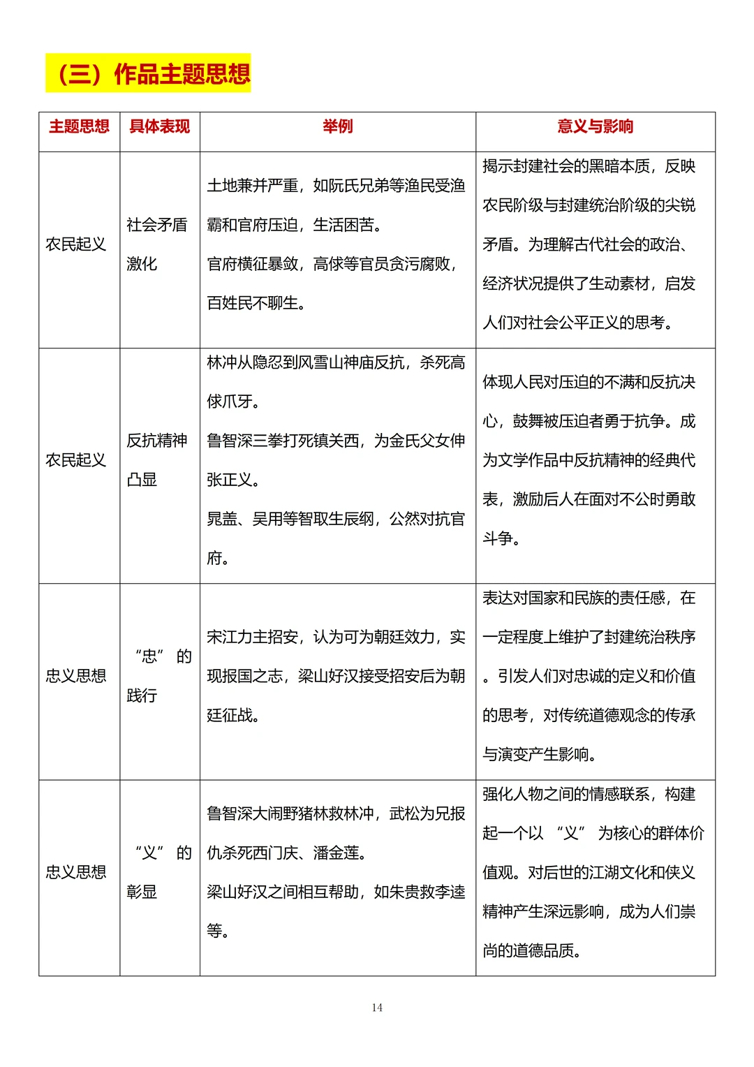
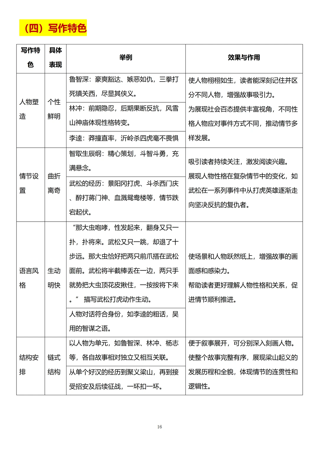
二、《水浒传》
1、基本信息及写作背景
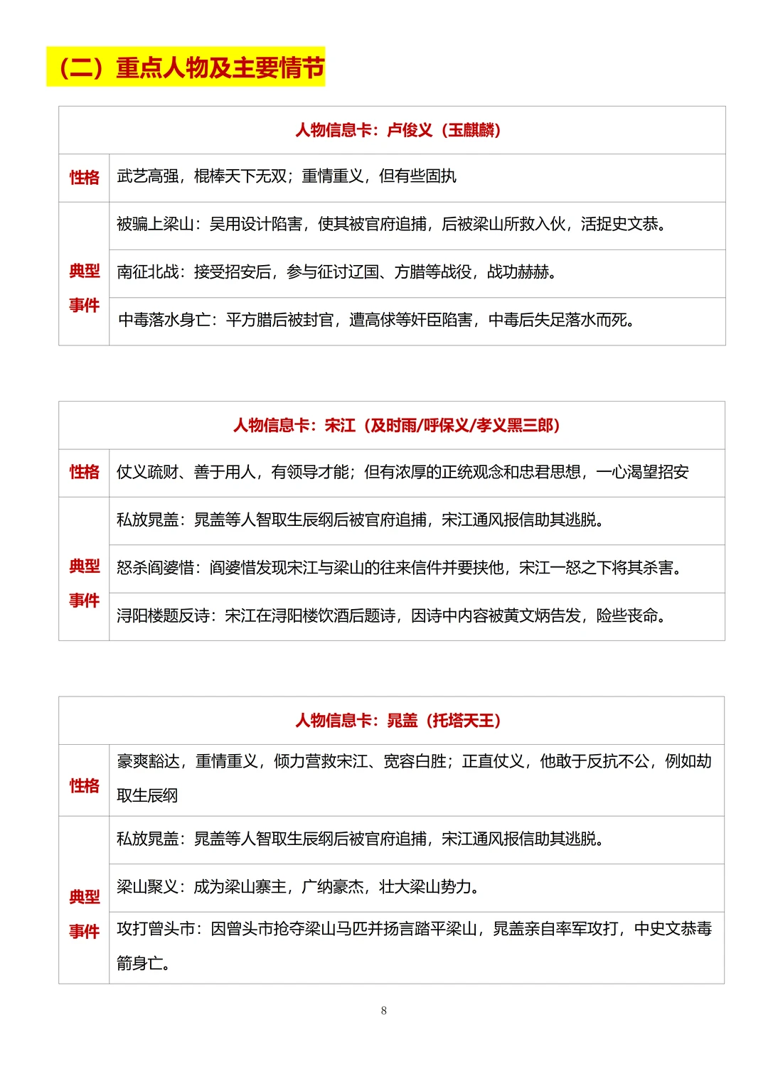
2、重点人物及主要情节
3、作品主题思想
4、写作特色
三、《儒林外史》
1、 基本信息及写作背景
2、作品主题
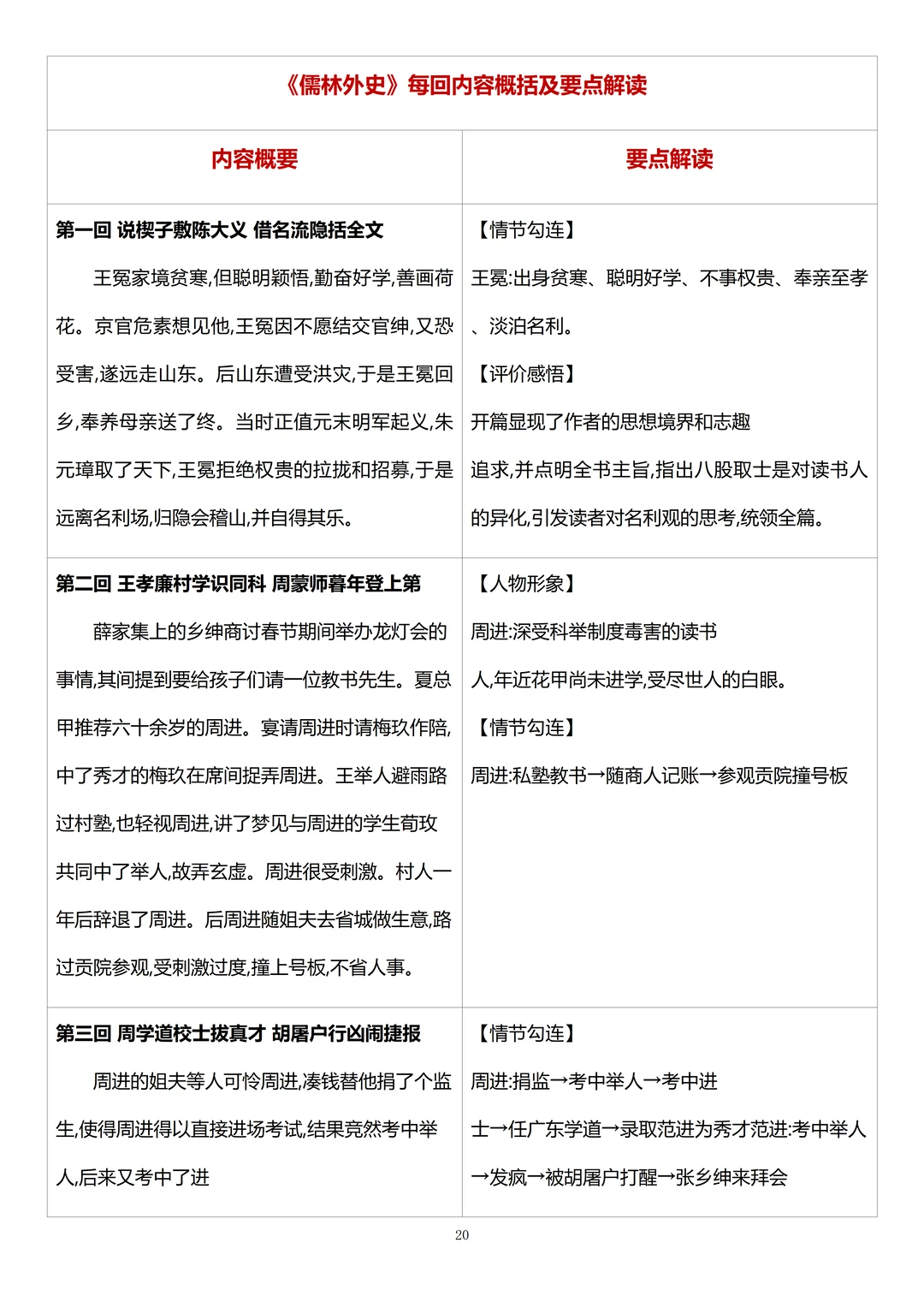
3、主要内容
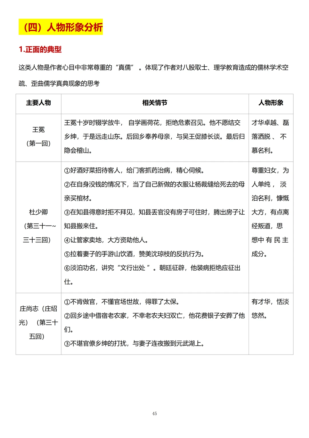
4、人物形象分析
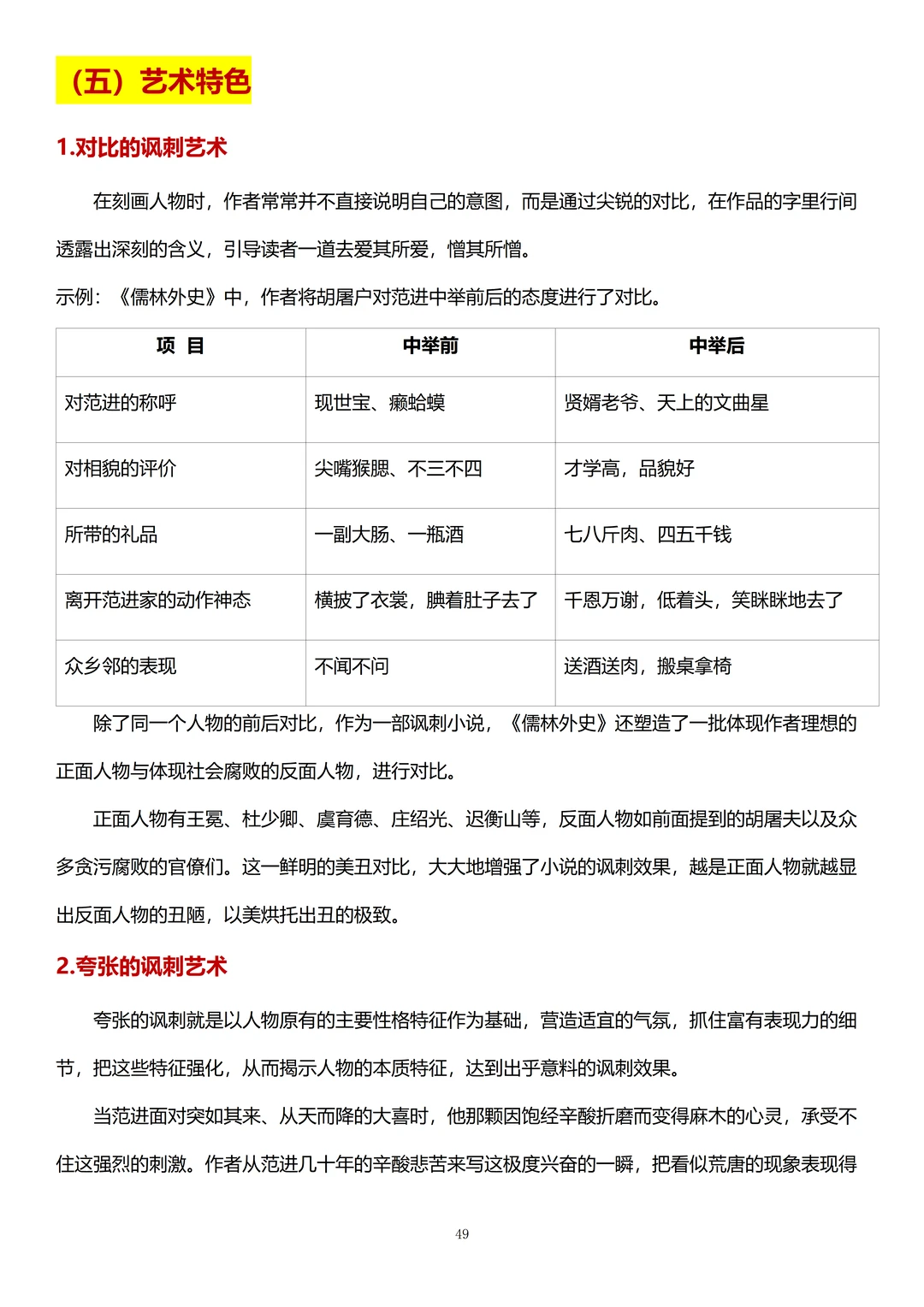
5、艺术特色
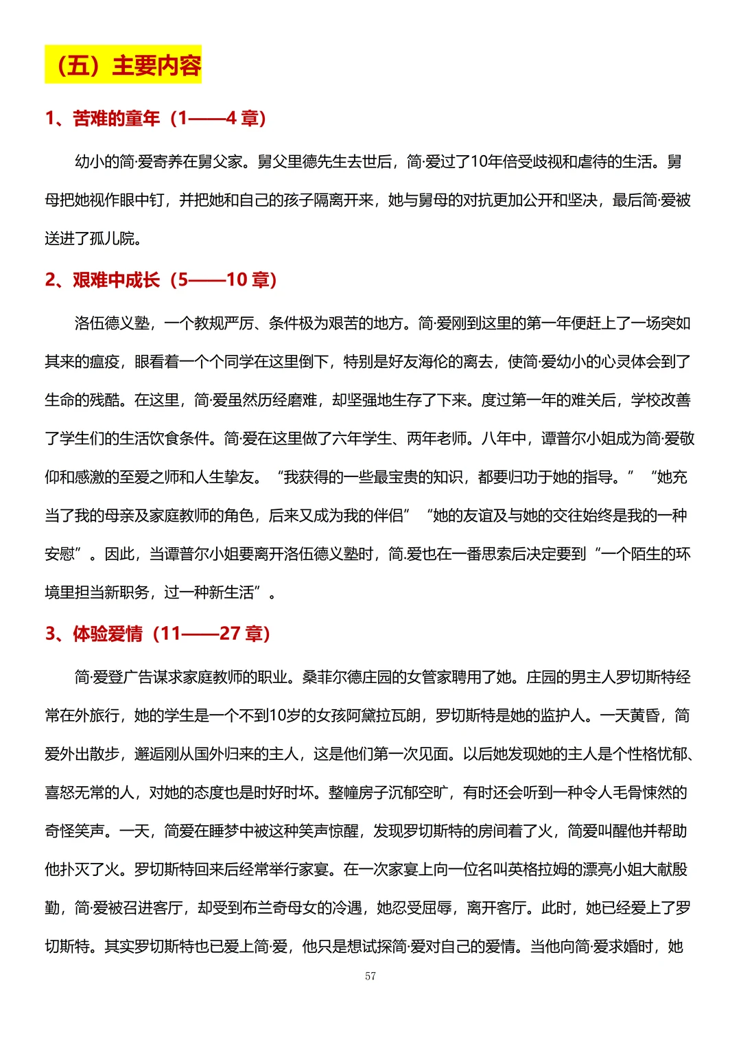
四、《简爱》
1、基本信息及写作背景
2、中心主题
3、人物形象分析
4、艺术特色
5、主要内容
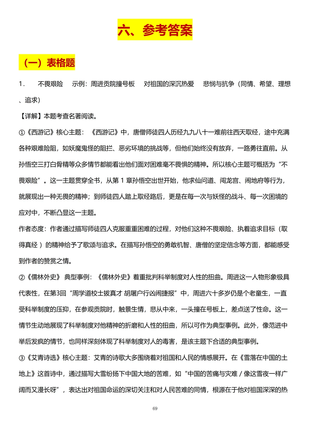
📚20道名著高频真题和答案
为了帮助大家提高期末考试名著板块的分数,老师精选了近 3 年各地期末考试的20道名著真题,包括10道高频表格类题型和10道问答题,提前练好,无论考试考到哪种类型都不用慌。
[萌萌哒R]做完对照答案批改,错了的地方要回翻知识点梳理和原著,找到出处并重点记忆。

















