最近,很多家长和孩子问我,马上就要期末考试了,不知道怎么复习七上期末考试的古诗词板块😭
[害羞R]我看了上百张全国各地七上的期末考试试卷。连夜肝出这份「七上期末考试古诗词专题汇总」,从古诗词背默到古诗词鉴赏,6类必考点和20道真题全覆盖。语文要想得高分,古诗词板块必须拿下!
📚课内古诗词知识点梳理
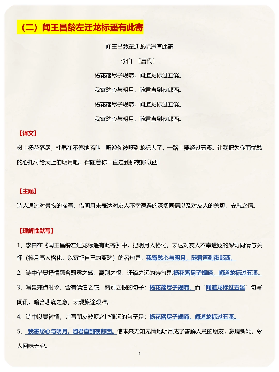
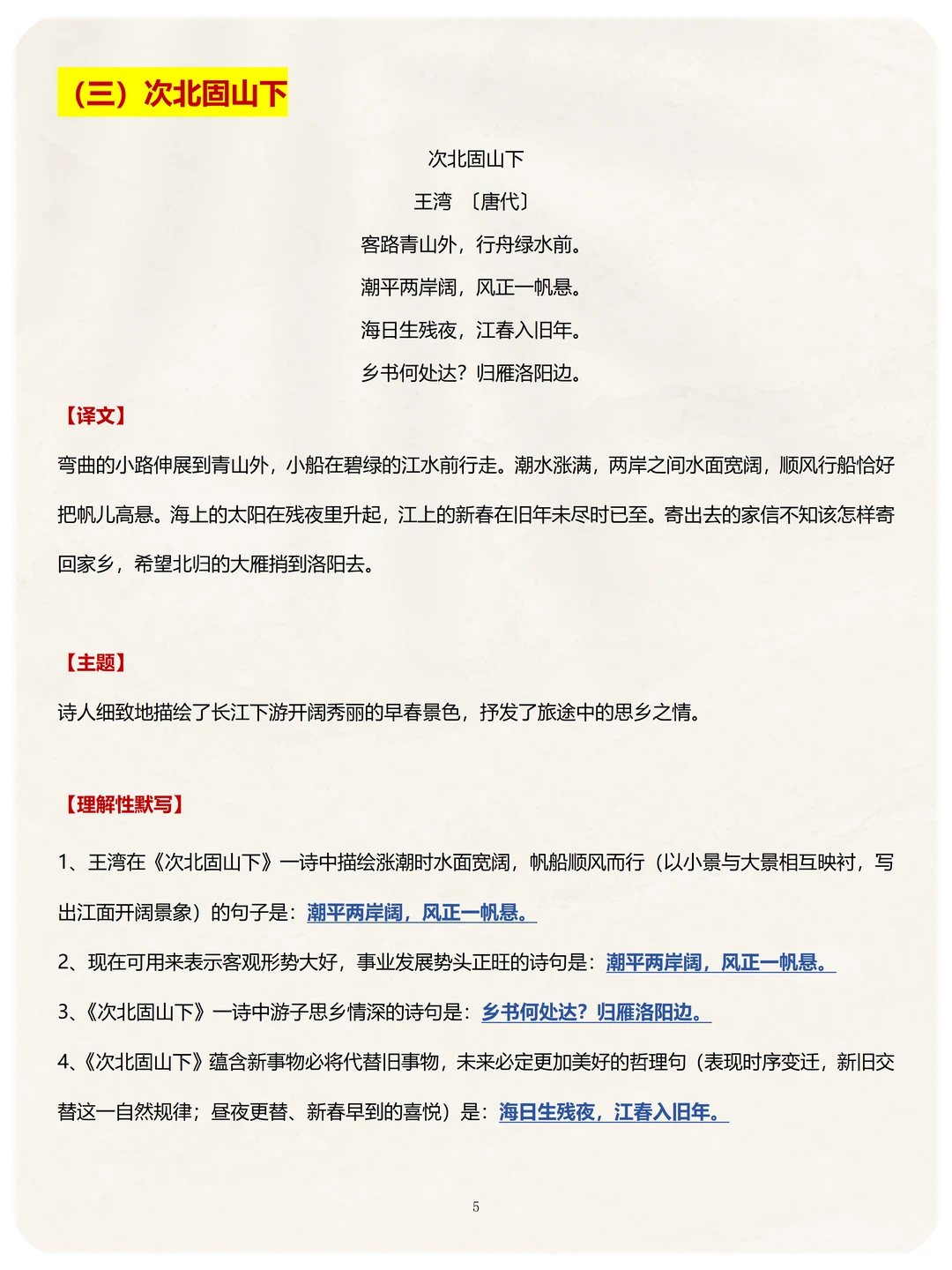
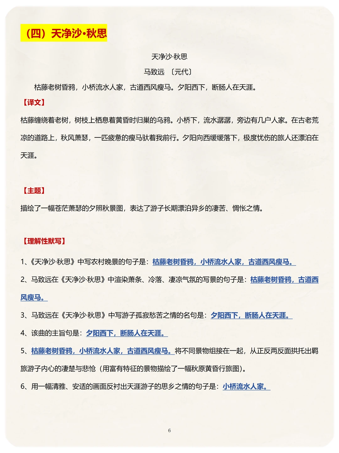
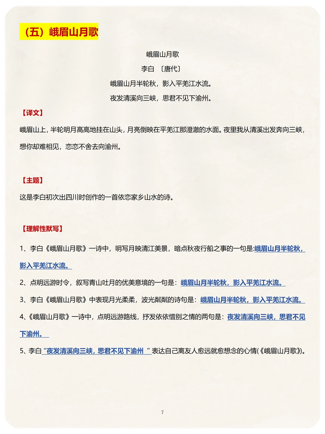
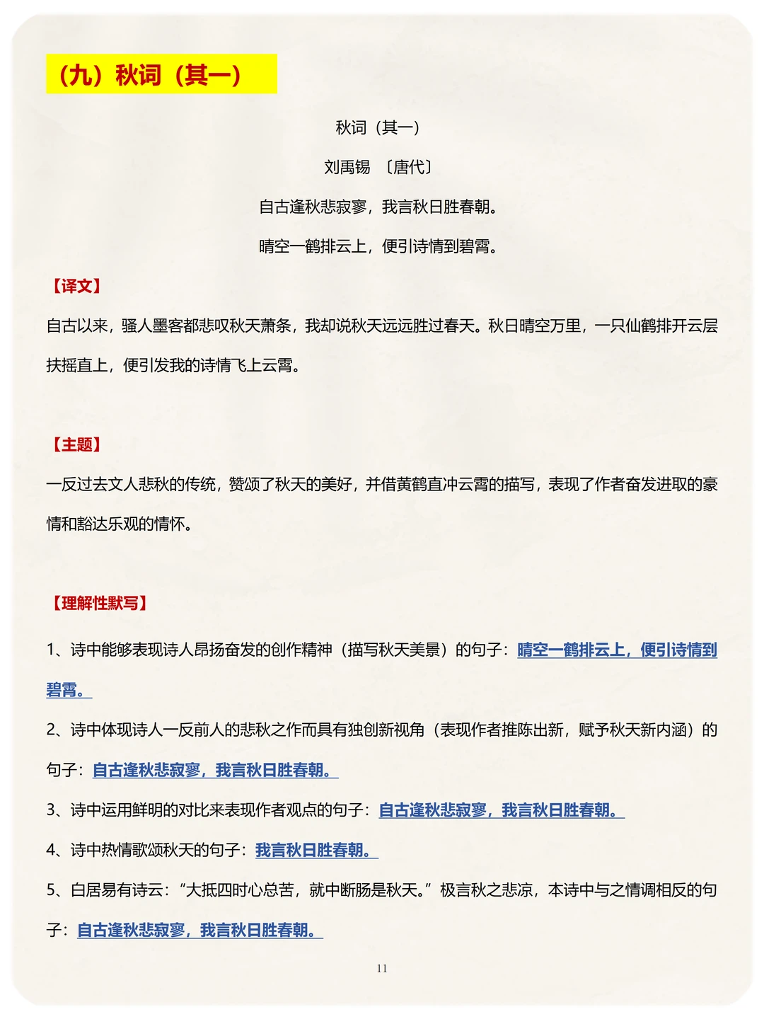
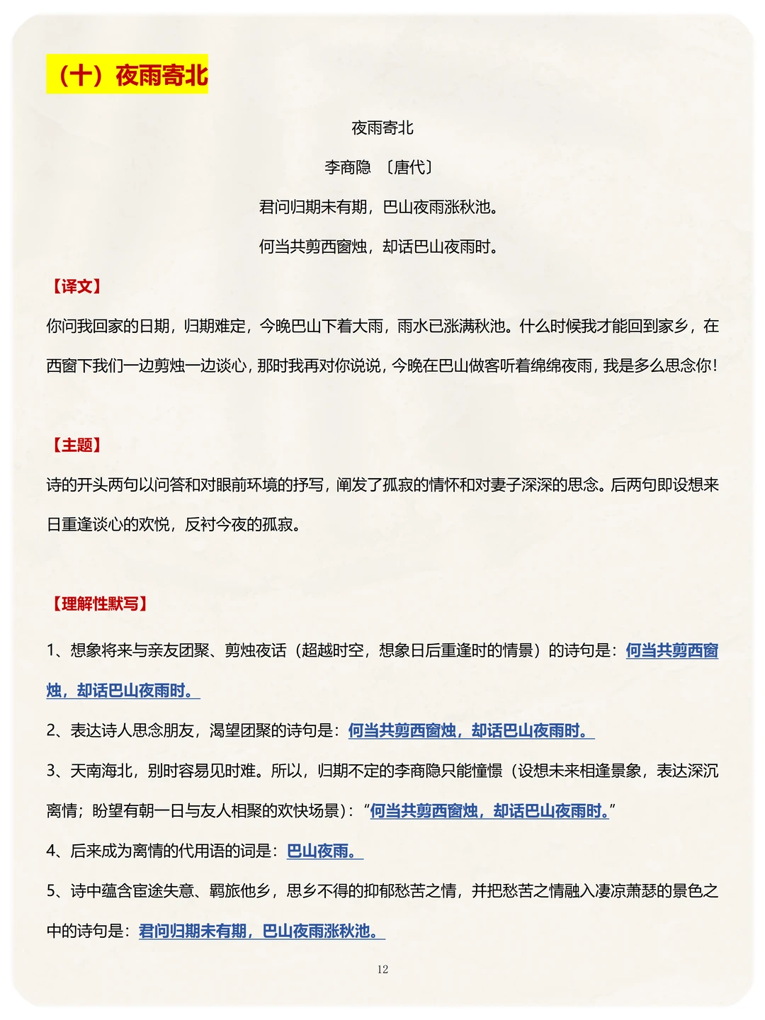
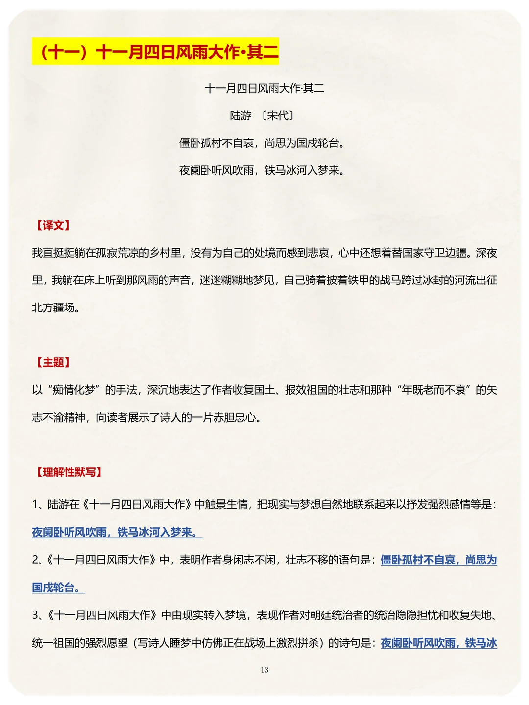
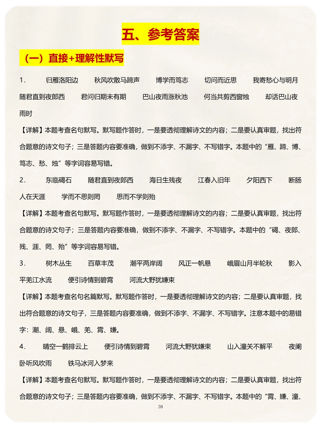
我帮大家整理了七上期末考试必考的《观沧海》、《闻王昌龄左迁龙标遥有此寄》、《次北固山下》、《天净沙·秋思》、《峨眉山月歌》、《江南逢李龟年》、《行军九日思长安故园》、《夜上受降城闻笛》、《秋词(其一)》、《夜雨寄北》、《十一月四日风雨大作·其二》和《潼关》12首古诗词的原文、翻译、主旨情感和理解性默写,帮助大家拿下期末古诗词默写和鉴赏板块!
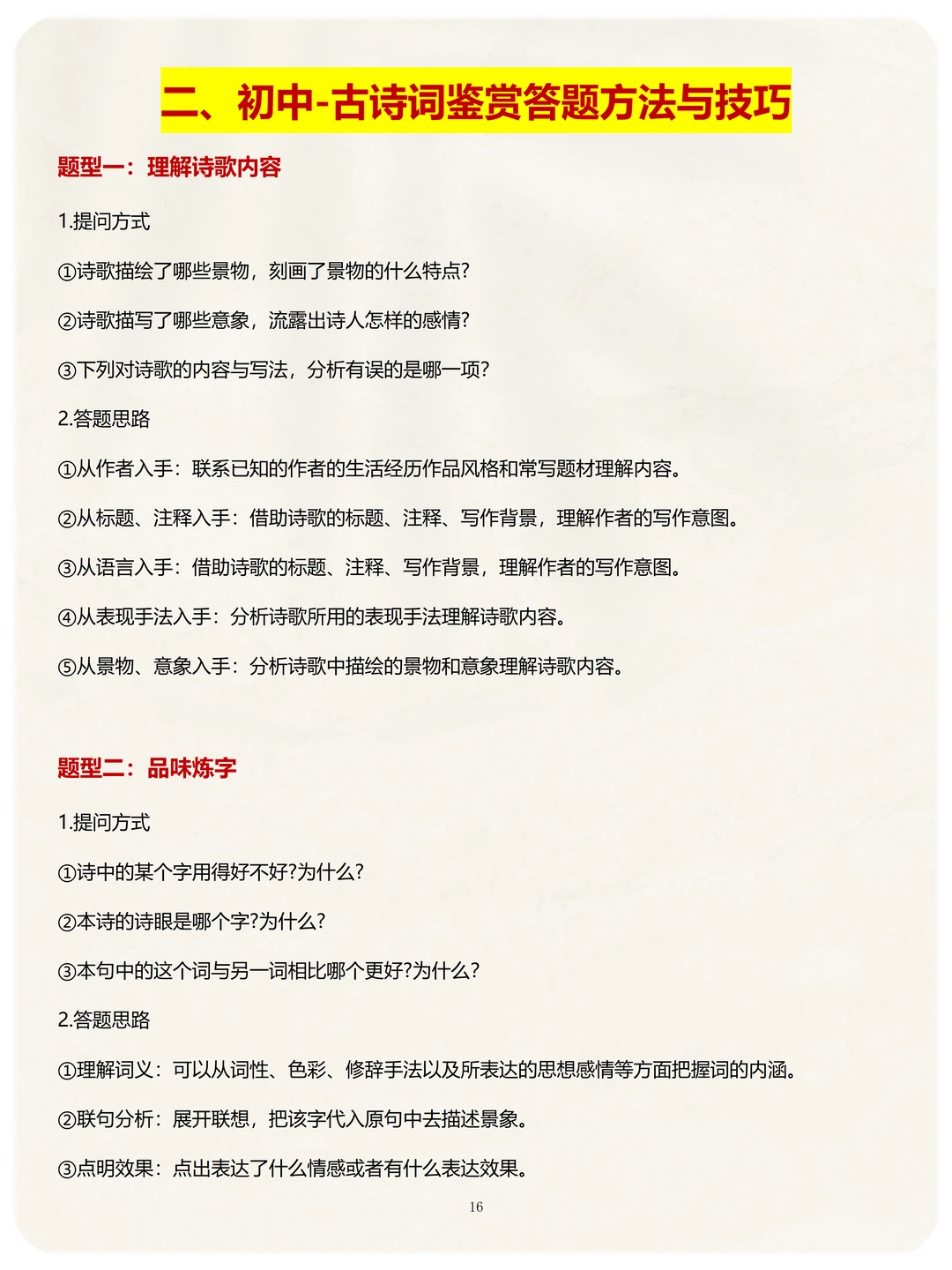
👉 我给大家梳理了古诗词鉴赏的6类常考题型的答题公式
一、理解诗歌内容
大家可以从作者、标题、注释、语言风格、表现手法以及景物和意象入手
二、品味炼字
答题模板:x字在诗句中的含义是…/运用了…的手法,生动形象地写出了…(原句翻译),烘托了…意境,表达了…情感等。
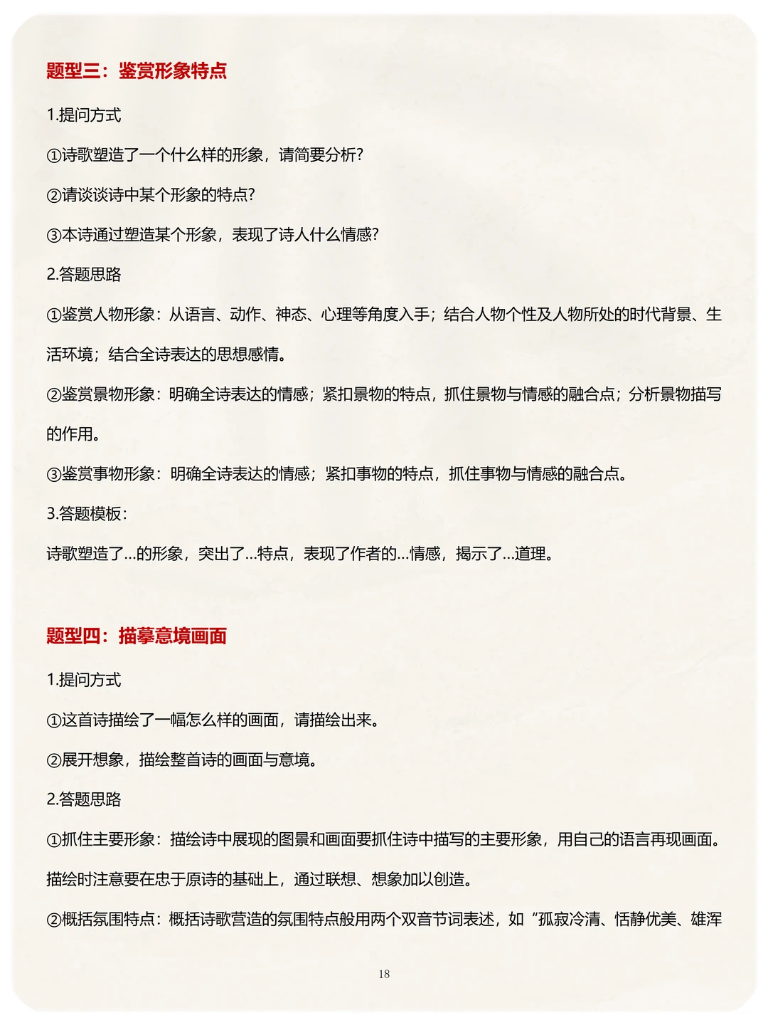
三、鉴赏形象特点
从人物、景物和事物形象入手鉴赏,答题模板是:诗歌塑造了…的形象,突出了…特点,表现了作者的…情感,揭示了…道理。
四、描摹意境画面
可以抓住主要人物形象,概括分为特点。答题模板:本诗描绘了一幅…(时间)…(地点)…(意境特征)的…画面。
五、赏析表达技巧
跟着点明手法、联句分析和点明效果的步骤来写。答题模板:运用了…的手法,生动形象地写出了…(原句翻译),烘托了…意境,表达了…情感等。
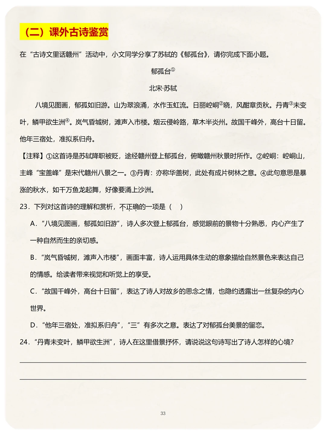
📚此外,老师还给大家汇总了20道古诗词鉴赏高频真题和答案
都是近 3 年各地期末考试真题,分模块刷题,做完对照答案批改,哪里弱补哪里,效率超高!

















