问各位七年级家长一个问题:期末复习阶段,当你问孩子是否复习到位了,如果孩子说“到位了”,你该怎么判断孩子是真的复习到位了,还是只是在忽悠你呢?
近期后台超多七年级家长跟我吐槽:
语文花了大把时间,娃还是学的一团乱 [汗颜R]
基础知识点不知道从哪里抓 [哭惹R]
名著一下子考2本,人物记混 [叹气R]
古诗文要背的太多[抓狂R]
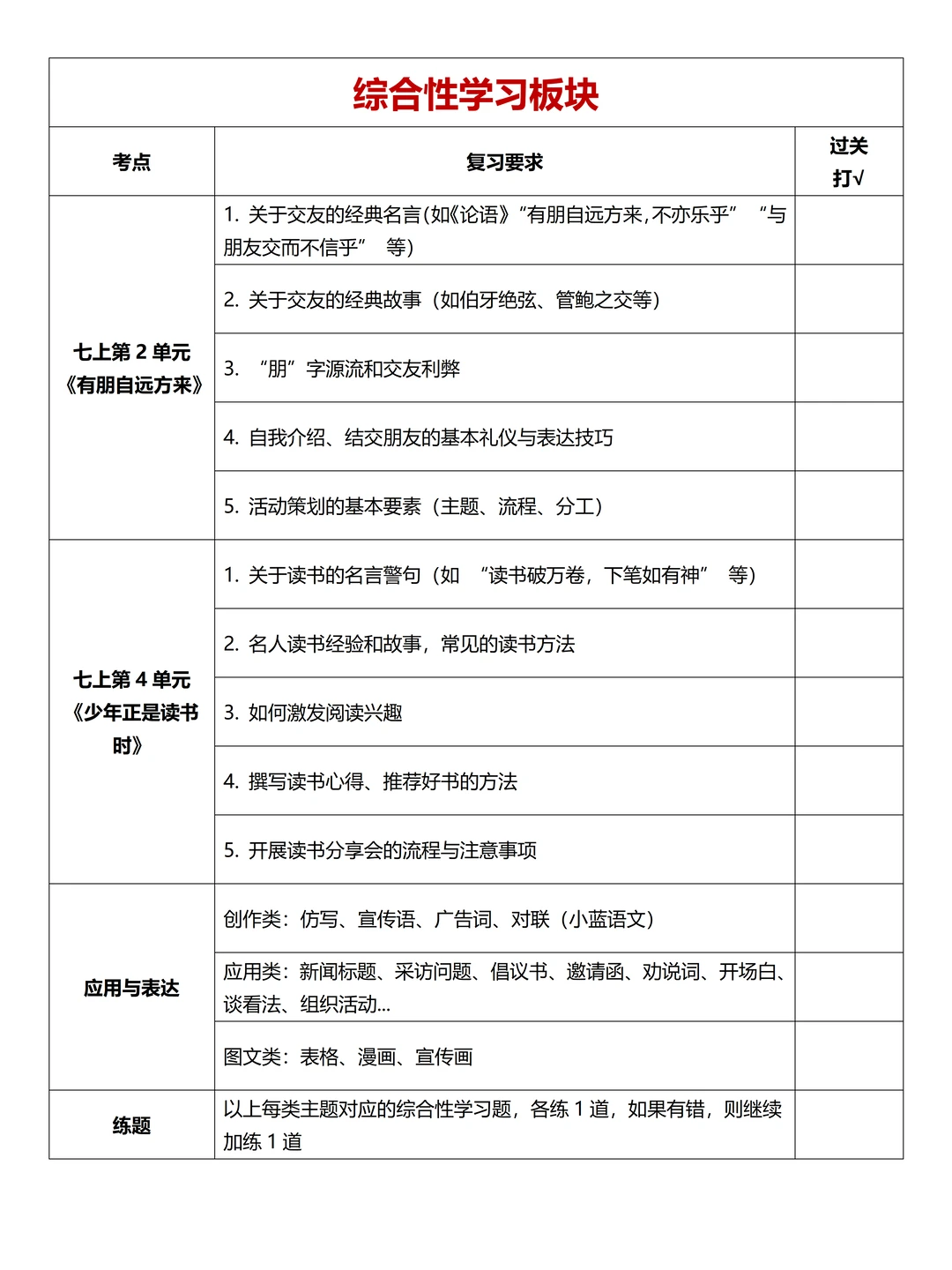
综合性学习觉得太活,抓不住重点、复习没方向,越学越慌[扶墙R]
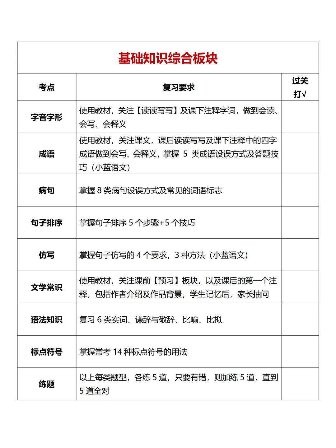
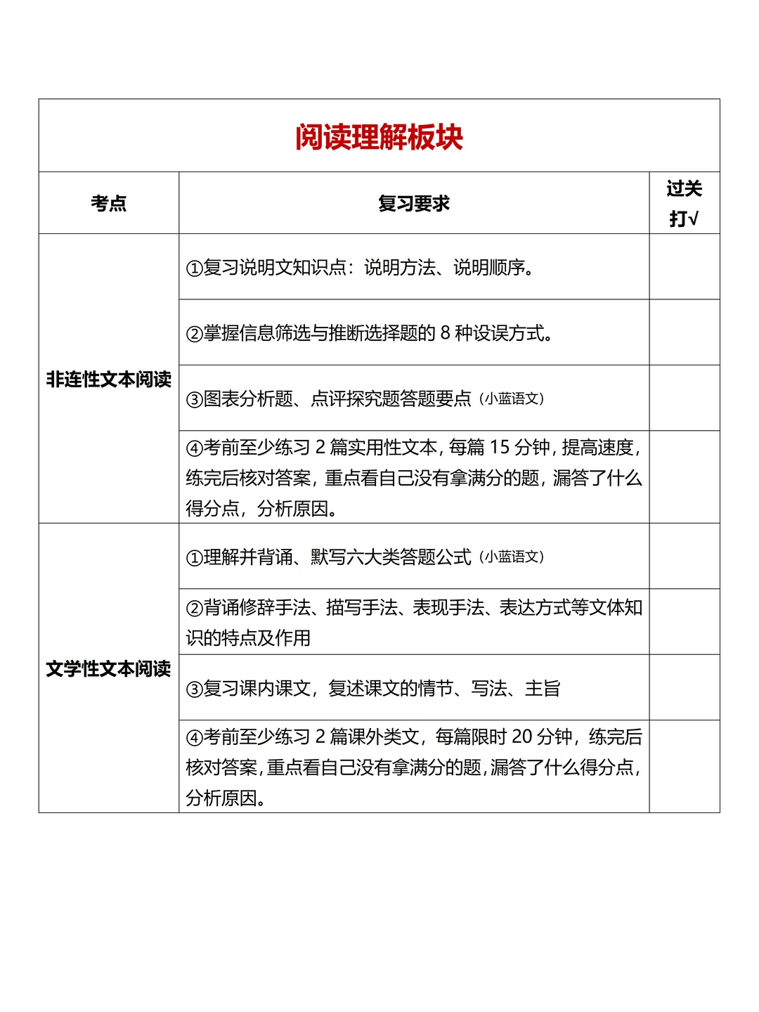
深耕中小学语文培优多年,太懂这份焦虑 —— 语文提分的确没有那么快,但期末考的从不是 “偏难怪”,而是基础 + 核心考点的掌握度!
为了帮娃少做无用功,我把七上期末必考的核心内容,整理成了「期末复习自查表」
✅ 七大必考专题:基础、综合性学习、古诗词、文言文、名著阅读、阅读理解、作文
✅ 每一个考点都标清「掌握程度」,家长对着勾,哪里薄弱补哪里,再也不用抓瞎了!
💡给家长们的小建议:
[一R]先让娃自己对照自查表打勾,圈出「不会 / 模糊」的考点,精准发力;
[二R]名著别死记,抓核心人物 + 典型情节即可,自查表里已划好重点;
[三R]语文期末拼的不是刷题量,是基础不丢分 + 考点全覆盖,这份表帮娃把复习节奏稳住!
期末语文想稳提分,方向和努力同样重要,大家加油✨







