DC娱乐网
5分钟速读《简·爱》30章故事梗概
2026-01-04 00:01:21
和小蓝语文
教育
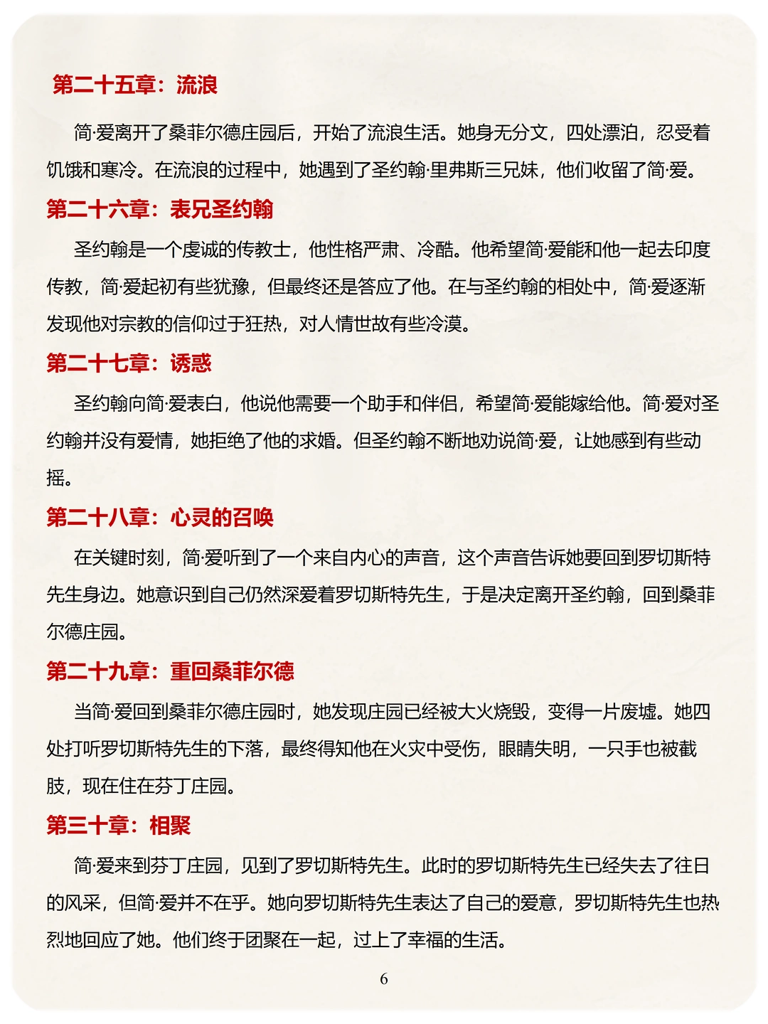
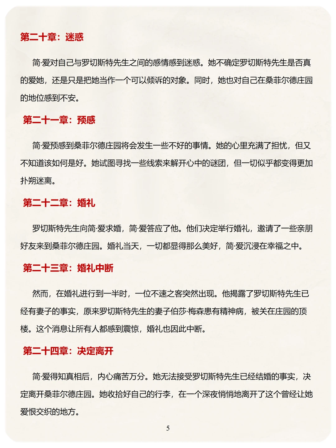
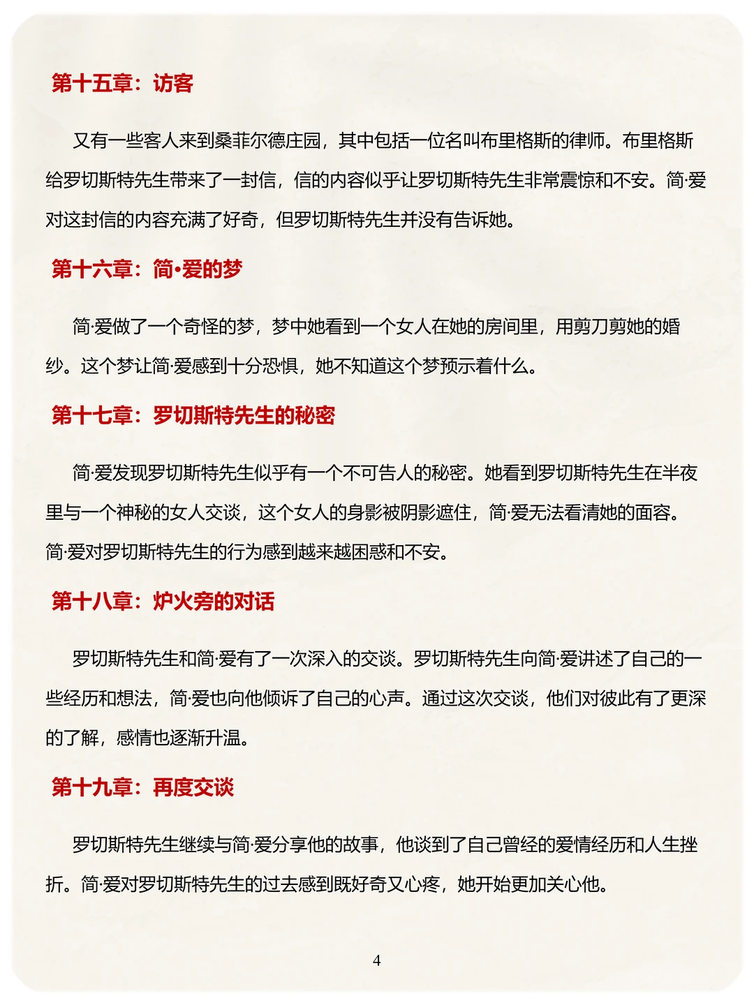
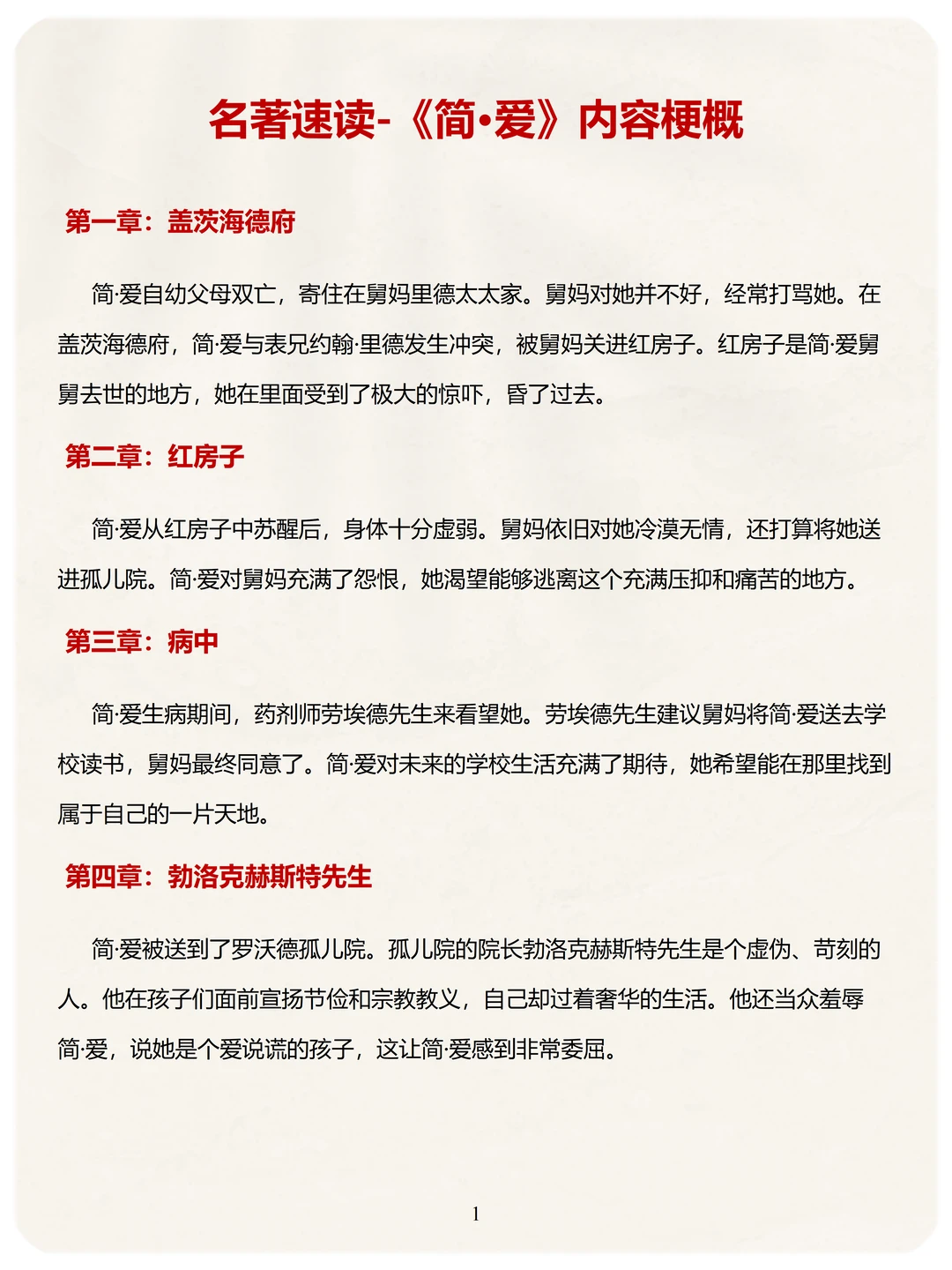
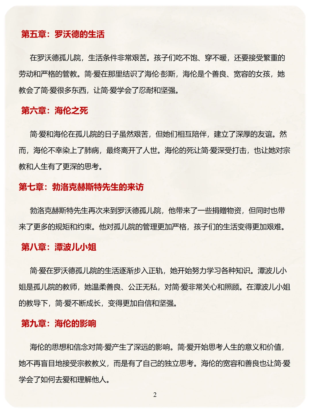
[萌萌哒R]【5分钟速读《简·爱》】,懒人必备名著攻略来了! [笑哭R]九下的《简·爱》还没看完,期末却要考❓ 刚刚看完原著转头又忘了故事情节❓ [派对R]别担心!我帮你整理了《简·爱》 30章的每章故事梗概,约3千字,大概5分钟就能读完! [偷笑R]看完这篇,考试再也不怕考你《简·爱》的故事情节了 [火R]牢记与主要人物(简·爱、罗切斯特、海伦·彭斯、里德太太、伊莱扎·里德、谭波儿小姐有关的故事情节,考试时常常要你结合情节分析人物形象。
热门分类
推荐
热榜
军事
NBA
体育
社会
明星八卦
娱乐
财经
科技
汽车
历史
国际
游戏
动漫
公益
搞笑
商业
互联网
数码
国际足球
房产
家居
时尚
科学探索
职场
育儿
股票
教育
影视
情感
热点
中国军情
武器
中国南海
中国足球
亚洲杯
科比
综合体育
CBA
投资
楼市
大咖秀
外汇
创业
风口
SUV
豪车
概念车
优惠
新能源
美国
欧洲
朝日韩
俄罗斯
孕期
街拍
恋爱攻略
婚姻
正能量