DC娱乐网

东莞市公安局交通管理支队长安大队关于交通违法行政处罚告知的公告

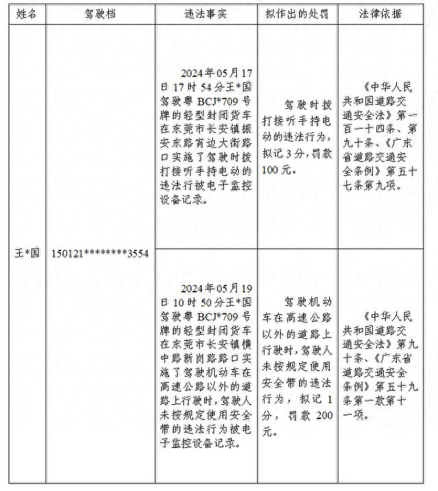
机动车驾驶人王*国,驾驶深圳市吉*汽车科技有限公司的粤BCJ*709的小型新能源汽车,因道路交通违法行为被电子监控设备记录,当事人未在限定期限内接受处理。根据《中华人民共和国行政处罚法》第四十四条、《公安机关办理行政案件程序规定》第一百六十八条等规定,现将其对应违法事实、理由和处罚依据公告告知如下,根据《中华人民共和国行政处罚法》第四十五条的规定,当事人有提出陈述与申辩的权利。如要提出陈述和申辩,请自公告之日起七日内向东莞市公安局交通管理支队长安大队(地址:东莞市长安镇厦边尚警街2号;联系人:陆警官、林警官,联系电话:0769-81661611)提出,逾期不提出的视为放弃陈述与申辩。(清单附后)

特此公告!

东莞市公安局交通管理支队长安大队

2026年1月6日