DC娱乐网
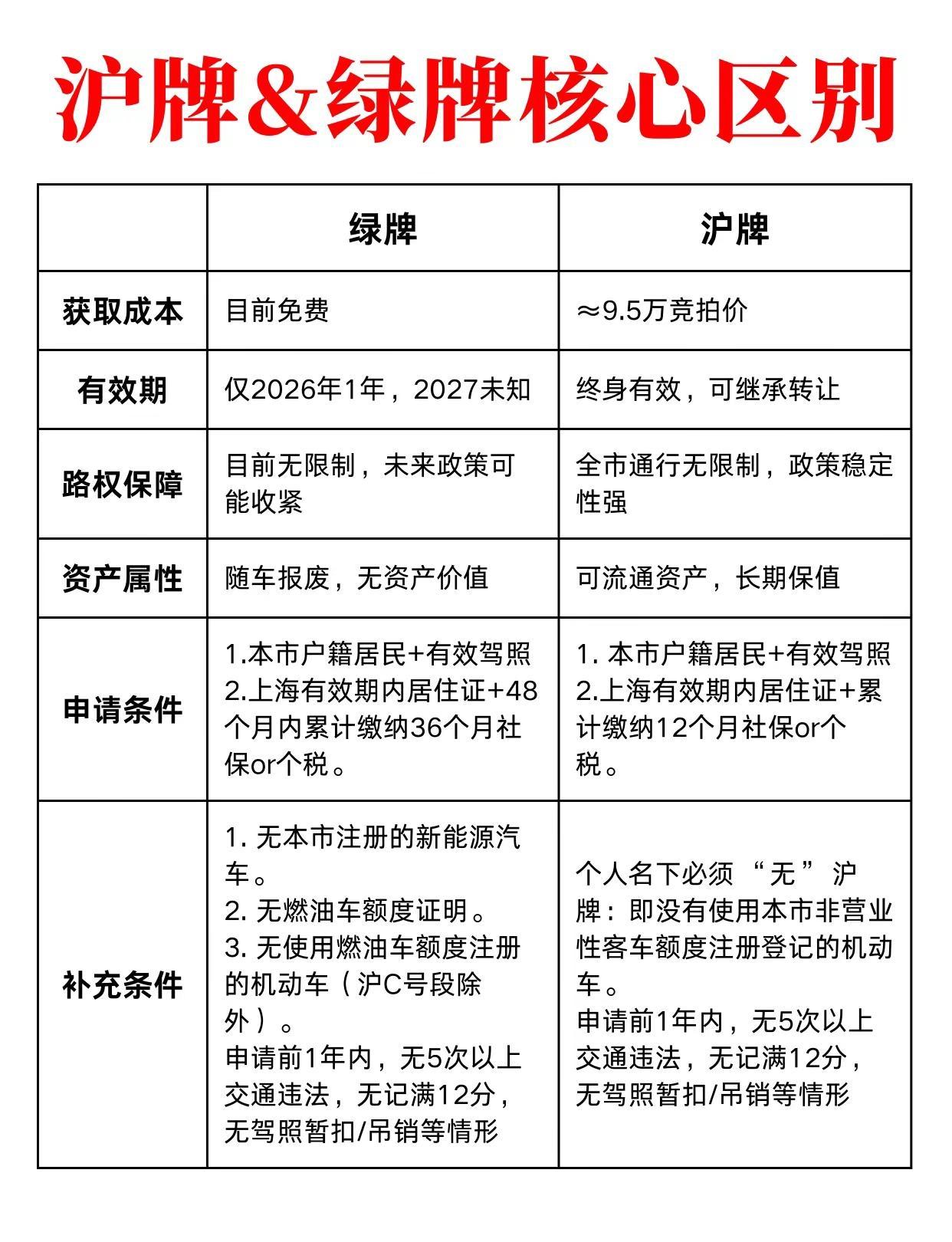
2026年上海绿牌继续免费。绿牌狂欢?沪牌怎么办?刚需党该拍沪牌还是得拍!毕竟绿
2026-01-11 03:34:40
车牌宇宙情报局
社会
2026年上海绿牌继续免费。绿牌狂欢?沪牌怎么办?刚需党该拍沪牌还是得拍!毕竟绿牌政策只有1年!明年还是未知!沪牌壹拍中 沪牌代拍 上海车牌 上海拍沪牌
猜你喜欢
中国突然申请20万颗卫星!就在公示了中国最新申请的20万颗卫星之后,1月9号当天
2026-01-10
桑葚柳下沐
标签:
fcc
联邦通信委员会
6g
卫星
网友的这条神评论,让我这个爱国之人不禁倒吸一口凉气。不都是商务车吗,差距真有这
2026-01-10
三官山搞笑
标签:
星光730
五菱星光
网上那个丈母娘火了。据说未来女婿上门,想在彩礼上“商量商量”,结果她眼皮都没抬,
2026-01-09
平灵共谈体育
标签:
彩礼
女婿上门了
“闪开,把路让开!”航站楼有明星出行,保安立刻向路人大喊。并谄媚地张开
2026-01-10
朝花夕拾诗
标签:
保安
航站楼
我同事85年的,不久前打羽毛球的时候认识了一名大四女学生,加了微信之后,俩人天天
2026-01-10
古井旁高兴聊天的人
标签:
羽毛球
女大学生
孟贺直播间,评论区全在刷蟑螂表情,这事儿绝了!前麻六记的运营负责人孟贺,最近
2026-01-10
亚当赏娱乐
标签:
蟑螂
麻六记
柴桑大姐直播提到2026年要对用假户办保险单一事追责,感觉杜小勇这下是真摊上大事
2026-01-10
可喜可乐可贺
标签:
保险法
15万彩礼加5万三金那年她一句“一分不能少”说得斩钉截铁,如今两年过去,同事告诉
2026-01-11
妍妍看娱乐
标签:
彩礼
热门分类
推荐
热榜
军事
NBA
体育
社会
明星八卦
娱乐
财经
科技
汽车
历史
国际
游戏
动漫
公益
搞笑
商业
互联网
数码
国际足球
房产
家居
时尚
科学探索
职场
育儿
股票
教育
影视
情感
热点
中国军情
武器
中国南海
中国足球
亚洲杯
科比
综合体育
CBA
投资
楼市
大咖秀
外汇
创业
风口
SUV
豪车
概念车
优惠
新能源
美国
欧洲
朝日韩
俄罗斯
孕期
街拍
恋爱攻略
婚姻
正能量