DC娱乐网
西安称得上大都市吗看看西安的“后海”景色!十四运场馆尽收眼底!各位看看“后海”周
2026-01-14 10:55:45
惠收益说生活
生活
西安称得上大都市吗看看西安的“后海”景色!十四运场馆尽收眼底!各位看看“后海”周边居住小区环境有多好!
猜你喜欢
西安雁塔又有一件闹上新闻的事儿。五年级一个男孩儿,作业拖拉,老师用尺子敲了两下屁
2026-01-15
安静的娱乐消息
标签:
雁塔
西安社会新闻
老师
一些怪异的城市雕塑接连被拆,市民叫好,专家喊疼。西安、郑州等地移除所谓的“大地之
2026-01-15
阿美探奇
标签:
郑州
西安
西安社会新闻
美院
“贵妃出浴争议”——一场处心积虑的“围魏救赵”这两天,西安华清池1991年就建
2026-01-15
苏博的日常笔记
标签:
西安
华清池
西安社会新闻
处心积虑
西安东站是有“靠山”的,这和其他站不同,西安的其他火车站都是在平原之中,而西安东
2026-01-13
热聊有朋自远方来
标签:
西安
西安社会新闻
西安东站
西安那个“空洞娃娃”终于被吊车弄走了。老百姓拍手叫好,甚至觉得连呼吸都顺畅了,
2026-01-15
雁风娜娜
标签:
西安
吊车
西安社会新闻
中央美术学院
案件通报
貌似西安东站没有安康西站的地理位置好,西安东站背靠白鹿原,后面一片荒芜,到时在这
2026-01-15
热聊有朋自远方来
标签:
安康
西安
西安社会新闻
西安东站
近日,网友拍摄到,西安东站站房名牌四个大字,架子已立好。西安东站冲刺2026年投
2026-01-13
西太路彭于晏
标签:
西安东站
西安社会新闻
雁鸣湖畔
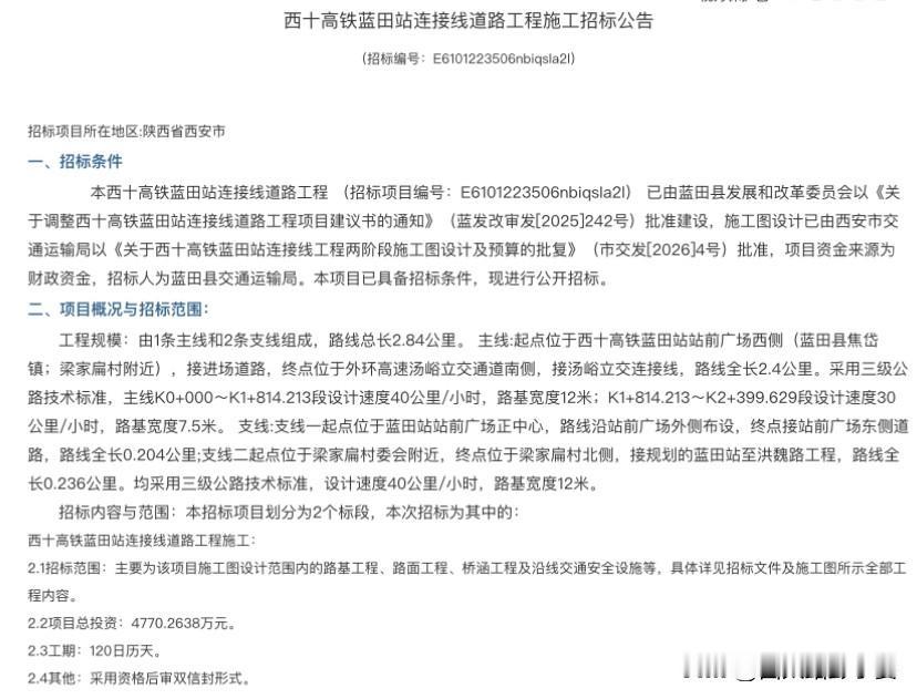
西十高铁配套加速!蓝田2.84公里连接线招标,半小时融入西安圈稳了好消息!西
2026-01-16
西太路彭于晏
标签:
高铁
蓝田
西安社会新闻
热门分类
推荐
热榜
军事
NBA
体育
社会
明星八卦
娱乐
财经
科技
汽车
历史
国际
游戏
动漫
公益
搞笑
商业
互联网
数码
国际足球
房产
家居
时尚
科学探索
职场
育儿
股票
教育
影视
情感
热点
中国军情
武器
中国南海
中国足球
亚洲杯
科比
综合体育
CBA
投资
楼市
大咖秀
外汇
创业
风口
SUV
豪车
概念车
优惠
新能源
美国
欧洲
朝日韩
俄罗斯
孕期
街拍
恋爱攻略
婚姻
正能量