公司GEO业务尚未形成成熟的商业模式,其市场认可度及盈利模式均存在不确定性,该业务尚未形成相关收入。
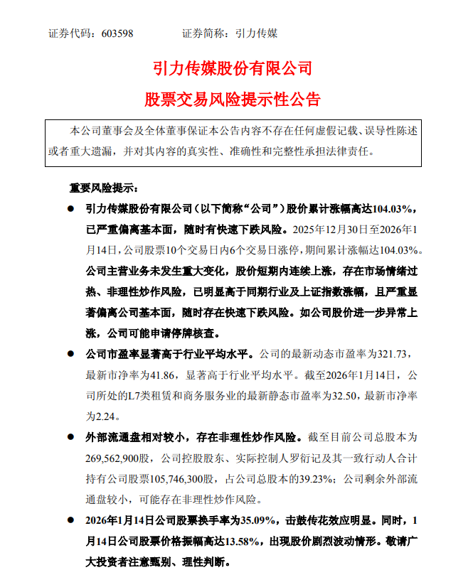
1月14日,引力传媒(603598.SH)公告称,2025年12月30日至2026年1月14日,公司股票10个交易日内6个交易日涨停,期间累计涨幅达104.03%。公司主营业务未发生重大变化,股价短期内连续上涨,存在市场情绪过热、非理性炒作风险,已明显高于同期行业及上证指数涨幅,且严重显著偏离公司基本面,随时存在快速下跌风险。如公司股价进一步异常上涨,公司可能申请停牌核查。公司GEO业务尚未形成成熟的商业模式,其市场认可度及盈利模式均存在不确定性,该业务尚未形成相关收入。
