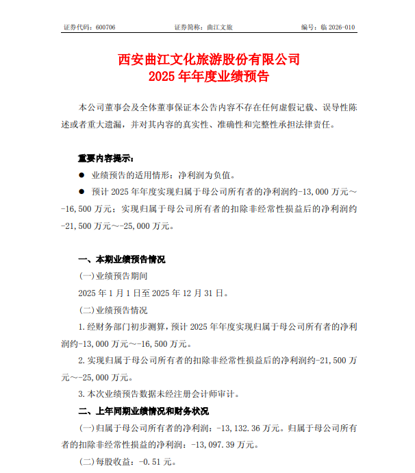
1月21日,曲江文旅(600706.SH)公布,预计2025年年度实现归属于母公司所有者的净利润约-13,000万元~-16,500万元;实现归属于母公司所有者的扣除非经常性损益后的净利润约-21,500万元~-25,000万元。

公开资料显示,公司是在西安曲江新区管委会领导下,由西安曲江文化产业投资(集团)有限公司投资设立的大型文化旅游企业集团。运营有大唐芙蓉园、曲江海洋公园、大雁塔景区、唐大慈恩寺遗址公园、曲江池遗址公园、唐城墙遗址公园、寒窑遗址公园、秦二世陵遗址公园等一批主题性公园,拥有大唐芙蓉园·大雁塔国家5A级景区。
曲江文旅2025年三季度业绩报告显示,2025年前三季度,公司营业收入7.38亿元,同比下降30.68%,归母净利润亏损2484万元。
截至1月22日9点53分,曲江文旅的股价11.05元/股,总市值28亿元。(《理财周刊-财事汇》出品)