DC娱乐网
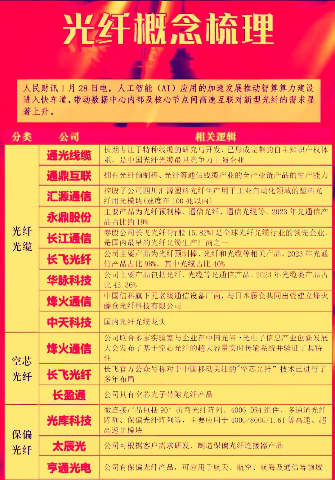
光纤光缆行业核心概念梳理,掌握市场龙头! 中国光纤光缆行业格局清晰,长飞、中天
2026-01-27 19:27:09
半城烟论财源
财经
光纤光缆行业核心概念梳理,掌握市场龙头! 中国光纤光缆行业格局清晰,长飞、中天等龙头全球领先,细分领域各有专精,产业链协同发展潜力大。
猜你喜欢
当下的光纤光缆行业正引起资本市场的高度关注。由AI算力需求驱动的深刻变革,使得整
2026-01-31
财山上一针灵
标签:
光纤
ai
长江通信
汇源通信
利好!持仓这些标的留意,快速自查是否在列📈业绩大增:●全志科技:净利预
2026-01-30
博学瞰财随聊
标签:
全志科技
芯片
稀土
新能源
亚洲股市
股票板块-电子
a股
A股这个板块值得重点期待!!!近期存储芯片行业景气度显著提升,全球巨头闪迪业
2026-01-31
财源鱼跃观瞻
标签:
芯片
A股
存储芯片
国产替代细分领域的龙头企业汇总。·1.半导体材料:江丰电子:高纯溅射靶材龙头。
2026-01-31
龙啊爱学习
标签:
半导体
江丰电子
芯片
股票板块-有色金属
布局2026,低价股六大核心板块。低价板块一:以华工科技、剑桥科技、亨通光电、景
2026-01-25
老张观商业
标签:
华工科技
剑桥科技
亨通光电
鹏欣资源
亚洲股市
股票板块-电子
a股
2026年1月30日十大热点概念核心企业:1.贵金属(黄金/白银/铜)紫金矿业:
2026-01-31
涨涨爱投资
标签:
黄金
白银
紫金矿业
ai
股票板块-有色金属
大宗商品
券商业绩亮眼,光纤农业芯片消费电子多板块爆发,龙头股表现抢眼市场热度攀升。券
2026-01-31
半城烟论财源
标签:
芯片
券商
光纤
龙头股
a股
热门分类
推荐
热榜
军事
NBA
体育
社会
明星八卦
娱乐
财经
科技
汽车
历史
国际
游戏
动漫
公益
搞笑
商业
互联网
数码
国际足球
房产
家居
时尚
科学探索
职场
育儿
股票
教育
影视
情感
热点
中国军情
武器
中国南海
中国足球
亚洲杯
科比
综合体育
CBA
投资
楼市
大咖秀
外汇
创业
风口
SUV
豪车
概念车
优惠
新能源
美国
欧洲
朝日韩
俄罗斯
孕期
街拍
恋爱攻略
婚姻
正能量