
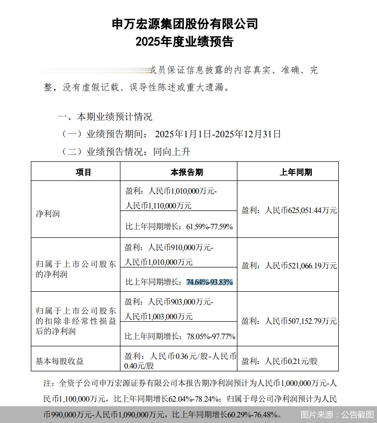
北京商报讯(记者李海媛)1月27日,申万宏源发布2025年度业绩预告,归母净利润预计为91亿元—101亿元,同比增长74.64%—93.83%。
其中,全资子公司申万宏源证券2025年净利润预计为100亿元—110亿元,比上年同期增长62.04%—78.24%;归属于母公司净利润预计为99亿元—109亿元,比上年同期增长60.29%—76.48%。

北京商报讯(记者李海媛)1月27日,申万宏源发布2025年度业绩预告,归母净利润预计为91亿元—101亿元,同比增长74.64%—93.83%。
其中,全资子公司申万宏源证券2025年净利润预计为100亿元—110亿元,比上年同期增长62.04%—78.24%;归属于母公司净利润预计为99亿元—109亿元,比上年同期增长60.29%—76.48%。