DC娱乐网
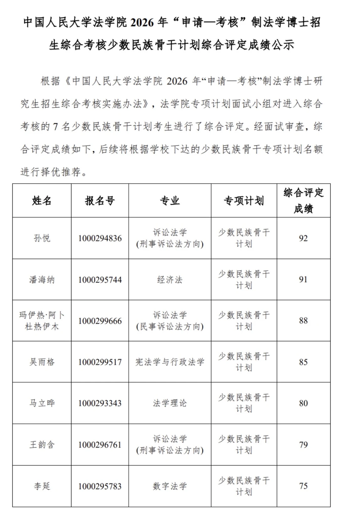
中国人民大学2026年博士综合成绩公示
2026-01-28 18:39:18
懂考博的小锦鲤
教育
博士申请考核制 考博 法硕复试 法学硕士 拟录取
猜你喜欢
职高真的很乱吗?
2026-01-27
白凝看商业
标签:
高职
就业
“为什么很多女博士会输给大专女?”
2026-01-17
白夜菌
标签:
大专
为什么博士们就业不首选企业?
2026-01-18
白凝看商业
标签:
就业
一个闹掰的朋友和我考上了同一个名字的大学但她的是专科校区,我的是本科
2026-01-27
校园活动啊
标签:
大学
如何看待警校分数飞速提高?
2026-01-27
白凝看商业
标签:
浙江警察学院
公务员
浙江
文科就业情况有多难?
2026-01-27
白凝看商业
标签:
就业
原来如此!34所顶尖大学本地生源比例汇总揭秘!数据分析令人比较意外!北京大学、清
2026-01-27
叮咚云
标签:
北京大学
北京师范大学
中国人民大学
北京理工大学
四川的税女士有点冤!中专还没毕业呢,她就自己琢磨着读起了成人大专,结果考编
2026-01-28
轻松说夜话事
标签:
大专
四川省
四川
热门分类
推荐
热榜
军事
NBA
体育
社会
明星八卦
娱乐
财经
科技
汽车
历史
国际
游戏
动漫
公益
搞笑
商业
互联网
数码
国际足球
房产
家居
时尚
科学探索
职场
育儿
股票
教育
影视
情感
热点
中国军情
武器
中国南海
中国足球
亚洲杯
科比
综合体育
CBA
投资
楼市
大咖秀
外汇
创业
风口
SUV
豪车
概念车
优惠
新能源
美国
欧洲
朝日韩
俄罗斯
孕期
街拍
恋爱攻略
婚姻
正能量