
虎扑01月29日讯今天上午,公安部、国家体育总局、中国足球协会主办主题为“重拳整治假赌黑净化行业生态护航足球振兴”的会议,公布了一系列处罚决定。
通报如下:

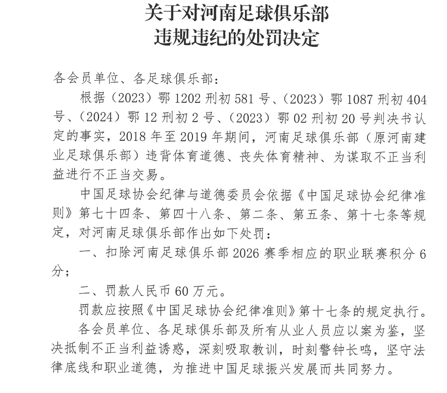
各会员单位、各足球俱乐部:
根据(2023)鄂1202刑初581号、(2023)鄂1087刑初404号、(2024)鄂12刑初2号、(2023)鄂02刑初20号判决书认定的事实,2018年至2019年期间,河南足球俱乐部(原河南建业足球俱乐部)违背体育道德、丧失体育精神、为谋取不正当利益进行不正当交易。
中国足球协会纪律与道德委员会依据《中国足球协会纪律准则》第七十四条、第四十八条、第二条、第五条、第十七条等规定,对河南足球俱乐部作出如下处罚:
一、扣除河南足球俱乐部2026赛季相应的职业联赛积分6分
二、罚款人民币60万元。
罚款应按照《中国足球协会纪律准则》第十七条的规定执行。各会员单位、各足球俱乐部及所有从业人员应以案为鉴,坚决抵制不正当利益诱惑,深刻吸取教训,时刻警钟长鸣,坚守法律底线和职业道德,为推进中国足球振兴发展而共同努力。
评论列表