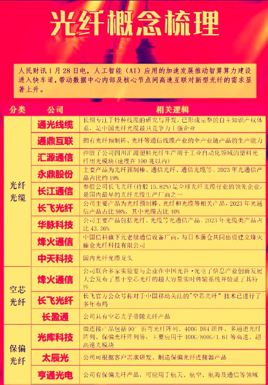
当下的光纤光缆行业正引起资本市场的高度关注。由AI算力需求驱动的深刻变革,使得整体呈现出量价齐升的上涨趋势,这标志着行业步入了新一轮景气周期。行业正告别低价竞争时代,价格的理性回归为企业加大在空芯光纤,超低损耗光纤等前沿技术上的研发投入提供了空间,有望形成价格-研发-技术升级的良性循环。企业正通过产能精准布局和生产线改造来应对高端产品的需求。未来行业的发展将更依赖于运营商,设备厂商与技术提供商之间的价值共享与长期合作。摒弃一刀切的低价招标模式建立与行业价值相匹配的定价机制是构建健康生态的关键。光纤光缆行业将深度绑定AI算力的发展浪潮,市场的发展前景相当广阔。可重点关注与之相关的个股。例如市场份额全球第一的长飞光纤,光纤和海缆业务高速增长的亨通光电,以及全球第三大光纤厂商的中天科技等交易性的机会。
