“哭哭马”的可爱还在心头
转眼“马上过年”

义乌街头巷尾年味渐浓
家家户户也都开启了
年货置办模式
小爱提醒广大市民
选购烟花爆竹时
请务必携带身份证等有效证件
一定要前往正规零售点购买
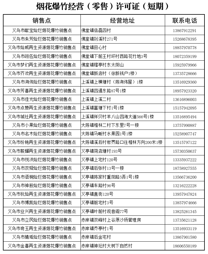
烟花爆竹零售点地址


购买、燃放烟花爆竹注意事项
1.前往持有《烟花爆竹经营(零售)许可证》的经营点购买;
2.禁止在网络上购买烟花爆竹(网络销售烟花爆竹属于非法行为);
3.文明燃放烟花爆竹,保持安全燃放距离。燃放前仔细阅读产品包装上的注意事项,燃放时按照说明书小心操作;
4.遵守烟花爆竹燃放管理规定,禁燃区内严禁燃放烟花爆竹。
禁燃范围
禁燃区域:义乌市除佛堂镇、上溪镇、义亭镇、赤岸镇,以及大陈镇马畈村、溪后村、上坑仁村、楂林一村、楂林二村以外其他区域。
另外,根据此前报道,佛堂古镇区域限放烟花爆竹。查看报道:义乌佛堂,划定禁止区域!
重点场所:
1.国家机关办公场所;
2.文物保护单位、文物保护点、历史文化街区、历史建筑、传统村落、传统建筑;
3.易燃易爆物品生产、储存单位,消防安全重点单位;
4.军事设施保护区;
5.山林等重点防火区;
6.公墓、骨灰堂、节地生态葬区;
7.医疗机构、幼儿园、学校、福利机构;
8.输变电设施安全保护区;
9.车站、码头、飞机场等场所以及铁路线路安全保护区;
10.商品交易市场;
11.法律法规和县级以上地方人民政府规定的禁止燃放烟花爆竹的其他地点。