如何用绩效管理,把战略落到实处?
一、定方向:战略规划要看清、选对、做准
1,看清全局(五看)看行业/趋势:外面在发生什么变化?看市场/客户:客户要什么?市场有什么机会?看竞争:对手在做什么?我们差别在哪儿?看自己:我们擅长什么、缺什么?看机会:综合以上,我们该从哪里突破?
2,选定重点(三定)定战略控制点:做什么能让我们持续赢?定目标:具体要做到什么程度?定行动策略:关键步骤是什么?
3,对齐愿景公司的使命、愿景不是挂在墙上的口号,要落实到具体的战略目标里,确保大家劲往一处使。
4,设计业务
明确:做什么业务、服务谁、提供什么价值、怎么赚钱、如何建立优势。
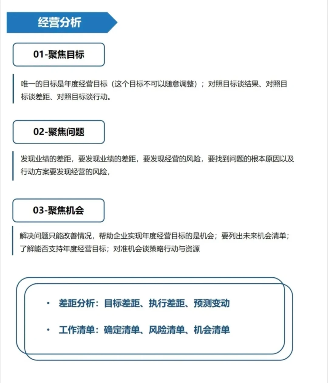
二、抓执行:运营管理要对齐目标、管好过程
1,解码战略把大战略转化为一段时间内具体的关键目标、行动措施和重点工作。
2,制定计划形成可执行的年度或中长期经营计划,做好预算,设定组织绩效目标,并层层分解下去。
3,动态分析过程中紧盯目标,定期复盘:做到了吗?哪里出问题?还有没有新机会?
三、建支撑:组织与人力要跟上战略
1,组织匹配战略结构、流程、团队能力、激励方式都要匹配战略需要。
2,聚焦关键人才识别并重点管理能打赢关键战役的人才,让他们发挥最大作用。
3,绩效管理循环把战略解码成具体的KPI,通过绩效计划、跟踪、反馈、应用,形成闭环管理。
4,激励设计基于岗位、能力、绩效、市场,设计合理的薪酬结构和激励方式。
5,发展员工通过考核、选拔、培养、任用,让员工有成长路径,人才不断层。
总的来说:
先想清楚往哪打(战略),再把目标拆解成动作(运营),最后把人组织好、激励好(组织与人力)。
这样绩效管理就不再是单纯的考核,而是贯穿业务始终的执行系统。











